LOKI97
| LOKI97 | |
|---|---|
| |
| Создатель | Lawrie Brown |
| Создан | 1997 г. |
| Опубликован | 1998 г. |
| Размер ключа | 128/192/256 бит |
| Размер блока | 128 бит |
| Число раундов | 16 |
| Тип | Сеть Фейстеля |
LOKI97 — 128-битный 16-цикловой симметричный блочный шифр с 128-256-битным пользовательским ключом, используемым как для зашифрования, так и для расшифрования сообщений. Разработан Lawrie Brown совместно с J.Pieprzyk и J.Seberry. Имеет структуру сбалансированной петли сети Фейстеля с использованием 16 циклов и сложной функцией f, которая объединяет два S-P слоя.
На данный момент не находит широкого распространения, поскольку имеет сравнительно низкую скорость шифрования, более высокие требования к ресурсам, чем другие участники конкурса AES, и некоторые потенциальные уязвимости.
При разработке LOKI97 были учтены особенности существующих на этот момент симметричных алгоритмов, учтены их уязвимости и достоинства. В частности, в своей статье «Предварительные наброски по доработке LOKI», 15 декабря 1997 года автор алгоритма L. Brown исследует Blowfish, CAST, IDEA, TEA, ICE, SAFER и ряд других алгоритмов. В этой статье были рассмотрены уязвимости исходного алгоритма — LOKI91, предшественника LOKI97, имеющего недостаток в механизме выработки ключей, который позволял, теоретически, использовать механизм «грубой силы» для атаки.
Шифр LOKI97 не патентован, свободен для использования, позиционируется автором как замена DES и другим блочным алгоритмам. Предшественниками являются алгоритмы LOKI89 и LOKI91. Реализован в библиотеке mcrypt, ряде свободных программ шифрования, существует плагин для Total Commander с поддержкой LOKI97.
Криптостойкость
LOKI97 был первым опубликованным кандидатом в конкурсе Advanced Encryption Standard, был в достаточно краткие сроки анализирован и атакован. В работе «Weaknesses in LOKI97»[1] (Rijmen & Knudsen, 1999) было выявлено, что алгоритм имеет ряд недостатков, которые делают его уязвимым для дифференциального и линейного криптоанализа.
Согласно исследованиям, проведенным в рамках конкурса AES, изменение одного бита входных данных в одном из раундов с относительно высокой вероятностью (порядка ) повлечет за собой изменение одного бита в выходных данных, что делает дифференциальную атаку успешной как максимум за попыток. В то же время несбалансированность F-функции делает успешным линейный криптоанализ при известных шифруемых сообщениях. В то же время автор в описании алгоритма оценивал стойкость LOKI97 на несколько порядков большей (предполагалось, что для взлома необходимо обладать как минимум шифротекстами). Этот анализ недостатков алгоритма не позволил шифру LOKI97 пройти в следующий тур конкурса AES.
Современный 128-битный блочный шифр должен противостоять дифференциальному и линейному криптоанализу лучше чем LOKI97.
Оригинальный текст (англ.)A contemporary block cipher with a 128-bit block ought to resist differential and linear attack muck better than LOKI97.
Спецификация алгоритма LOKI97[2]

LOKI97 преобразует 128-битный блок исходного текста в 128 бит шифротекста. Шифрование происходит следующим образом: 128 бит исходного блока [L|R] делится на 2 64-битных слова
После чего эти слова проходят 16 раундов сбалансированной сети Фейстеля по следующему алгоритму:
Каждый раунд использует как операцию XOR, так и сложение (по модулю 2:64) 64-битных слов, что увеличивает стойкость алгоритма к взлому. Функция F(F,B) обеспечивает максимальное смешивание всех входных битов функции, её описание будет дано ниже. Процесс расшифровки аналогичен алгоритму получения шифртекста: 16 шагов (от 16 до 1го)
Инициализация ключей LOKI97
В самом алгоритме используется 256-битный ключ, однако ключ, выданный пользователям может быть 256-ти, 192-х, а также 128-битным. Соответственно, если дан 256-битный ключ , тогда
если дан 192-битный ключ , тогда
и если дан 128-битный ключ , тогда
Для усложнения коротких (128-битных) и простых (например, нулевых) ключей при генерации использовалась функция F, используемая в алгоритме далее.
Для получения промежуточных ключей с одинаковой эффективностью к атакам используется функция g, один из этапов которой — прибавление постоянной, по словам автора «золотого сечения». Полученный на входе ключ проходит через 48 итераций следующих действий (i=1,48), создавая 48 промежуточных ключей
,где
При дешифровке сообщения промежуточные ключи используются в обратном порядке.
Функция f(A,B)
Функцию можно описать следующим выражением
, в котором:
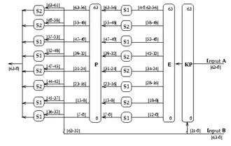
KP(A, B)
Функция перемешивания битов. Разбивает входное 64-битное слово А на 2 32-битных и младшие 32 бита слова В и на выходе дает 64-битный результат согласно формуле:
С помощью обмена битами с промежуточным ключом и частью входных данных, функция KP перермешивает биты для усложнения процесса сопоставления входных и выходных данных поступающих с и на S-блоки.
E(A)
Функция расширения. Преобразует входное 64-битное слово в 96-битное по следующему закону:
.
Функция построена таким образом, что биты каждый бит на её входе попадает в 2 S-блока.
Sa(A), Sb(A)
2 группы S-блоков. Построены так, чтобы иметь максимальную нелинейность (отсюда и выбор кубической функции и нечетная степень поля Галуа), имеют хорошую устойчивость к дифференциальному криптоанализа, а также создают лавинный эффект при использовании функции. Используются блоки разной длины S1 — 13 бит, S2 — 11 бит. , и . Входные данные для Sa(C) — 96-битное слово на выходе функции E(B). Старшими битами слова для Sb(C) являются старшие 32 бита слова B, использованого как одно из входных для всей функции F(A,B), а младшими — результат действия функции P(D). Входные данные для S-блоков инвертируются для уменьшения вероятности преобразований вида 0-> 0, 1 -> 1. s-блоки считаются по следующим формулам
Операция выбирает 8 младших битов из числа A.
P(A)
Перестановка выходных данных функции Sa(A). 64 бита перемешиваются по следующей схеме:
| 56 | 48 | 40 | 32 | 24 | 16 | 08 | 00 | 57 | 49 | 41 | 33 | 25 | 17 | 09 | 01 |
| 58 | 50 | 42 | 34 | 26 | 18 | 10 | 02 | 59 | 51 | 43 | 35 | 27 | 19 | 11 | 03 |
| 60 | 52 | 44 | 36 | 28 | 20 | 12 | 04 | 61 | 53 | 45 | 37 | 29 | 21 | 13 | 05 |
| 62 | 54 | 46 | 38 | 30 | 22 | 14 | 06 | 63 | 55 | 47 | 39 | 31 | 23 | 15 | 07 |
Функция P является основным путём перемешивания битов. При её построении преследовалась цель максимально уменьшить вероятность появления закономерностей в распределении входных и выходных битов. Как и в предыдущих версиях алгоритма, по словам автора, за основу был взят латинский квадрат.
См. также
Примечания
- ↑ L.R. Knudsen and V. Rijmen, «Weaknesses in LOKI97», Proceedings of the 2nd AES Candidate Conference, Rome, March 22-23, 1999, pp. 168—174
- ↑ Laurence Brown, Josef Pieprzyk, Introducing the new LOKI97 Block Cipher
Ссылки
- Домашняя страница LOKI97 (англ.)
- The design of LOKI97 (англ.)
- Weakness in LOKI97 (англ.)
