Dance Dance Revolution
| Dance Dance Revolution | |
|---|---|
| |
| |
| Жанр | музыкальная игра |
| Разработчик | Konami |
| Издатели | Disney, Keen, Konami, Nintendo |
| Платформы | Dreamcast, Game Boy Color, GameCube, iPhone, iPod, Nintendo 64, PlayStation, PlayStation 2, PlayStation 3, PlayStation Portable, Windows, Xbox, Xbox 360, Wii, Аркадные автоматы, Мобильные телефоны |
| Первая игра |
Dance Dance Revolution (20 ноября 1998) |
| Официальный сайт (яп.) | |
Dance Dance Revolution — серия музыкальных видеоигр от Konami Digital Entertainment, Inc, также известная как Dancing Stage. Впервые была представлена в виде аркадного игрового автомата в Японии в 1998 году на игровой выставке Tokyo Game Show. С того момента серия получила большую популярность во всём мире. К настоящему моменту издано более 100 вариантов этой игры (с учётом всех консольных версий и региональных различий). Dance Dance Revolution (далее DDR) является самой большой серией входящей в так называемое семейство Bemani-игр. К настоящему моменту во всех официальных версиях DDR представлено более 1000 различных песен.
Игра проходит на танцевальной платформе с четырьмя панелями: «вверх», «вниз», «влево» и «вправо». Во время игрового процесса по экрану перемещается последовательность стрелок, которая соответствует музыкальному ритму исполняемой песни. Игрок должен нажимать ногами в такт музыке соответствующие панели в тот момент, когда стрелки совпадают с полупрозрачным трафаретом, расположенным обычно в верхней части экрана. При каждом правильном нажатии у игрока постепенно пополняется уровень «шкалы жизни». За каждый промах от шкалы отнимается определённое количество энергии. Раунд считается проигранным, если игрок хотя бы один раз во время прохождения песни допустил падение уровня «шкалы жизни» до нуля.
Игровой процесс


DDR является кроссплатформенной игрой, издающейся на различных игровых приставках, а также выпускающейся в виде аркадных игровых автоматов. В аркадных версиях в обычном режиме игры игроки могут играть от одной до семи песен за один кредит в зависимости от операторских настроек автомата, доступ к которым открыт только для персонала игрового центра или владельца автомата. На данный момент (3-й квартал 2009 года) на территории СНГ насчитывается порядка 60 аркадных автоматов DDR[1]. Главными отличиями домашних версий являются возможность «бесконечной бесплатной игры» и доступность системных настроек в главном меню. Большинство консольных версий отличает значительно меньший список доступных песен по сравнению с аркадным автоматом. Все версии аркадных автоматов снабжены опорными поручнями, располагающимися за спинами игроков. Основным назначением поручней является подстраховка игроков в случае потери равновесия. Среди всего множества танцевальных платформ, предназначеных для домашней игры, лишь несколько версий снабжены вспомогательными поручнями, которые в большинстве случаев можно демонтировать.
В некоторых консольных версиях игры (при наличии нескольких танцевальных платформ) участвовать могут вплоть до четырёх человек одновременно. В аркадных автоматах максимальное количество игроков жёстко ограничено двумя платформами. В зависимости от режима игры игроки могут играть как друг против друга, так и в качестве команды. Также в большинстве версий доступен режим игры для одного игрока на двух танцевальных платформах одновременно — «дабл» (англ. double play).
Всем песням в игре на каждом уровне сложности соответствует строго определённая последовательность стрелок, которая называется «степчарт» (англ. stepchart). В большинстве случаев степчарт может состоять из комбинаций обычных стрелок, двойных стрелок (прыжков) и протяжек/фризов/холдов (англ. freeze arrows/holds). Двойные стрелки требуют одновременного нажатия двух соответствующих панелей на танцевальной платформе, что вынуждает игроков подпрыгивать таким образом, чтобы в момент приземления ноги одновременно нажимали обе нужные панели. В отличие от серии игр In the Groove, в DDR до сих пор нет ни одной песни, требующей одновременного нажатия трёх и более панелей, вынуждающего игроков прибегать к помощи рук. Протяжки обычно представляют собой растянутые стрелки зелёного цвета, которые требуют от игрока продолжительного нажатия на соответствующую панель(и) до тех пор, пока вся стрелка не минует полупрозрачный трафарет.
Стили игры
В DDR можно выделить два основных стиля ведения игрового процесса: техническая игра (также известная среди игроков как «Техника»), основной целью которой является зарабатывание максимально возможного количества очков за прохождение песен, и фристайл — своего рода показательные выступления, которые в первую очередь ориентируются на внешний вид исполняемого танца и лишь потом — на правильное и своевременное нажатие стрелок.
Техническая игра
Во время игры в DDR за все правильные нажатия на панели платформы игроки получают очки. Технический стиль игры сводится к тому, что игроки стремятся набирать как можно большее количество очков путём сведения к минимуму общего количества ошибок и промахов во время исполнения песни. Здесь решающим фактором является степень своевременности нажатия на панели, от которой во многом и зависит количество получаемых очков (более подробно см. раздел «Градация оценок»).
Благодаря возможности одновременной игры двух и более человек и последующего сравнения набранных ими результатов весьма популярными стали чемпионаты по DDR, которые регулярно проводятся во многих странах мира с момента выхода самой первой версии игры. Из-за широкого разнообразия правил, диктуемых различными чемпионатами, техническую игру можно условно разбить на два основных подвида: игра без использования вспомогательного поручня и игра с использованием поручня. В первом случае игроку запрещено опираться или даже прикасаться к поручню, что значительно усложняет процесс прохождения сложных и быстрых песен, так как вынуждает игрока уделять отдельное внимание удержанию равновесия.
Фристайл
В зависимости от количества людей, одновременно участвующих в выступлении, фристайл бывает одиночный, парный или — значительно реже — групповой. Обычно при подготовке выступления игроки стараются заранее выучить наизусть всю последовательность стрелок в песне на желаемом уровне сложности, чтобы иметь возможность не смотреть постоянно на экран и танцевать лицом к зрителям, которые обычно находятся с противоположной стороны от автомата или телевизионного экрана.
Чемпионат по DDR-фристайлу может быть как самостоятельным мероприятием, так и частью крупного турнира (в качестве отдельной дисциплины). Обычно выступления игроков оценивает жюри по специальной системе оценок, которая может значительно меняться от чемпионата к чемпионату. Хотя в большинстве случаев основными критериями оценки выступлений являются: степень знания степчарта; хореография; артистизм; акробатика; костюм; оценка, полученная за прохождение песни; реакция зрителей и общее впечатление. В какой-то степени судейская система, практикуемая на сегодняшний день в России для оценки фристайлов, похожа на систему судейства в фигурном катании.
Градация оценок
За каждое правильное нажатие стрелок на танцевальной платформе игра выдаёт определённую оценку, зависящую от того, насколько точно по времени, соответствующему музыкальному ритму, игрок выполнил это нажатие. У каждой оценки есть своё поле допуска, измеряющееся в миллисекундах. Чем ближе к идеалу интервал, в который попало нажатие игрока, тем более высокую оценку он получает.
Всего существует 6 основных оценок:
«MARVELOUS!!», «PERFECT!!», «GREAT!» — Три высшие оценки, при постоянном получении которых у игрока начинает набираться счётчик Combo (см. ниже) и постепенно восполняется уровень «шкалы жизни»;
«GOOD», «Almost» — При получении любой из этих двух оценок счётчик Combo сбрасывается на ноль, уровень «шкалы жизни» остаётся неизменным. В случае, если вместо «шкалы жизни» используется «батарейка» (более подробно см. раздел «Режимы игры»), при каждом получении любой из этих двух оценок у «батарейки» пропадает одно деление;
«Boo» — Нажатие стрелки не засчитывается, счётчик Combo обнуляется, уровень «шкалы жизни» уменьшается. В случае использования «батарейки» при каждом получении этой оценки у неё так же пропадает одно деление;
Между собой эти оценки соотносятся следующим образом:

MARVELOUS!! > PERFECT!! > GREAT! > GOOD > Almost > Boo
В случае, если игрок безошибочно нажал 4 стрелки подряд, на экране появляется счётчик «Combo», показывающий в дальнейшем суммарное количество нажатых подряд стрелок. При первой же ошибке счётчик сбрасывается обратно на ноль, и отсчёт начинается сначала. В конце раунда игроку показывают оценку «Max Combo» — максимальное значение счётчика, которое удалось достигнуть во время прохождения песни.
Начиная с DDR MAX (6th MIX) в игре появились две дополнительные оценки:
«OK» — Оценка выдаётся после успешного удержания протяжки (немного восполняет уровень «шкалы жизни»);
«N.G.» — Оценка выдаётся в случае срыва протяжки (уменьшает уровень «шкалы жизни» или отнимает одно деление от «батарейки»);
Ни одна из этих оценок не влияет на счётчик Combo.
В ранних версиях игры оценка «MARVELOUS!!» отсутствовала полностью. С появлением DDR MAX2 (7thMIX) она стала доступной в режимах Nonstop Mode и Challenging Mode (более подробно см. раздел «Режимы игры»). Лишь начиная с версии DDR SuperNOVA 2 оценка «MARVELOUS!!» появилась и в обычном режиме игры. Оценки «Boo» и «Almost» в ранних версиях назывались «Miss» и «Bad» соответственно. Также в некоторых играх серии Dancing Stage, выходящих на территории Европы, в зависимости от настроек, названия всех оценок могут быть переведены на язык той страны, для которой игра локализована.
В сумме все отдельные оценки нажатия стрелок влияют на итоговое количество очков и общую буквенную оценку, которые игрок получает за прохождение раунда. Как система начисления очков, так и система выставления буквенных оценок очень сильно разнятся между собой от версии к версии игры. Так, к примеру, начиная с DDR 1st Mix по DDR 3rd Mix, буквенные оценки выглядели следующим образом (в порядке возрастания):
«E» — Раунд считается проигранным, так как уровень «шкалы жизни» хотя бы однажды опустился до нуля;
«D», «C», «B», «A», «S» — Раунд считается пройденным. Игрок мог совершить несколько ошибок или промахов, но тем не менее не допустил падения уровня «шкалы жизни» ниже критического порога;
«SS» — Игрок не пропустил ни одной стрелки и за все нажатия получал оценки не ниже, чем «PERFECT!!»;
Примечания:
- Начиная с DDR 4th Mix оценки «S» и «SS» были заменены на «AA» и «AAA» соответственно[2].
- С выходом DDR SuperNOVA 2 система подсчёта очков кардинально изменилась, заимствовав многие элементы из системы, практикуемой в Beatmania IIDX. Например, для получения оценки «ААА» отныне достаточно набрать лишь 99 % от максимально возможного количества очков, а за прохождение песни без единого пропуска и только на оценки не ниже PERFECT!! была введена новая оценка: «AAA Full Perfect Combo». Оценки «N.G.» за срывы протяжек на получение «AAA Full Perfect Combo» не влияют. Более подробно см. раздел «Система скоринга» в статье DDR SuperNOVA 2.
Уровни сложности игры


У подавляющего большинства песен, представленных в DDR, помимо характеристики скорости музыки, измеряемой в количестве ударов в минуту, в наличии также имеются несколько уровней сложности, отличающихся между собой количеством и плотностью стрелок в песне. С течением времени наименования для уровней сложности несколько раз менялись:
| Годы употребления | Первая игра | Название сложности | ||||
|---|---|---|---|---|---|---|
| 1998 — 2000 | 1st Mix | Basic | Another | SSR | ||
| 2000 — 2001 | 4th Mix | Basic | Trick | Maniac | S-Maniac | |
| 2001 — 2006 | MAX (6th Mix) | Beginner | Light | Standard | Heavy | Oni/Challenge |
| 2006 — … | SuperNOVA | Beginner | Basic | Difficult | Expert | Challenge |
На каждом уровне сложности песне присваивается дополнительная градация по так называемому количеству ног. Начиная с самых лёгких песен — 1 нога, и заканчивая самыми сложными — 20 ног, где количество нажатий может доходить вплоть до 26 стрелок в секунду. Начиная с DDRMAX (6th MIX) и во всех последующих версиях оценку сложности дополняет индикатор «Dance Gauge», позднее переименованный в «Groove Radar». Он выполнен в виде пятиугольника, каждая из вершин которого показывает уровень сложности песни в соответствии со следующими критериями:
- Stream — Значение величины этого показателя зависит от отношения общего числа стрелок к длине песни;
- Voltage — Оценивает максимальное количество стрелок в наиболее плотном участке песни. Для подсчёта этого параметра игра находит такт, в котором содержится наибольшее количество стрелок и умножает полученное значение на bpm песни;
- Air — Оценивает общее количество двойных стрелок (прыжков) в песне;
- Chaos — Оценивает общее количество стрелок, выпадающих из ¼ такта;
- Freeze — Оценивает отношение суммарной длины протяжек (Freeze Arrows) к общей продолжительности песни;
Чем сложнее тот или иной критерий, тем сильнее будет удалена соответствующая вершина пятиугольника от его центра. Общую площадь образованной фигуры можно условно считать интегральной оценкой сложности песни.
Переключение между различными уровнями сложности песен существенно отличается в различных версиях игры. Оно может осуществляться либо через меню, появляющееся сразу после выбора песни, либо через меню установки модификаторов стрелок, либо двойным нажатием на танцевальной платформе панелей «вверх» или «вниз» во время выбора песни.
Модификаторы стрелок
Перед прохождением песен в большинстве режимов игрокам даётся возможность модифицировать поток стрелок, которые им предстоит нажимать. В большинстве случаев делается это для облегчения считывания всей последовательности стрелок в песне, хотя весьма нередки ситуации, когда игроки заведомо пытаются усложнить игровой процесс посредством активации тех или иных модификаторов.
Модифицировать стрелки можно либо из специального меню, попасть в которое можно, зажав и удержав кнопку Start (в аркадных автоматах) или кнопку подтверждения (в домашних версиях), либо путём ввода на танцевальном паде специальных комбинаций, находясь на экране выбора песен.
Все модификаторы стрелок, доступные игрокам, можно условно разбить на следующие категории:

- Скоростные модификаторы
1x, 1.5x, 2x, 3x, 5x, и 8x — Ускоряют прохождение стрелок по экрану и пропорционально этому увеличивают расстояние между ними таким образом, что вне зависимости от установленного скоростного модификатора игроки должны нажимать стрелки в строго определённые моменты времени. В большинстве случаев скоростные модификаторы используются для облегчения считывания слишком сжатых последовательностей стрелок в медленных песнях, хотя также возможны ситуации, когда скоростные модификаторы используются и для усложнения игрового процесса;
Boost (On/Off) — Стрелки перемещаются по экрану не с постоянной скоростью, а постепенно ускоряясь по мере приближения к трафаретам;
- Модификаторы раскраски стрелок
Off/Vivid — Используется стандартная раскраска: все стрелки непрерывно меняют свой цвет в определённой последовательности (переливаются) с небольшим сдвигом по фазе в зависимости от того, какой доле такта соответствует та или иная стрелка;
Flat — Цвет стрелок не зависит от доли такта. Примечание: этот модификатор не влияет на раскраску протяжек;
Solo/Rainbow, Note — Стрелки не меняют свой цвет, а имеют строго определённую раскраску, соответствующую музыкальным долям;
Dark — С экрана убирается трафарет;
В некоторых версиях автомата (например, DDR Extreme) при игре вдвоём модификаторы стрелок могут смешиваться. Так, если первый игрок установит модификатор SOLO, а второй — FLAT, то у второго игрока стрелки будут стилизованными под SOLO, но одинакового цвета. Таким же образом можно получить SOLO+DARK.
- Модификаторы способов появления стрелок
Little — Остаются лишь стрелки, соответствующие ¼ такта;
Visible — Все стрелки отображаются обычным образом;
Hidden — Подходя к трафарету, приблизительно после прохождения 2/3 всего экрана, все стрелки становятся невидимыми;
Sudden — Стрелки становятся видны лишь в тот момент, когда они практически вплотную подходят к трафарету;
Stealth — Стрелки становятся полностью невидимыми. Игрок должен знать всю последовательность нажатий наизусть, чтобы пройти песню;
Scroll (Normal/Reverse) — Стрелки проходят по экрану либо снизу вверх, либо сверху вниз соответственно;
Freeze (On/Off) — Включает/выключает все протяжки в последовательности стрелок;
Jump (On/Off) — Включает/выключает все прыжки (двойные нажатия) в последовательности стрелок;
- Модификаторы поворота последовательности стрелок
Left/Right — Последовательность стрелок разворачивается таким образом, как если бы игрок стоял на танцевальной платформе левым или правым боком соответственно. Примечание: эти модификаторы нельзя выбирать в режиме Double Play;
Mirror — Последовательность стрелок разворачивается таким образом, как если бы игрок стоял на танцевальной платформе спиной к экрану;
Shuffle — Игра выбирает случайным образом один из 8 заранее сгенерированных степчартов, в котором изменена очерёдность следования стрелок, но не их положение относительно музыкального ритма. Суммарное количество стрелок остаётся неизменным;
- Модификаторы внешнего вида стрелок
Этот тип модификаторов доступен только в домашних версиях игры. Обычно они активируются через главное меню настроек (Options) или в виртуальном магазине игры при их покупке. При установке этих модификаторов вместо привычных стрелок для обозначения последовательности нажатий будут использоваться другие игровые элементы. Это могут быть шахматные фигуры, цветы, изображения космических кораблей, листья деревьев, ступни ног и пр.
Некоторые модификаторы стрелок, находящиеся внутри одной категории, невозможно использовать одновременно.
Варианты режимов игры
В DDR существует несколько различных режимов игры.
- Nonstop Mode, впервые был представлен в DDR 3rd MIX. В этом режиме игрок может выбирать только из наборов песен, проигрывающихся без пауз. В этом случае сложность определяется для всего набора в целом. Изначально, начиная с DDR 3rd MIX, количество песен в том или ином наборе зависело исключительно от операторских настроек автомата, но после выхода автомата DDR Extreme каждый набор получил строго фиксированное количество песен, которое в общей сложности может колебаться от 4 до 8.
- Начиная с DDR MAX2 (7thMIX) появился режим Challenging Mode, также известный как Oni Mode. В этом режиме игроки также могут выбирать определённые наборы песен, аналогично режиму Nonstop Mode. В один набор могут входить от пяти до десяти песен на аркадных автоматах и от пяти до двадцати песен в консольных версиях игры. В режиме Challenging Mode игрокам не разрешается активировать модификаторы стрелок, а вместо «шкалы жизни» вверху экрана представлена символическая «батарейка», разделённая на три сегмента. Каждый раз, когда игрок получает «N.G» за срыв фриза или оценку ниже «GREAT!» за единичное нажатие стрелки, у «батарейки» пропадает один сегмент. Если игрок допускает ошибку в тот момент, когда «батарейка» уже пуста, то игра немедленно заканчивается. В случае успешного прохождения некоторых песен внутри набора игроку может быть восполнено несколько сегментов «батарейки» в зависимости от уровня сложности пройденной песни. Количество восполняемых сегментов зависит исключительно от сложности проходимых песен и внутренних настроек набора.

- Режим Battle Mode, также известный как Dance Magic, впервые был представлен в Dancing Stage: Mickey’s Rave. В этом режиме оба игрока имеют одну общую «шкалу жизни», которую они могут «перетягивать» друг у друга. В дополнение к этому, у каждого игрока есть так называемая шкала атаки (Attack Gauge), которая пополняется при каждом удачном нажатии стрелок. В тот момент, когда шкала атаки полностью заполнена, на оппонента посылается случайная атака, которая заключается в применении к его стрелкам всевозможных модификаторов, значительно усложняющих игровой процесс. Чем выше уровень накопленной атаки, тем сильнее модифицируются стрелки противника, усложняя ему прохождение песни. На стрелках одного из игроков по умолчанию ставится модификатор Mirror, тем самым не давая возможности игрокам подглядывать в экран друг к другу. После завершения раунда победившим считается тот игрок, которому удалось перетянуть себе большую часть «шкалы жизни». В случае, если к концу песни шкала оказывается распределена между игроками абсолютно поровну, то засчитывается ничья. Аналогичные режимы можно также наблюдать в некоторых консольных версиях серии игр, режиме Battle Mode на автоматах серии In the Groove, а также в StepMania в режиме Magic Dance.

- Режим Solo Mode доступен только в серии игр DDR Solo, основным отличием которой являются две дополнительные панели на танцевальной платформе, расположенные в верхнем левом и верхнем правом углах. В результате такой модификации танцевальной платформы последовательность стрелок во время игры представляется в виде шести колонок из стрелок вместо привычных четырёх. Из-за невысокой популярности такой модификации игры всего было выпущено только два аркадных автомата: DDR SOLO BASS MIX и DDR SOLO 2000 — оба лишь на территории Японии. За пределами этой страны режим DDR Solo можно наблюдать лишь в одной консольной версии игры — DDR Konamix (третий американский выпуск игры для приставки PlayStation).
- Режим Unison представляет собой кооперативный режим игры для двух игроков, впервые представленный в DDR 3rd Mix. В этом режиме последовательности стрелок для обоих игроков сводятся к одному общему трафарету, состоящему всего из 4 стрелок вместо 8. Игроки должны нажимать стрелки согласно их цвету. Жёлтые стрелки должны нажиматься обоими игроками одновременно, красные стрелки предназначаются только для левого игрока, а голубые только для правого. За каждый промах или нажатие «чужих» стрелок у игроков отнимается энергия из общей «шкалы жизни».
Все приведённые ниже режимы встречаются только в домашних версиях игры.
- Mission Mode, Dance Master, Stellar Master Mode, Groove Circuit, Hyper Master Mode и пр. — всё это названия по сути одного и того же режима, являющегося, пожалуй, вторым по значимости во всех домашних версиях. В этом режиме игроку предлагается пройти ряд заданий, объединённых в несколько групп в зависимости от их уровня сложности. Задания могут быть различны: начиная от прохождения песен с применёнными к ним крайне нестандартными модификаторами стрелок, замедлением или полным отсутствием музыки и заканчивая запретом на нажатие определённых панелей на танцевальной платформе во время выполнения танца. После успешного прохождения некоторых заданий в большинстве случаев в виртуальном магазине игры будут появляться новые игровые объекты и элементы, которые игрок может приобрести за специальные очки, зарабатываемые им при обычном прохождении песен. В качестве этих объектов могут быть закрытые ранее песни, дополнительны модификаторы стрелок, фоновые танцоры, новые наборы песен для режимов Nonstop и Challenge, а также некоторые ранее закрытые режимы игры.

- Режим Mush Mode представлен на сегодняшний день лишь в одной игре серии DDR: Mario Mix. В этом режиме вместо привычных стрелок по экрану летят всевозможные монстры и прочая разнообразная символическая атрибутика, присущая серии игр о Mario. В данном режиме присутствуют также элементы, являющиеся своеобразными аналогами мин из серии игр In the Groove и StepMania.
- Endless Mode. В этом режиме игрокам предлагается играть песни без остановки до тех пор, пока уровень «шкалы жизни» не опустится до нуля или игрок сам не захочет прервать игру. Выбор песен осуществляются абсолютно случайно, но игроки могут заранее установить некоторые настройки в меню, чтобы ограничить выпадающие песни по уровню сложности или категорийности. Также имеется возможность активации «Break Stage» — небольшого перерыва после определённого количества раундов. Во всех консольных версиях игры режим Endless Mode обычно является секретным. Для его открытия игроку необходимо выполнить ряд предъявляемых игрой требований. Ближайшими аналогами этого режима являются Survival Mode и Combo Challenge Mode с единственной разницей лишь в том, что в первом варианте вместо «шкалы жизни» используется «батарейка» с несколькими делениями, аналогичная той, что используется в Challenging Mode, а во втором случае игра прекращается сразу же после того, как игрок допускает хотя бы одну ошибку.

- Режим Hands and Feet впервые появился в американской версии DDR Extreme, выпущенной на PlayStation 2 в 2005 году. С тех пор этот режим доступен практически во всех консольных версиях, издаваемых под PlayStation 2. Для его использования к приставке необходимо подключить специальную USB-камеру EyeToy. После этого Hands and Feet станет доступен либо в главном меню, либо в подменю обычного режима Dancing Mode. В этом режиме игры, помимо ног, игрокам также необходимо использовать и обе руки для того, чтобы «сбивать» пролетающие параллельно стрелкам шарики в тот момент, когда они достигают соответствующих прозрачных трафаретов, расположенных по обе стороны от стандартного трафарета стрелок. Помимо Hands and Feet, в некоторых версиях игры также доступен дополнительный режим Watch Me Dance. Он практически ничем не отличается от обычного режима игры, за исключением того, что все фоновые картинки и видео в песнях заменяются видеосигналом, поступающий с USB-камеры. Таким образом, игроки могут смотреть на себя или своего партнёра со стороны во время исполнения танца, сохранять отдельные фотографии или даже небольшие фрагменты видео на карте памяти PlayStation 2. Ещё одним похожим режимом, использующим возможности EyeToy, является режим Clean The Screen. Здесь во время исполнения танца от игрока требуется выполнять хаотические движения руками для того, чтобы расчищать экран от постоянно нарастающей на нём виртуальной «грязи». В случае бездействия налёт в виде нарисованных паутины, пузырей или других объектов будет постепенно закрывать собой стрелки, которые необходимо нажимать игроку.

- Режим Workout Mode используется в основном людьми, желающими заниматься спортом или просто похудеть с помощью DDR. В этом режиме каждый игрок способен создавать свой уникальный профиль, содержащий некоторые персональные данные (имя, вес и т. д.), необходимые для ведения статистики упражнений. Все данные сохраняются в память устройства. В одной игре могут параллельно существовать несколько профилей разных игроков. Непосредственно во время самой игры на экране вместо очков показывается приблизительное число калорий, которое сжигает игрок во время исполнения танца. Это число непрерывно увеличивается при любом нажатии на панели на танцевальной платформе, вне зависимости от последовательности стрелок, которые нужно нажимать игроку. Благодаря внутренним автономным часам, которые имеют большинство игровых приставок шестого поколения, возможно ведение достаточно точной календарной статистики всех проводимых занятий в этом режиме. Именно благодаря возможностям использования DDR в качестве своеобразного вида спорта, начиная с 2006 года, ряд общеобразовательных школ в США решил включить DDR в школьную программу по занятиям физической культурой.[3][4][5]
- Training Mode — это режим тренировки, позволяющий игрокам отрабатывать сложные участки в песнях. Здесь имеется возможность выбрать любую доступную песню (или даже её отдельный фрагмент) на любом уровне сложности, установить желаемые модификаторы стрелок, замедлить скорость самой музыки, включить вспомогательный метроном, чётко отбивающий ритм, соответствующий скорости песни, а также включить вспомогательные хлопки, которые будут звучать каждый раз, когда должна быть нажата стрелка. В настройках этого режима также можно установить как однократное прохождение отрабатываемого участка песни, так и его бесконечное зацикливание.

- Режим Edit Mode предназначен для создания своей собственной последовательности стрелок для любой открытой песни в консольной версии игры. Пользовательские степчарты можно рассматривать как дополнительный уровень сложности, не предусмотренный игрой по умолчанию. Создавать свои собственные последовательности стрелок можно в специальном встроенном редакторе, который позволяет вставлять в любой момент песни стрелки, соответствующие 1/4, 1/8, 1/16 или 1/32 такта. Созданный степчарт может быть сохранён на карту памяти PlayStation (необходимо минимум два блока) и перенесён в аркадный автомат, у которого в наличии имеются слоты чтения карт памяти. До настоящего момента лишь японские версии автоматов (начиная с DDR 3rd MIX) имели подобные слоты. При установке карт памяти в аркадный автомат в некоторых версиях игры также становится возможным записывать рекорды, как по отдельным песням, так и по прохождению режимов NonStop Mode и Challenge Mode, и переносить их домой в консольную версию.
- Online Mode — см. раздел «Сетевые возможности».
Сетевые возможности

Впервые возможность сетевой игры через Интернет появилась с выходом американской версии DDR Ultramix на приставке Xbox в 2003 году. Благодаря сервису Xbox Live консольным игрокам стала доступна возможность поиска соперников по всему миру. Позднее сетевой режим игры появлялся и в большинстве новых версий для PlayStation 2. И хотя в различных версиях названия режимов сетевой игры могут незначительно отличаться друг от друга, в большинстве случаев все игры серии предлагают следующие сетевые возможности:
- Quick Match — быстрая сетевая игра со случайным соперником;
- OptiMatch — поиск соперника, наиболее подходящего по уровню игры;
- Create Match — создание и настройка специфического сетевого матча с конкретным оппонентом (другом);
- Tournament — участие в сетевых турнирах;
- Player Rankings — загрузка собственных результатов на сервер для участия в интернет-ранкинге;
- Download New Content — возможность загрузки со специального сервера Konami набора дополнительных песен, изначально не доступных в игре. Стоимость услуги в США составляла в среднем 5$ без учёта НДС;[6]

Сетевые возможности в аркадных автоматах впервые появились в DDR SuperNOVA благодаря системе e-AMUSEMENT, введение в действие которой на территории США и Европы планируется с выходом аркадных релизов DDR SuperNOVA 2.[7]
5 сентября 2007 года, благодаря поддержке сервиса e-AMUSEMENT, Konami представила сетевой режим игры под названием «Zukin Wars „story“» для японской версии DDR SuperNOVA 2. Каждому игроку предлагалось записаться в одну из трёх доступных команд — красную, зелёную или жёлтую. Во время игры перед Final Stage игроку каждый раз предлагалось выполнить специальную миссию, за прохождение которой он получал определённое количество очков в виде побеждённых «тёмных танцоров» (Dark Dancers). Полученные очки шли в общую копилку команды, а также помогали открывать некоторые секреты в игре. 27 сентября 2007 года завершился первый эпизод игры. Победителем была объявлена зелёная команда, все игроки которой в награду получили ранее закрытую песню L’Amour et la liberté (Darwin & DJ Silver remix) / NAOKI in the MERCURE.[8]
Операторское меню

Операторское меню — это меню, имеющееся в наличии во всех аркадных автоматах, доступ к которому открыт только для персонала игрового центра или владельца автомата.
В этом меню имеются некоторые функции, недоступные игрокам, такие как:
- Настройка количества раундов в обычном режиме за одну игру;
- Настройка количества кредитов, необходимых для активации одной игры;
- Включение возможности игры вдвоём или в режиме Double Play за один кредит (Joint Game Premium);
- Сброс всех рекордов на автомате;
- Сброс счётчика популярности песен среди игроков;
- Размагничивание экрана;
- Настройка изображения и звука в игре;
- Настройка уровня сложности игры (скорость падения уровня «шкалы жизни»);
- Перевод автомата в режим Free Play (бесплатная игра);
- Возможность активации опции Fail (On/Off/End of Song);
- Включение/выключение функционирования слотов карт памяти;
- Возврат меню к заводским настройкам автомата;
и прочие.
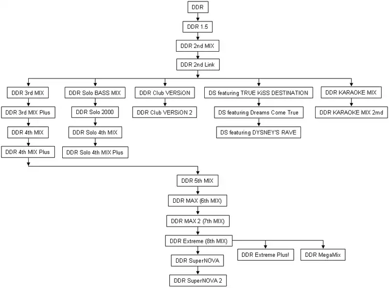
История DDR
Dance Dance Revolution

Первая версия DDR была представлена широкой общественности в октябре 1998 года. В то время наибольшей популярностью пользовалась другая игра семейства Bemani — Beatmania. С целью скорейшего продвижения своей новой музыкальной игры Konami заключила лицензионное соглашение с Toshiba-EMI и рядом исполнителей, чьи музыкальные композиции входили в популярный в то время в Японии сборник танцевальной музыки DanceMania. В первые месяцы после выхода аркадного автомата во многих игровых центрах Японии ажиотаж был настолько высок, что желающим опробовать новую игру приходилось стоять в длинных очередях по несколько часов.
В те времена максимальная сложность игры казалась многим довольно высокой. В режиме «Single» было представлено 3 уровня сложности: «Basic», «Another» и «Maniac». В режиме «Double» — только две: «Basic» и «Another». На автомате было всего девять треков, среди которых песня «Butterfly», исполняемая smile.dk, мгновенно стала хитом.[9]
В качестве основных недоработок игры можно назвать значительную рассинхронизацию стрелок с музыкой в некоторых песнях, а также сквозное «пролетание» стрелок через полупрозрачные трафареты даже в случае их удачного нажатия. Тем не менее, несмотря на несколько серьёзных недостатков, игра была тепло принята подавляющим большинством игровых критиков в Японии и получила положительные отзывы во многих игровых изданиях.
Спустя месяц после релиза была выпущена новая версия DDR — 1.5, также известная, как DDR 1st: Internet Ranking Version, включающая в себя ряд исправлений и улучшений. Помимо нововведения с возможностью сохранения результатов прохождения песен на специальном сайте Konami, в новой версии были устранены проблемы с рассинхронизацией музыки в некоторых песнях. При получении оценок «Perfect» и «Great» стрелки вместо того, чтобы «пролетать» за прозрачные трафареты, стали исчезать с экрана. У некоторых песен уровень сложности был увеличен до 8 ног и получил название «EXORBITANT». Песни сложности 7 ног стали называться «PARAMOUNT» вместо «HERO». В режиме Double были объединены уровни сложностей Another и Maniac.
DDR 2nd MIX

Спустя всего лишь 2 месяца после выхода первого DDR, 21 января 1999 года Konami выпускает новую полноценную часть игры: DDR 2nd MIX. В новом миксе сохранились все старые песни, которые были дополнены 20 новыми треками, что в общей сложности составило 29 композиций. Уровень сложности новых песен заметно вырос. Впервые появились стрелки, попадающие на 1/16 долю музыкального такта. Помимо модификатора стрелок Mirror были добавлены Hidden и Shuffle (см. раздел «Модификаторы стрелок»).
С выпуском DDR на PlayStation Konami начала снабжать новые аркадные автоматы слотами для карты памяти PlayStation. Первым таким автоматом стал DDR 2nd Link, выпущенный 28 апреля 1999 года. Игроки получили возможность собственноручно редактировать последовательности стрелок в песнях благодаря специальному редактору, встроенному в домашнюю версию игры. Посредством карт памяти изменённые степчарты можно было загружать и проигрывать на аркадных автоматах. Также на картах памяти была предусмотрена возможность сохранения результатов прохождения песен. Помимо слотов для карт памяти в новый автомат были добавлены 5 новых песен, на которые DanceMania передала лицензионные права ещё до выхода второго микса.
С этого момента игровая серия разделилась на несколько ветвей: DDR Club, DDR Solo, Dancing Stage и DDR KARAOKE. Обратное слияние всех ответвлений произойдёт лишь спустя два года, в марте 2001 года с выходом DDR 5th MIX.

DDR Club VERSiON
6 мая 1999 года Konami выпускает игру DDR Club VERSiON, которая представляет собой симбиоз традиционных аркадных автоматов Beatmania IIDX и DDR. Во время игры один игрок исполняет роль диджея, управляющего музыкой, под которую должен танцевать второй игрок. В случае, если диджей допускал ошибки, они отражались на последовательности стрелок для танцора.
27 июля того же года была выпущена вторая и последняя клубная версия игры DDR 2ndMIX substream CLUB VERSiON 2. Общее число песен автомата было доведено до 40 композиций. Впервые за всю историю DDR появились песни сложностью 9 ног («CATASTROPHIC») и режим «Maniac Double».
В четвёртом квартале 1999 года с перерывом в один месяц Konami выпускает обе игры серии на игровой приставке PlayStation. Тем не менее, ответвление Club VERSiON не пользовалось высокой популярностью среди игроков, что привело к скорому решению Konami о незамедлительном прекращении дальнейшего выпуска автоматов этой серии.
DDR Solo

DDR Solo BASS MIX, выпущенный 19 августа 1999 года был первой версией DDR, в которой произошли серьёзные конструктивные изменения в танцевальной платформе. К четырём стандартным панелям «вверх», «вниз», «влево» и «вправо» были добавлены две дополнительные: «влево-вверх» и «вправо-вверх». Как следует из названия игры, DDR Solo изначально был рассчитан лишь на одного игрока, поэтому танцевальная платформа была вдвое меньше и располагалась непосредственно напротив экрана монитора. Большинство музыкальных композиций перекочевали в игру из танцевального сборника DanceMania Bass. В Solo BASS MIX впервые появился режим Non-Stop (более подробно см. раздел «Режимы игры»).
Помимо всего прочего, в аркадном автомате также имели место и определённые технические проблемы. Например, при одновременном нажатии 4 панелей, игроку засчитывались нажатия и в других направлениях. Отсутствовал подстраховочный поручень и, кроме того, для новой платформы было установлено ограничение по весу в 90 килограмм, что, пускай, и не значительно, но, тем не менее, уменьшало количество потенциальных игроков.
16 декабря 1999 года была выпущена вторая игра линейки Solo: DDR Solo 2000. В новой версии было значительно увеличено общее количество доступных песен. Появилась возможность выбирать режим игры на 3, 4 или 6 панелях. У танцевальной платформы был устранён дефект предыдущей версии, а также был установлен страховочный поручень. Из прочих любопытных нововведений можно отметить появление регулятора скорости, который позволял изменять скорость пролёта стрелок непосредственно во время игры, аналогично скоростным модификаторам в Beatmania IIDX.
Dancing Stage (Япония)
В середине 1999 года в сотрудничестве с группами Dreams Come True и True Kiss Destination, Konami выпустила две игры с соответствующими названиями: Dancing Stage Dreams Come True и Dancing Stage True Kiss Destination. В этих двух версиях игры наряду с несколькими оригинальными музыкальными композициями от Konami подавляющим образом были представлены песни этих двух групп. Из нововведений, затронувших игровой процесс, можно отметить изменение формы стрелок, увеличение плавности их движения и увеличение максимального скоростного модификатора до x3 включительно.
30 ноября 2000 года на территории Японии появилась последняя игра серии Dancing Stage — Featuring DISNEY’S RAVE. Основной костяк музыкальных композиций игры составил альбом «Club DISNEY SuperDancin' Mania» из танцевального сборника Dance Mania, в который вошли ремиксы на знаменитые песни из многих анимационных лент студии Disney. Самым значительным нововведением в игровом процессе стало введение дополнительного экрана, отображающего количество калорий, сожжённых во время игры. Впоследствии это нововведение трансформировалось в режим Workout Mode, который присутствует и по сей день практически во всех консольных версиях игры.
DDR 3rd MIX

30 октября 1999 года на свет был выпущен DDR 3rd MIX. В дополнение к песням из DDR 2nd Mix было записано 30 новых треков. В очередной раз была поднята максимальная планка сложности песен, в основном за счёт увеличения скорости новых музыкальных композиций. Появились новые модификаторы: Sudden и Stealth. Также незначительным изменениям подверглось оформление стрелок: цветовая схема слегка менялась в зависимости от того, попадала ли стрелка на четвёртые, шестые или шестнадцатые доли музыкального такта.
Спустя 8 месяцев, 21 июня 2000 года вышла дополненная версия автомата под названием DDR 3rd MIX Plus, включающая в себя ряд песен на корейском языке.
DDR 4th MIX / 4th Solo

Следующая версия игры была выпущена 24 августа 2000 года. В четвёртом миксе было представлено уже более 120 песен. Произошли значительные изменения интерфейса. Песни были распределены по группам: после выбора группы игрок выбирал одну из песен, входящих в эту группу, а затем устанавливал желаемый уровень сложности.
4th Solo Mix был выпущен одновременно с DDR 4th Mix. Он включал в себя все особенности и нововведения оригинальной версии с добавлением двух новых режимов игры — на три и на шесть панелей.
По уже сложившейся традиции, спустя 4 месяца (28 декабря 2000 года) вышла обновлённая версия игры под названием DDR 4th Mix Plus. В неё было добавлено 20 дополнительных песен. Таким образом, общее количество музыкальных треков достигло очередной рекордной отметки в 140 штук.
DDR 5th MIX

Выпуск автоматов линейки Solo был остановлен из-за жалоб некоторых японских фан-клубов. Следующим релизом стал DDR 5th Mix. Произошли некоторые изменения в интерфейсе. В частности, сложность песни стала выбираться в процессе выбора трека, а не после, как ранее. Пятый микс привнёс с собой новые функции, такие, как отображение истории лучших ранкингов на каждую песню, возможность отсортировать треки в алфавитном порядке при выборе песни (по нажатию одновременно кнопок влево и вправо на автомате). Значительно увеличена частота смены кадров на экране. При частоте 60 кадров в секунду улучшилась читаемость степчартов. Добавлено много новых песен, также присутствуют более 100 треков из предыдущих версий DDR, однако, представлены не все предыдущие треки. После выхода автомата долгое время ходили слухи, что к пятому миксу можно подключить дополнительно диск с DDR 4 Plus и получить в сумме более 200 песен. Дело в том, что до релиза пятого микса, разработчики заявляли такую функцию, однако после релиза в инструкции оператора однозначно указано, что функция в итоге не была предусмотрена. Число степов в некоторых треках на сложности heavy перевалило за 400, а длинные версии некоторых песен имеют более 700 степов — для игроков с хорошей выносливостью.
DDR MAX (DDR 6th MIX)

Шестой микс был представлен общественности в октябре 2001 года. Это первый автомат, в котором были представлены т. н. «холды» — стрелки, которые необходимо удерживать (игроку необходимо держать ногу на кнопке пада, при необходимости нажимая все остальные кнопки другой ногой). При желании, холды можно отключить. Также появился скоростной модификатор 8х, позволяющий играть треки с восьмерным ускорением стрелок относительно нормальной скорости. Также добавлен модификатор, при котором стрелки летят не снизу вверх, а сверху вниз. Появился новый модификатор «boost», при использовании которого стрелки летят не равномерно, а с ускорением. DDR MAX — первый автомат серии DDR, на котором игрок может «выбить» bonus stage — дополнительный трек. Также изменения коснулись и происходящего на экране. Изменился задний фон, поверх которого летят стрелки. Теперь вместо случайных психоделических рисунков игрок мог наблюдать видео в формате MPEG-2 (от тех же психоделических рисунков до видеоклипов). Треки также классифицировались по различным критериям сложности — изменению темпа, количеству стрелок, пробежкам и т. д. Добавлен так т. н. Groove Radar, по которому можно определить, например, относительное количество «прыжков» или стрелок, попадающих на слабые доли музыки в песне. Некоторые треки содержали более 500 стрелок, некоторые включали очень быстрые последовательности. В DDR MAX не представлено длинных версий песен.
DDR Extreme (DDR 8th MIX)

Dancing Stage (Европа)

DDR SuperNOVA

После провального Европейского релиза Dancing Stage Fusion, Konami впервые решается выпустить практически одновременно новый аркадный автомат на территории Японии, США и Европы. С выпуском DDR SuperNOVA в очередной раз был установлен новый рекорд по общему количеству песен — 303 музыкальных трека, 3 из которых изначально были секретными, так называемыми, «песнями-боссами».
Важнейшим нововведением было кардинальное изменение системы подсчёта очков, которое во многом было позаимствовано из Beatmania IIDX. Была введена новая система рекордов, благодаря которой игроки получили возможность соревноваться друг с другом не только в режимах NonStop и Challenge, но и так же вести борьбу за наилучшее прохождение каждой отдельной песни.[10]
DDR SuperNOVA 2

Релиз аркадного автомата на территории Европы был отменён из-за моратория со стороны Европейского союза на ввоз японской версии PlayStation 2, которую автомат использовал в качестве ядра аппаратного обеспечения.
Непосредственно сам игровой процесс в SuperNOVA 2 не претерпел значительных изменений. Общее количество музыкальных композиций было доведено до новой рекордной отметки — 347 треков. В очередной раз изменилась система подсчёта очков: оценка нажатий «Marvelous» стала доступна во всех режимах игры, в то время, как раньше игроки могли наблюдать её только в режимах «Nonstop» и «Challenge».
Также впервые за многие годы изменилась система получаемых оценок. Теперь для получения наивысшей оценки «ААА» стало достаточно пройти песню на 99 % от максимального возможного количества очков. При прохождении песни на 99,9 % и выше рядом с оценкой «ААА» появляется надпись «Full Perfect Combo».
Впервые за много лет кардинальным образом изменились правила получения «Extra Stage».
DDR X

Выход игры приурочен к 10-и летнему юбилею серии Dance Dance Revolution. По заявлениям Konami игра обретёт значительно улучшенный интерфейс, ряд новых музыкальных композиций и новые режимы игры. Дизайн аркадного автомата также претерпит значительные изменения.[11][12]
Симуляция
StepMania и некоторые другие симуляторы
Танцевальные платформы и ковры
Танцевальная платформа, также известная как танцевальный мат или дэнспад — плоское электронное игровое устройство ввода, используемое в танцевальных играх. Большая часть платформ напоминает матрицу 3×3 из квадратных панелей, на которые может становиться игрок. Ряд танцевальных платформ имеет специальные кнопки вне основной части, например, «Start» и «Select». Платформы часто соединяют вместе для игры в специальных игровых режимах. В аркадных версиях DDR используются большие стальные платформы, соединённые с аркадным автоматом, тогда как консольные версии обычно используют мягкие пластиковые дэнспады. Такие «домашние» платформы специально созданы для систем вроде GameCube, PlayStation или Xbox, но также могут использоваться и в компьютерных симуляторах, например в «StepMania», благодаря специальным адаптерам.
Мягкий танцевальный коврик
Аркадная платформа DDR Solo 2000
Нажимная панель аркадной платформы
Сдвоенная аркадная платформа
DDR-движение в России
История и современность
Игровые автоматы серии Dance Dance Revolution стали появляться в России, начиная с 2004 года. Среди первых городов-обладателей аркадными автоматами стали Ростов-на-Дону (DDR Extreme), Москва (DDR Extreme), Краснодар (DDR 5th Mix) и Санкт-Петербург (DS EuroMix 2). Именно с этого момента на территории России и начали появляться одни из первых игроков, серьёзно увлекающихся музыкальными играми. Впоследствии, усилиями нескольких энтузиастов, 4 апреля 2004 года открылся первый русскоязычный тематический сайт, объединивший в себе не только танцевальные, но и также практически все известные на тот момент музыкальные игры.[13]
На сегодняшний день современное сообщество, в которое входит подавляющее большинство сильнейших русско-говорящих игроков, представлено в ЖЖ коммьюнити ru_ddr. Помимо него также существует ряд родственных сообществ, либо освещающих более общие темы, связанные с музыкальными играми в целом, либо объединяющих игроков из различных городов и некоторых стран СНГ в более узкие региональные клубы.
С 2015 года в Москве образовался сначала закрытый клуб J-Play Cafe со своей материальной базой игровых аппаратов, а потом и Rhythm Sports Association, которая занимается поддержкой и развитием культуры ритм-игр в России в том числе и проведением чемпионатов.
Проводимые мероприятия

В настоящее время в различных городах России с достаточной регулярностью проводятся чемпионаты по DDR. Первый официальный чемпионат России состоялся в Москве в клубе Город 10 апреля 2005 года. Проходил он на металлических танцевальных платформах Cobalt Flux с использованием программы StepMania. Впервые на аркадных автоматах крупные соревнования стали проводиться, начиная с 3-го чемпионата России, прошедшего в Москве 16 апреля 2006 года.
Из всего множества проводимых в России в настоящее время соревнований можно выделить два крупнейших и относительно регулярных турнира, собирающих сильнейших игроков из стран СНГ и дальнего зарубежья: регулярный чемпионат России и открытый турнир Санкт-Петербурга.
На данный момент организацией BEMAFIA в общей сложности было проведено 9 крупных соревнований:
- 10 апреля 2005 года — первый чемпионат России по DDR;[14]
- 2 октября 2005 года — второй чемпионат России по DDR;[15]
- 16 апреля 2006 года — третий чемпионат России по DDR;[16]
- 22 апреля 2007 года — четвёртый чемпионат России по DDR;[17]
- 19 июля 2008 года — пятый чемпионат России по DDR;[18]
- 19 августа 2006 года — открытый турнир Санкт-Петербурга по DDR 2006;[19]
- 12 августа 2007 года — открытый турнир Санкт-Петербурга по DDR 2007;[20]
- 30 — 31 августа 2008 года — открытый турнир Санкт-Петербурга по DDR 2008;[21]
- 29 — 30 августа 2009 года — открытый турнир Санкт-Петербурга по DDR 2009;[22]
- 21 — 22 января 2017 года — Russian DDR Championship
DDR в культуре и обществе
- В начале 2006 года Konami официально заявила, что DDR будет использоваться, как часть программы по физической культуре в 756 государственных школах Западной Виргинии;[3][5][23]
- В Норвегии DDR признан официальным видом спорта;[24]
- Мировой рекорд по беспрерывной игре в DDR составляет 37.5 часов;[25]
- DDR неоднократно появлялся на телевизионных экранах. Так его можно было наблюдать:
- в художественных фильмах «Васаби», «Звезда сцены», «Представь нас вместе», «С глаз — долой, из чарта — вон!», «Трансформеры», «Всегда говори „Да“», «Мальчик на троих»;
- в видеоклипах Мадонны — «Hung Up» и «Mindless Self Indulgence» — Never Wanted to Dance, работе «Everything But The Girl» — Five Fathoms;
- в мультипликационных сериалах «Царь горы», «Южный парк», «Гриффины», «Megas XLR», «Bleach», «Малкольм в центре внимания», «Yu-Gi-Oh», «Уилл и Грейс», «Ugly Betty», «Мультреалити», «Металлопокалипсис», «Tucker», «Миссия Дарвина» и «Робоцып»;
- в телевизионных передачах «Москва: Инструкция по применению», «Master of Champions» и «The Ellen DeGeneres Show»;
- в телесериалах «Теория Большого взрыва», «Элементарно», «Чёрное зеркало»;
Игры-«клоны»
Широкий успех DDR во всём мире привёл к появлению большого числа так называемых игр-«клонов». В большинстве случаев это танцевальные и ритмические игры, не относящихся к семейству Bemani, и при этом копирующие частично или полностью повторяющие некоторые элементы игрового процесса в DDR. Так, например, весной 2005 года фирма Interpretive Arson представила игру Dance Dance Immolation, которая являлась своеобразной модификацией DDR. Единственное существенное отличие игрового процесса заключалось в том, что игрок был вынужден надевать специальный защитный костюм, так как за каждый промах на него обрушивается огромная струя пламени;[26]
Судебный процесс против Roxor Games
9 мая 2005 года Konami подала судебный иск о нарушении авторских прав против компании Roxor Games, занимающейся производством серии музыкальных игр In the Groove. Впоследствии этот иск включил в себя ряд дополнительных поправок от 1 июля 2005 года, вносящих аналогичные обвинения в адрес создателей танцевальной игры «MC GROOVZ danceCRAZE» Mad Catz. Основным пунктом обвинения со стороны Konami являлось нарушение U.S. Patent 6,410,835, зарегистрированного на игру DDR. Помимо этого судебный иск включал в себя обвинения в нездоровой конкуренции и недобросовестной рекламе.[27][28]
Результатом судебной тяжбы стало заявление компании Roxor Games 18 октября 2006 года об официальной передаче Konami всех прав на интеллектуальную собственность серии игр In the Groove.[29]
Список наиболее известных игр-«клонов»
- Аркадные автоматы
- In the Groove
- Pump It Up
- Pump It Up Pro
- Technomotion
- Dreamcast
- Feet of Fury
- Nintendo GameCube
- MC Groovz Dance Craze
- PC
- Audition Online
- D-A-N-C-E
- DANCE! Online
- Dance Dance Dance
- Dance Praise
- Dance With Intensity
- Delight Delight Reduplication
- Flash Flash Revolution
- In the Groove
- Mungyodance
- Pump It Up (Dance Floor series)
- StepMania
- PlayStation
- Superstar Dance Club
- PlayStation 2
- Dance Factory
- Dancing with the Stars
- Flow: Urban Dance Uprising
- In the Groove
- Pump It Up (Exceed SE)
- Wii
- Dance Factory
- Dancing with the Stars
- Xbox
Релизы игр
На территории Японии
| Название | Платформа | Дата |
|---|---|---|
| Dance Dance Revolution (test version) | Аркадный автомат | сентябрь, 1998 |
| Dance Dance Revolution | Аркадный автомат | 21 ноября, 1998 |
| Dance Dance Revolution 2ndMIX | Аркадный автомат | 19 января, 1999 |
| Dance Dance Revolution 2ndMIX LINK VERSION | Аркадный автомат | 28 апреля, 1999 |
| Dance Dance Revolution 2ndMIX with beatmaniaIIDX CLUB VERSiON | Аркадный автомат | 6 мая, 1999 |
| Dance Dance Revolution 2ndMIX with beatmaniaIIDX substream CLUB VERSiON 2 | Аркадный автомат | 27 июля, 1999 |
| Dancing Stage featuring TRUE KiSS DESTINATION | Аркадный автомат | 27 июля, 1999 |
| Dance Dance Revolution Solo BASS MIX | Аркадный автомат | 19 августа, 1999 |
| Dance Dance Revolution 3rdMIX | Аркадный автомат | 30 октября, 1999 |
| Dance Dance Revolution KARAOKE MIX | Аркадный автомат | ноябрь, 1999 |
| Dance Dance Revolution Solo 2000 | Аркадный автомат | 16 декабря, 1999 |
| Dancing Stage featuring Dreams Come True | Аркадный автомат | 25 декабря, 1999 |
| Dance Dance Revolution 3rdMIX PLUS | Аркадный автомат | 21 июня, 2000 |
| Dance Dance Revolution KARAOKE MIX 2nd | Аркадный автомат | июль, 2000 |
| Dance Dance Revolution 4thMIX | Аркадный автомат | 24 августа, 2000 |
| Dance Dance Revolution Solo 4thMIX | Аркадный автомат | 24 августа, 2000 |
| Dancing Stage featuring DISNEY’S RAVE | Аркадный автомат | 30 ноября, 2000 |
| Dance Dance Revolution KIDS | Аркадный автомат | декабрь, 2000 |
| Dance Dance Revolution 4thMIX PLUS | Аркадный автомат | 28 декабря, 2000 |
| Dance Dance Revolution Solo 4thMIX PLUS | Аркадный автомат | 28 декабря, 2000 |
| Dance Dance Revolution 5thMIX | Аркадный автомат | 27 марта, 2001 |
| DDRMAX: Dance Dance Revolution 6thMIX | Аркадный автомат | 19 октября, 2001 |
| DDRMAX2: Dance Dance Revolution 7thMIX | Аркадный автомат | 17 апреля, 2002 |
| Dance Dance Revolution EXTREME | Аркадный автомат | 25 декабря, 2002 |
| Dance Dance Revolution MegaMix | Аркадный автомат | 28 февраля, 2003 |
| Dance Dance Revolution EXTREME Plus! | Аркадный автомат | 28 февраля, 2003 |
| Dance Dance Revolution SuperNOVA | Аркадный автомат | 15 мая, 2006 |
| Dance Dance Revolution SuperNOVA 2 | Аркадный автомат | 22 августа, 2007 |
| Dance Dance Revolution X | Аркадный автомат | 24 декабря, 2008 |
| Dance Dance Revolution X2 | Аркадный автомат | 7 июля, 2010 |
| Dance Dance Revolution | PlayStation | 10 апреля, 1999 |
| Dancing Stage featuring TRUE KiSS DESTINATION | PlayStation | 27 июля, 1999 |
| Dance Dance Revolution 2ndReMIX | PlayStation | 26 августа, 1999 |
| Dance Dance Revolution 2ndReMIX APPEND CLUB VERSiON vol.1 | PlayStation | 25 ноября, 1999 |
| Dance Dance Revolution 2nd ReMIX APPEND CLUB VERSiON vol.2 | PlayStation | 22 декабря, 1999 |
| Dancing Stage featuring Dreams Come True | PlayStation | 25 декабря, 1999 |
| Dance Dance Revolution 3rdMIX | PlayStation | 18 мая, 2000 |
| おはスタDance Dance Revolution (OHA STA! Dance Dance Revolution) | PlayStation | 14 сентября, 2000 |
| Dance Dance Revolution TokimekiMIX | PlayStation | 28 сентября, 2000 |
| Dance Dance Revolution Disney’s RAVE | PlayStation | 30 ноября, 2000 |
| Dance Dance Revolution BEST HITS | PlayStation | 21 декабря, 2000 |
| Dance Dance Revolution 4thMIX | PlayStation | 15 марта, 2001 |
| Dance Dance Revolution EXTRA MIX | PlayStation | 7 июня, 2001 |
| Dance Dance Revolution 5thMIX | PlayStation | 20 сентября, 2001 |
| DDRMAX: Dance Dance Revolution 6thMIX | PlayStation 2 | 16 мая, 2002 |
| DDRMAX2: Dance Dance Revolution 7thMIX | PlayStation 2 | 24 апреля, 2003 |
| Dance Dance Revolution EXTREME | PlayStation 2 | 9 октября, 2003 |
| Dance Dance Revolution Party Collection | PlayStation 2 | 11 декабря, 2003 |
| DDR Festival: Dance Dance Revolution | PlayStation 2 | 18 ноября, 2004 |
| Dance Dance Revolution STR!KE | PlayStation 2 | 20 февраля, 2006 |
| Dance Dance Revolution SuperNOVA | PlayStation 2 | 26 сентября, 2006 |
| Dance Dance Revolution SuperNOVA 2 | PlayStation 2 | 21 февраля, 2008 |
| Dance Dance Revolution 2ndMIX Dreamcast Edition | Dreamcast | 17 февраля, 2000 |
| Dance Dance Revolution CLUB VERSiON Dreamcast Edition | Dreamcast | 27 апреля, 2000 |
| Dance Dance Revolution GB | Game Boy Color | 3 августа, 2000 |
| Dance Dance Revolution GB2 | Game Boy Color | 16 ноября, 2000 |
| おはスタDance Dance Revolution GB (OHA STA! Dance Dance Revolution GB) | Game Boy Color | 8 февраля, 2001 |
| Dance Dance Revolution GB3 | Game Boy Color | 15 марта, 2001 |
| Dance Dance Revolution GB Disney Mix | Game Boy Color | не известно |
| Dance Dance Revolution Disney Dancing Museum | Nintendo 64 | 30 ноября, 2000 |
| Dance Dance Revolution: Mario Mix | GameCube | 14 июля, 2005 |
| Dancing Karaoke «D Kara» | Windows | 16 января, 2001 |
| Dance Dance Revolution EXTREME | NTT DoCoMo i-mode | не известно |
| Dance Dance Revolution EXTREME | KDDI EZweb | не известно |
| Dance Dance Revolution EXTREME | Vodafone V-Appli | не известно |
| Dance Dance Revolution Hottest Party | Wii | 25 октября, 2007 |
За пределами Японии
| Название | Платформа | Дата |
|---|---|---|
| Dance Dance Revolution Solo 2000 (Asian version) | Аркадный автомат | 1999 |
| Dance Dance Revolution 3rdMIX (Asian version) | Аркадный автомат | 2000 |
| Dance Dance Revolution 3rdMIX (Korean version 1) | Аркадный автомат | март, 2000 |
| Dance Dance Revolution 3rdMIX (Korean version 2) | Аркадный автомат | март, 2000 |
| Dance Dance Revolution 4thMIX (Asian version) | Аркадный автомат | 2000 |
| Dance Dance Revolution SuperNOVA (Asian version) | Аркадный автомат | 2006 |
| Dance Dance Revolution SuperNOVA 2 (Asian version) | Аркадный автомат | 22 августа 2007 |
На территории Северной Америки
| Название | Платформа | Дата |
|---|---|---|
| Dance Dance Revolution | Аркадный автомат | 12 августа, 1998 |
| Dance Dance Revolution Solo BASS MIX | Аркадный автомат | 1999 |
| Dance Dance Revolution USA | Аркадный автомат | 2000 |
| Dance Dance Revolution SuperNOVA | Аркадный автомат | 15 мая, 2006 |
| Dance Dance Revolution SuperNOVA 2 | Аркадный автомат | 17 января, 2008 |
| Dance Dance Revolution (1stMIX) | PlayStation | март, 2001 |
| Dance Dance Revolution Disney MIX | PlayStation | 17 июня, 2001 |
| Dance Dance Revolution KONAMIX | PlayStation | 24 апреля, 2002 |
| DDRMAX: Dance Dance Revolution | PlayStation 2 | 29 октября, 2002 |
| DDRMAX2: Dance Dance Revolution | PlayStation 2 | 23 сентября, 2003 |
| Dance Dance Revolution EXTREME | PlayStation 2 | 19 сентября, 2004 |
| Dance Dance Revolution EXTREME 2 | PlayStation 2 | 28 сентября, 2005 |
| Dance Dance Revolution SuperNOVA | PlayStation 2 | 26 сентября, 2006 |
| Dance Dance Revolution SuperNOVA 2 | PlayStation 2 | 27 сентября, 2007 |
| Dance Dance Revolution Disney Channel Edition | PlayStation 2 | 8 января, 2008 |
| Dance Dance Revolution ULTRAMIX | Xbox | 20 ноября, 2003 |
| Dance Dance Revolution ULTRAMIX 2 | Xbox | 18 ноября, 2004 |
| Dance Dance Revolution ULTRAMIX 3 | Xbox | 15 ноября, 2005 |
| Dance Dance Revolution ULTRAMIX 4 | Xbox | 14 ноября, 2006 |
| Dance Dance Revolution UNIVERSE | Xbox 360 | 2 февраля, 2007 |
| Dance Dance Revolution UNIVERSE 2 | Xbox 360 | 4 декабря, 2007 |
| Dance Dance Revolution: Mario Mix | GameCube | 24 октября, 2005 |
| Dance Dance Revolution: Hottest Party | Wii | 25 сентября, 2007 |
| My First Dance Dance Revolution | Plug-N-Play | 7 декабря, 2006 |
| Dance Dance Revolution: Strawberry Shortcake | Plug-N-Play | 14 ноября, 2006 |
| Dance Dance Revolution Disney Mix | Plug-N-Play | 5 декабря, 2006 |
На территории Европы
| Название | Платформа | Дата |
|---|---|---|
| Dancing Stage | Аркадный автомат | 1999 |
| Dancing Stage Internet Ranking | Аркадный автомат | 1999 |
| Dancing Stage EuroMIX | Аркадный автомат | 1999 |
| Dancing Stage EuroMIX Internet Ranking | Аркадный автомат | 1999 |
| Dancing Stage EuroMIX 2 | Аркадный автомат | август, 2002 |
| Dancing Stage Fusion | Аркадный автомат | март, 2005 |
| Dancing Stage SuperNOVA | Аркадный автомат | 15 мая, 2006 |
| Dancing Stage EuroMIX | PlayStation | 16 июня, 2001 |
| Dancing Stage Disney Mix | PlayStation | 28 сентября, 2001 |
| Dancing Stage PARTY EDiTiON | PlayStation | 15 ноября, 2002 |
| Dancing Stage Fever | PlayStation | октябрь, 2003 |
| Dancing Stage Fusion | PlayStation | 5 ноября, 2004 |
| Dancing Stage MegaMiX | PlayStation 2 | 30 мая, 2002 |
| Dancing Stage Fever | PlayStation 2 | октябрь, 2003 |
| Dancing Stage Fusion | PlayStation 2 | 5 ноября, 2004 |
| Dancing Stage Max | PlayStation 2 | 25 ноября, 2005 |
| Dancing Stage SuperNOVA | PlayStation 2 | 26 апреля, 2007 |
| Dancing Stage Unleashed | Xbox | 12 марта, 2004 |
| Dancing Stage Unleashed 2 | Xbox | 19 мая, 2005 |
| Dancing Stage Unleashed 3 | Xbox | 17 марта, 2006 |
| Dancing Stage Universe | Xbox 360 | 12 декабря, 2007 |
| Dancing Stage Mario Mix | GameCube | 28 октября, 2005 |
| Dancing Stage Hottest Party | Wii | 28 марта, 2008 |
Награды
В 2022 году Нью-йоркский Национальный музей игр объявил игру новым участником Всемирного зала славы видеоигр[30][31].
См. также
Примечания
- ↑ BEMAFIA » База автоматов. BEMAFIA. Архивировано 16 октября 2007.
- ↑ Dance Dance Revolution FAQ. www.GameFaqs.com. GurtyGurt. 20 ноября 2001. Архивировано 30 июня 2007.
- 1 2 West Virginia Adds 'Dance Dance Revolution' to Gym Class. MTV News. MTV. Архивировано 14 декабря 2007.
- ↑ Dancing video game helps kids avoid weight gain. Yahoo! News (англ.). Yahoo!. 1 февраля 2007. Архивировано из оригинала 2007-02-07.
{{cite news}}: Проверьте значение даты:|date=(справка) - 1 2 WVU fans encouraged to dance their way to better health at the Mountaineer Fan Center. West Virginia University (англ.). (недоступная ссылка)
- ↑ FAQs - Xbox - Dance Dance Revolution Ultramix. http://www.ddrfreak.com/. Архивировано 11 октября 2007.
{{cite news}}: Внешняя ссылка в(справка)|work= - ↑ e-Amuse enabled on SuperNOVA 2; Content and mods unlocked. http://www.bemanistyle.com/. Архивировано 28 сентября 2007.
{{cite news}}: Внешняя ссылка в(справка)|work= - ↑ Zukin Wars episode 1 ended. http://zenius-i-vanisher.com. Архивировано из оригинала 11 октября 2007.
{{cite news}}: Внешняя ссылка в(справка)|work= - ↑ Dance Dance Revolution 遊び方 (неопр.). Архивировано 21 декабря 2008.
{{cite news}}: Википедия:Обслуживание CS1 (неизвестный язык) (ссылка) - ↑ Вся правдя о Супернове!. Александр Зайцев (alzarus). Архивировано 20 февраля 2007.
{{cite news}}: Внешняя ссылка в(справка)|work= - ↑ Dance Dance Revolution X (AC) European Press Release. Konami. Архивировано 4 августа 2008.
- ↑ DDRX Announcement. DDROnlineCommunity. Архивировано из оригинала 1 августа 2008.
- ↑ История танцевального движения в России. Андрей Бессонов (Rimu). bemani_ru.
{{cite news}}: Внешняя ссылка в(справка)|publisher= - ↑ Результаты первого чемпионата России по DDR. BEMAFIA. Архивировано 18 октября 2007.
- ↑ Второй чемпионат России по Dance Dance Revolution. BEMAFIA. Архивировано 17 октября 2007.
- ↑ Третий чемпионат России по DDR. ru_ddr.
{{cite news}}: Внешняя ссылка в(справка)|work= - ↑ Чемпионат России по DDR 2007. ru_ddr.
{{cite news}}: Внешняя ссылка в(справка)|work= - ↑ Пятый чемпионат России по DDR. ru_ddr.
{{cite news}}: Внешняя ссылка в(справка)|work= - ↑ Второй открытый чемпионат СПб по DDR. BEMAFIA. Архивировано 12 декабря 2007.
- ↑ Результаты DDR Tournament: St. Petersburg Open 2007. ru_ddr.
{{cite news}}: Внешняя ссылка в(справка)|work= - ↑ DDR Tournament St.Petersburg Open 2008. ru_ddr.
{{cite news}}: Внешняя ссылка в(справка)|work= - ↑ DDR Tournament St.Petersburg Open 2009. ru_ddr.
{{cite news}}: Внешняя ссылка в(справка)|work= - ↑ Dancing video game helps kids avoid weight gain. Yahoo! News (англ.). Yahoo!. 2 января 2007. Архивировано из оригинала 7 февраля 2007.
- ↑ Positive Gaming: Machine Dance as Fitness and Sport. Архивировано из оригинала 11 октября 2007.
- ↑ DDR World Record Broken. http://www.poe-news.com/. Архивировано из оригинала 22 ноября 2007.
{{cite news}}: Внешняя ссылка в(справка)|work= - ↑ Dance Dance Immolation. http://www.interpretivearson.com/. Архивировано 17 октября 2007.
{{cite news}}: Внешняя ссылка в(справка)|work= - ↑ Konami seeks an injunction and damages against the manufacture and distribution of dance simulation game «In The Groove». Архивировано 6 ноября 2007 года.
- ↑ U.S. Patent 6 410 835
- ↑ Konami has acquired In The Groove Архивировано 21 июня 2007 года.
- ↑ Екатерина Кулешова. Sid Meier’s Civilization и The Legend of Zelda: Ocarina of Time вошли в Зал славы видеоигр. Игромания. Игромедиа (5 мая 2022). Дата обращения: 5 мая 2022. Архивировано 5 мая 2022 года.
- ↑ World Video Game Hall of Fame Inductees for 2022 Announced (англ.). museumofplay.org (5 мая 2022). Дата обращения: 5 мая 2022.
Ссылки
- Официальный сайт Konami Digital Entertainment, Inc;
- Официальный сайт японского подразделения Konami;

