Ядерные реакторы поколения IV
Реакторы поколения IV — набор конструкций ядерных реакторов, которые в настоящее время исследуются на предмет коммерческого применения Международным форумом поколения IV[1]. Целью проектов является повышение безопасности, устойчивости, эффективности и снижение стоимости.
Наиболее развитая конструкция реактора поколения IV — натриевый реактор на быстрых нейтронах — за последние годы получила наибольшую долю финансирования, в результате чего был построен ряд демонстрационных установок; главная цель проекта — разработка устойчивого замкнутого топливного цикла.
Реактор с расплавом солей, менее развитая технология, считается потенциально обладающим наибольшей пассивной безопасностью из шести моделей[каких?][2][3].
Конструкции высокотемпературных газовых реакторов работают при гораздо более высоких температурах. Это позволяет проводить высокотемпературный электролиз или серно-йодный цикл для эффективного производства водорода в качестве углеродно-нейтрального топлива[1].
Согласно графику, составленному Всемирной ядерной ассоциацией, реакторы поколения IV могут войти в коммерческую эксплуатацию в период с 2020 по 2030 год[4]. Однако по состоянию на 2021 год ни один из проектов поколения IV не продвинулся значительно дальше стадии проектирования (по заявлению Государственного энергетического управления КНР, Китай в декабре 2023 ввёл в строй первую в мире АЭС четвертого поколения — АЭС Шидаовань[5]), а некоторые из них были заброшены.
В настоящее время большинство находящихся в эксплуатации реакторов во всем мире относятся к реакторам поколения II, поскольку подавляющее большинство систем первого поколения были выведены из эксплуатации, а число реакторов поколения III по состоянию на 2021 год незначительно. Реакторы поколения V пока представляют собой только теоретические концепции, неосуществимые в краткосрочной перспективе, что приводит к ограниченному финансированию НИОКР.
История
Основанный в 2001 году международный форум «Поколение IV» (GIF) — это «совместная международная инициатива, созданная для проведения исследований и разработок, необходимых для определения осуществимости и характеристик ядерно-энергетических систем следующего поколения»[6]. В настоящее время в число активных членов Международного форума «Поколение IV» (GIF) входят Австралия, Канада, Китай, Европейское сообщество по атомной энергии (Евратом), Франция, Япония, Россия, Южная Африка, Южная Корея, Швейцария, Великобритания и США. Неактивными членами являются Аргентина и Бразилия[7]. Швейцария присоединилась к форуму в 2002 году, Евратом — в 2003 году, Китай и Россия — в 2006 году, Австралия[8] — в 2016 году. Остальные страны были членами-учредителями.
36-я встреча GIF в Брюсселе состоялась в ноябре 2013 года[9][10]. В январе 2014 года было опубликовано обновление технологической дорожной карты для ядерно-энергетических систем поколения IV, в котором подробно излагаются цели НИОКР на следующее десятилетие[11]. Опубликован перечень конструкций реакторов, изучаемых каждым участником форума[12].
В январе 2018 года сообщалось, что на китайском реакторе HTR-PM была завершена «первая установка крышки корпуса высокого давления первого в мире реактора поколения IV».[13]
Типы реакторов
Первоначально рассматривались реакторы многих типов, однако список был сокращен, чтобы сосредоточить внимание на наиболее перспективных технологиях и тех, которые, скорее всего, могут соответствовать целям инициативы Gen IV[4]. Три системы номинально являются тепловыми реакторами, а четыре — быстрыми . Реактор сверхвысокой температуры (VHTR) также исследуется на предмет потенциального обеспечения высококачественного технологического тепла для производства водорода . Реакторы на быстрых нейтронах дают возможность сжигать актиниды для дальнейшего сокращения отходов и позволяют производить больше топлива, чем они потребляют. Эти системы предлагают значительные преимущества в области устойчивости, безопасности и надежности, экономики, устойчивости к распространению (в зависимости от перспективы) и физической защиты.
Тепловые реакторы
Тепловой реактор — это ядерный реактор, использующий медленные или тепловые нейтроны. Чтобы повысить вероятность захвата нейтронов топливом, нейтроны замедляются с помощью замедлителя нейтронов.
Высокотемпературный реактор (VHTR)

В концепции высокотемпературного реактора (ВТР) используется активная зона с графитовым замедлителем и прямоточным урановым топливным циклом с использованием гелия или расплавленной соли в качестве теплоносителя. Эта конструкция реактора предусматривает температуру на выходе 1000 °C. Активная зона реактора может представлять собой конструкцию с призматическим блоком или галечным слоем. Высокие температуры позволяют использовать технологическое тепло для производства водорода с помощью термохимического серо-йодного цикла .
Запланированное строительство первого VHTR, южноафриканского модульного реактора с галечным слоем (PBMR), лишилось государственного финансирования в феврале 2010 года[14]. Рост затрат и опасения по поводу возможных неожиданных технических проблем отпугнули потенциальных инвесторов и клиентов.
Правительство Китая начало строительство высокотемпературного реактора с галечным слоем мощностью 200 МВт в 2012 году в качестве преемника своего HTR-10[15]. Также в 2012 году в рамках конкурса атомных станций нового поколения Национальная лаборатория Айдахо утвердила проект, аналогичный призматическому блочному реакторы «Антарес» компании Areva, который будет развернут в качестве прототипа к 2021 году[16].
Компания X-energy получила пятилетнее партнёрство $ 53 миллионное Министерства энергетики США с ассигнованиями в размере $ 53 млн для усовершенствования элементов разработки их реакторов. Xe-100 — реактор типа PBMR, который будет генерировать 200 МВт тепловой мощности и приблизительно 76 МВт электрической. Стандартная четырехреакторная установка Xe-100 вырабатывает около 300 МВт электрической энергии и может уместиться на территории всего 50 000 кв. м. Все компоненты Xe-100 будут монтироваться на строительной площадке из отдельных модулей, что упросит строительство.
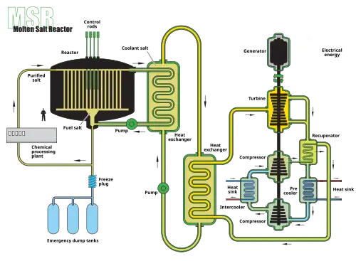
Реактор на расплавах солей (MSR)

Реактор на расплавах солей (MSR, ЖСР)[17] — тип ядерного реактора, в котором теплоноситель первого контура или даже само топливо представляет собой расплавленную солевую смесь. Было предложено много проектов реакторов этого типа и построено несколько прототипов.
Принцип ЖСР можно использовать для тепловых, надтепловых и быстрых реакторов. С 2005 г. акцент сместился на ЖСР с быстрым спектром (MSFR)[18].
Текущие концептуальные проекты включают реакторы теплового спектра (например, IMSR), а также реакторы быстрого спектра (например, MCSFR).
Ранние концепции теплового спектра и многие современные основаны на ядерном топливе, возможно, тетрафториде урана (UF4) или тетрафториде тория (ThF4), растворенном в расплаве фторидной соли. Жидкость достигнет критичности, перетекая в керн, где графит будет служить замедлителем. Многие современные концепции основаны на топливе, которое диспергировано в графитовой матрице с расплавом соли, обеспечивающим охлаждение при низком давлении и высокой температуре. Эти концепции MSR поколения IV часто более точно называют надтепловым реактором из-за того, что средняя скорость нейтронов, которая может вызвать события деления в его топливе, больше, чем в тепловых реакторах[19].
В концептуальных проектах MSR с быстрым спектром (например, MCSFR) нет графитового замедлителя. Они достигают критичности, имея достаточный объем соли с достаточным количеством делящегося материала. Будучи реакторами на быстрых нейтронах, они могут использовать более распространённое топливо и оставлять только короткоживущие отходы.
В то время как большинство разрабатываемых конструкций ЖСР в значительной степени заимствованы из экспериментов 1960-х годов с расплавленными солями (MSRE), варианты технологии расплавленных солей включают концептуальный двухжидкостный реактор, который использует свинец в качестве охлаждающей среды и топливо в виде расплавленной соли, например хлорид плутония (III), что позволяет достичь замкнутого топливного цикла. Другие известные подходы, существенно отличающиеся от MSRE, включают концепцию реактора со стабильной солью (SSR), продвигаемую MOLTEX, в котором расплавленная соль находятся в обычных твердотопливных стержнях, которые уже хорошо зарекомендовали себя в ядерной промышленности. Британская консалтинговая фирма Energy Process Development в 2015 году сочла этот последний британский проект наиболее конкурентоспособным для разработки малых модульных реакторов[20][21].
Другой проект, который находится в стадии разработки, — быстрый реактор с расплавленным хлоридом, предложенный американской компанией TerraPower. В этом реакторе смешивается жидкий природный уран и расплавленный хлоридный теплоноситель в активной зоне реактора, достигая очень высоких температур при сохранении атмосферного давления[22].
Еще одна примечательная особенность ЖСР — возможность сжигания ядерных отходов тепловых реакторов. Обычно только реакторы на быстрых нейтронах считались пригодными для утилизации отработанного ядерного топлива. Концептуальная жизнеспособность термического сжигателя отходов была впервые продемонстрирована в официальном документе Seaborg Technologies весной 2015 года. Термическое сжигание отходов было достигнуто за счет замены части урана в отработавшем ядерном топливе торием. Скорость образования трансурановых элементов (например, плутония и америция ) снижается ниже уровня потребления, таким образом уменьшая масштаб проблемы ядерного хранения, проблемы распространения ядерных материалов и других технических проблем,.
Сверхкритический водяной реактор (SCWR)

Сверхкритический водяной реакторen (SCWR)[17] представляет собой водяной реактор со сниженным замедлениемen, который из-за относительно высокой средней скорости нейтронов называют надтепловым. В качестве рабочей жидкости используется вода в сверхкритическом состоянии. SCWR — это в основном легководные реакторы (LWR), работающие при более высоких давлениях и температурах с прямым прямоточным циклом теплообмена. Как предполагается, он будет работать в прямом цикле, во многом подобно реактору с кипящей водой (BWR), но поскольку он использует сверхкритическую воду в качестве рабочего тела, он будет иметь только одну водную фазу, что делает метод сверхкритического теплообмена более похожим на реактор с водой под давлением (ВВР). Он может работать при гораздо более высоких температурах, чем существующие ВВР и BWR.
Сверхкритические реакторы с водяным охлаждением (СКВР) являются многообещающими передовыми ядерными системами из-за их высокого теплового КПД (около 45% против 33% для существующих LWR) и значительного упрощения конструкции.
Основная миссия СКВР — производство недорогой электроэнергии. В его основе лежат две проверенные технологии: реакторы LWR, которые наиболее часто используются в мире, и котлы, работающие на перегретом ископаемом топливе, также широко использующиеся. Концепция СКВР исследуется 32 организациями в 13 странах.
Поскольку СКВР являются водяными реакторами, существует опасность парового взрыва и выброса радиоактивного пара, присущую BWR и LWR, а также потребность в чрезвычайно дорогих сверхпрочных корпусах высокого давления, трубах, клапанах и насосах. Эти общие проблемы по своей природе более серьезны для СКВР из-за работы при более высоких температурах.
Разрабатываемый проект СКВР — ВВЭР-1700/393 (ВВЭР-СКВР или ВВЭР-СКД) — российский сверхкритический водоохлаждаемый реактор с двойной активной зоной на входе и коэффициентом воспроизводства 0,95[23].
Реакторы на быстрых нейтронах
Быстрый реактор напрямую использует быстрые нейтроны, испускаемые при делении, без замедления. В отличие от реакторов на тепловых нейтронах, реакторы на быстрых нейтронах могут быть сконфигурированы так, чтобы «сжигать» или делить все актиниды, резко снижая долю актинидов в отработавшем ядерном топливе, производимом существующим мировым парком легководных реакторов на тепловых нейтронах, тем самым замыкая ядерный топливный цикл. С другой стороны, реакторы могут быть настроены таким образом, чтобы производить больше актинидов, чем они потребляют.
Газоохлаждаемый реактор на быстрых нейтронах (GFR)

Газовый реактор на быстрых нейтронах[17] имеет замкнутый топливный цикл для эффективного преобразования способного к делению урана и управления актинидами. Реактор охлаждается гелием и имеет температуру на выходе 850 °С, являясь эволюцией высокотемпературного реактора (VHTR) в сторону более устойчивого топливного цикла. В нем будет использоваться газовая турбина с прямым циклом Брайтона для обеспечения высокого теплового КПД. Рассматриваются несколько форм топлива, которые могут работать при очень высоких температурах и обеспечивать отличное удерживание продуктов деления: композитное керамическое топливо, усовершенствованные топливные частицы или элементы с керамической оболочкой из актинидных компаундов. Рассматриваются конфигурации активной зоны на основе стержневых или пластинчатых тепловыделяющих сборок или призматических блоков.
Европейская инициатива в области устойчивого развития ядерной промышленности финансирует три реакторные системы поколения IV, одна из которых представляет собой быстрый газоохлаждаемый реактор под названием Аллегро с тепловой мощностью 100 МВт, который будет построен в одной из стран Центральной или Восточной Европы. Ожидаемое начало строительства — 2018 год[24]. Развитию этой технологии привержена центральноевропейская Вишеградская группа[25]. В 2013 году институты Германии, Великобритании и Франции завершили трехлетнее совместное исследование в области промышленного проектирования, известного как GoFastR[26]. Они были профинансированы 7-й рамочной программой ЕС FWP с целью создания устойчивого VHTR[27].
Реактор на быстрых нейтронах с натриевым теплоносителем (SFR)

Два крупнейших промышленных быстрых реактора с натриевым теплоносителем находятся в России — БН-600 и БН-800 (800 МВт). Самым крупным из когда-либо эксплуатировавшихся был реактор Суперфеникс с выходной мощностью более 1200 МВт, успешно проработавший несколько лет во Франции, прежде чем был выведен из эксплуатации в 1996 году. В Индии испытательный реактор на быстрых нейтронах (FBTR) достиг критичности в октябре 1985 года. В сентябре 2002 года эффективность сжигания топлива в FBTR впервые достигла отметки в 100 000 мегаватт-дней на метрическую тонну урана (Мвт-д/тU). Это считается важной вехой в индийской технологии реакторов-размножителей. Используя опыт, полученный при эксплуатации FBTR, прототипа реактора-размножителя на быстрых нейтронах, быстрый реактор с натриевым охлаждением и электрической мощностью 500 МВт строится по цене 56,8 млрд индийских рупий (ок. 900 млн долл. США). После многочисленных задержек в марте 2020 года правительство сообщило, что реактор может быть введен в эксплуатацию только в декабре 2021 года[28]. За PFBR последуют еще шесть коммерческих реакторов на быстрых нейтронах (CFBR) по 600 МВт каждый.
Gen IV SFR[17] основан на двух существующих проектах охлаждаемых натрием быстрых реакторов — быстрого реактора-размножителя на оксидном топливе и интегрального быстрого реактора на металлическом топливе.
Целью является повышение эффективности использования урана за счет воспроизводства плутония и устранение необходимости вывозить с территории объекта трансурановых изотопов. В конструкции реактора используется немодерируемая активная зона, работающая на быстрых нейтронах, позволяющая потреблять любой трансурановый изотоп (а в некоторых случаях использовать их в качестве топлива). Помимо преимущества утилизации трансуранов с длительным периодом полураспада, топливо SFR расширяется при перегреве реактора, и цепная реакция автоматически замедляется. Таким образом, реактор обладает собственными элементами пассивной безопасности[29].
Одна из концепций реактора SFR охлаждается жидким натрием и работает на металлическом сплаве урана и плутония или отработавшем ядерном топливе, «ядерных отходах» легководных реакторов. Топливо SFR находится в стальной оболочке с жидким натрием, заполняющим пространство между элементами оболочки, составляющими тепловыделяющую сборку. Одной из проблем конструкции SFR является риск работы с натрием, который вступает в взрывную реакцию при контакте с водой. Однако использование жидкого металла вместо воды в качестве хладагента позволяет системе работать при атмосферном давлении, снижая риск утечки.


Европейская инициатива по устойчивому развитию ядерной промышленности профинансировала три реакторные системы поколения IV, одна из которых представляла собой быстрый реактор с натриевым теплоносителем, получивший название ASTRID (Advanced Sodium Technical Reactor for Industrial Demonstration, усовершенствованный натриевый технический реактор для промышленных демонстраций)[31]. Проект ASTRID был закрыт в августе 2019 года[32].
Многочисленные предшественники SFR поколения IV существуют по всему миру, при этом испытательная установка Fast Flux электрической мощностью 400 МВт успешно работает в течение десяти лет на площадке Хэнфорд в штате Вашингтон.
EBR II электрической мощностью 20 МВт успешно проработал более тридцати лет в Национальной лаборатории Айдахо, пока не был закрыт в 1994 году.
Реактор PRISM компании GE Hitachi — это модернизированная коммерческая реализация технологии интегрального быстрого реактора (IFR), разработанной Аргоннской национальной лабораторией в период с 1984 по 1994 год. Основная цель PRISM — сжигание отработавшего ядерного топлива других реакторов, а не создание нового топлива. Представленная в качестве альтернативы захоронению отработавшего топлива/отходов конструкция сокращает период полураспада делящихся элементов, присутствующих в отработавшем ядерном топливе, при этом вырабатывается электроэнергия в основном как побочный продукт.
Свинцовый реактор на быстрых нейтронах (LFR)

Реактор на быстрых нейтронах со свинцовым теплоносителем[17] представляет собой свинцовый или эвтектический свинцово-висмутовый (LBE) реактор с жидкометаллическим теплоносителем и замкнутым топливным циклом. Варианты включают в себя ряд заводских оценок, включая «батарею» от 50 до 150 МВт электрической мощности с очень длительным интервалом перезагрузки топлива, модульная система мощностью от 300 до 400 МВт и монолитный вариант АЭС на 1200 МВт (термин «батарея» относится к реактору с длительным сроком службы, а не к каким-либо средствам для электрохимического преобразования энергии). Топливом является металл или нитрид, содержащий расщепляющийся уран и трансурановые соединения. Реактор охлаждается естественной конвекцией с температурой теплоносителя на выходе из реактора 550 °С и, возможно, до 800 °C с современными материалами. Более высокая температура позволяет производить водород с помощью термохимических процессов.
Европейская инициатива по устойчивому развитию ядерной промышленности финансирует три реакторные системы поколения IV, одна из которых представляет собой быстрый реактор со свинцовым охлаждением, который также является подкритическим реактором, работающим от ускорителя, называемый MYRRHA, тепловой мощностью 100 МВт, который планировалось построить в Бельгии после 2014 года, а промышленную версию, известную как Alfred — после 2017 года. Модель Myrrha с пониженным энергопотреблением под названием Guinevere была запущена в Моле в марте 2009 года[24]. В 2012 году исследовательская группа сообщила, что реактор функционирует[33].
Два других реактора на быстрых нейтронах со свинцовым теплоносителем в стадии разработки: СВБР-100, модульный свинцово-висмутовый реактор на быстрых нейтронах мощностью 100 МВт, разработанный российским ОКБ «Гидропресс», и БРЕСТ-ОД-300 (реактор на быстрых нейтронах со свинцовым теплоносителем) мощностью 300 МВт. В последнем реакторе, разработанном после СВБР-100, отсутствует оболочка U-238 вокруг активной зоны, а конструкция подобна реактору БН-600 с натриевым охлаждением, чтобы обеспечить повышенную устойчивость к распространению[23]. Подготовительные строительные работы начались в мае 2020 года[34]. ОКБ «Гидропресс» имеет опыт разработки подобных реакторов для подводных лодок: три реактора разработанной в ОКБ модели БМ-40А служили на советских атомных подводных лодках проекта 705К в 1976-1996 годах.
Преимущества и недостатки
Заявленные преимущества реакторов 4-го поколения по сравнению с современной технологией АЭС включают:
- Ядерные отходы, которые остаются радиоактивными в течение нескольких столетий, а не тысячелетий[35];
- В 100–300 раз больше выход энергии из того же количества ядерного топлива[36];
- Более широкий спектр видов топлива и даже некапсулированное сырое топливо (не галечный MSR, LFTR).
- В некоторых реакторах имеется возможность использовать существующие ядерные отходы для производства электроэнергии, то есть замкнутый ядерный топливный цикл. Это усиливает аргумент в пользу рассмотрения ядерной энергетики как возобновляемой энергии.
- Улучшенные функции безопасности при эксплуатации, такие как (в зависимости от конструкции) отсутствие высокого давления, автоматическое пассивное отключение реактора, отсутствие водяного охлаждения и связанных с этим рисков — утечки или кипения воды, образования и взрыва водорода, загрязнения охлаждающей воды.
Ядерные реакторы не выделяют CO2 во время работы, хотя, как и все низкоуглеродные источники энергии, этап добычи и строительства может привести к выбросам CO2, если источники энергии не являются углеродно-нейтральными (например, ископаемое топливо), или в строительстве используются цементы, выделяющие CO2. Обзор Йельского университета 2012 года, опубликованный в Journal of Industrial Ecology, анализирующий жизненный цикла выбросов CO2 в ядерной энергетике выявил, что:[37] Although the paper primarily dealt with data from Generation II reactors, and did not analyze the CO2 emissions by 2050 of Generation III reactors then under construction, it did summarize the Life Cycle Assessment findings of in development reactor technologies.
FBRs ['Fast Breeder Reactors'] have been evaluated in the LCA literature. The limited literature that evaluates this potential future technology reports median life cycle GHG emissions... similar to or lower than LWRs [Gen II light water reactors] and purports to consume little or no uranium ore.
Особый риск для быстрого реактора с натриевым теплоносителем связан с использованием металлического натрия в качестве теплоносителя. В случае прорыва натрий взрывоопасно реагирует с водой. Устранение повреждений также может оказаться опасным, поскольку для предотвращения окисления натрия также используется самый дешевый благородный газ аргон. Аргон, как и гелий, может вытеснять кислород в воздухе и вызывать гипоксию, поэтому рабочие могут подвергаться этому дополнительному риску. Это актуальная проблема, как продемонстрировали события на прототипе петлевого реактора-размножителя на быстрых нейтронах Мондзю в Цуруге, Япония[38]. Использование свинца или расплавленных солей смягчает эту проблему, делая охлаждающую жидкость менее реактивной и обеспечивая высокую температуру замерзания и низкое давление в случае утечки. Недостатки свинца по сравнению с натрием — гораздо более высокая вязкость и плотность, более низкая теплоемкость и больше продуктов активации радиоактивными нейтронами.
Во многих случаях уже накоплен большой опыт, основанный на многочисленных подтверждениях концептуальных проектов Gen IV. Например, реакторы на генерирующей станции Форт-Сент-Врейн и HTR-10 аналогичны предлагаемым проектам VHTR поколения IV, а реакторы бассейнового типа EBR-II, Phénix, БН-600 и БН-800 аналогичны предлагаемым реакторам бассейнового типа на быстрых нейтронах поколения IV с натриевым охлаждением.
Инженер-ядерщик Дэвид Лохбаум предупреждает, что риски безопасности могут быть выше на начальном этапе, поскольку операторы реакторов имеют небольшой опыт работы с новой конструкцией. «Проблема с новыми реакторами и авариями двоякая: возникают сценарии, которые невозможно спланировать при моделировании; и люди совершают ошибки». Как сказал директор одной из исследовательских лабораторий США, «изготовление, строительство, эксплуатация и техническое обслуживание новых реакторов потребуют длительного обучения: передовые технологии будут иметь повышенный риск аварий и ошибок. Технология может быть проверена, но люди — нет»[39].
Таблица проектов
| Система | Нейтронный спектр | Теплоноситель | Температура, °C | Топливный цикл | Мощность, МВт | Примеры разработчиков |
|---|---|---|---|---|---|---|
| Высокотемпературный газовый реактор (VHTR) | Тепловой | Гелий | 900–1000 | Открытый | 250–300 | Japan Atomic Energy Agency (HTTR), Университет Цинхуа (HTR-10), X-energy[41] |
| Реактор на быстрых нейтронах с натриевым теплоносителем (SFR) | Быстрый | Натрий | 550 | Закрытый | 30–150, 300–1500, 1000–2000 | TerraPower (TWR), Toshiba (4S), GE Hitachi Nuclear Energy (PRISM), ОКБМ имени И. И. Африкантова (БН-1200) |
| Реактор со сверхкритической водой (SCWR) | Тепловой или быстрый | Вода | 510–625 | Открытый или закрытый | 300–700, 1000–1500 | |
| Газоохлаждаемый быстрый реактор (GFR) | Быстрый | Гелий | 850 | Закрытый | 1200 | General Atomics (Energy Multiplier Module) |
| Свинцово-висмутовый быстрый реактор (LFR) | Быстрый | Свинец | 480–800 | Закрытый | 20–180, 300–1200, 600–1000 | Росатом (БРЕСТ-ОД-300) |
| Реактор на расплавах солей (MSR) | Быстрый или тепловой | Фторидные или хлоридные соли | 700–800 | Закрытый | 250, 1000 | Seaborg Technologies, TerraPower, Elysium Industries, Moltex Energy (Stable salt reactor), Flibe Energy (LFTR), Transatomic Power, Thorium Tech Solution (Fuji MSR), Terrestrial Energy (IMSR), Southern Company Services |
| Двухжидкостный реактор (DFR) | Быстрый | Свинец | 1000 | Закрытый | 500–1500 | Институт ядерной физики твердого тела [42] |
См. также
Ссылки
- Article from Idaho National Laboratory detailing some current efforts at developing Gen. IV reactors.
- Generation IV International Forum (GIF)
- U.S. Department of Energy Office of Nuclear Energy, Science and Technology
- Gen IV presentation
- Science or Fiction - Is there a Future for Nuclear? (Nov. 2007) - A publication from the Austrian Ecology Institute about 'Generation IV' and Fusion reactors.
- Gail H. Marcus. Nuclear Power After Fukushima. Mechanical Engineering (the magazine of ASME) (декабрь 2011). Дата обращения: 23 января 2012. "In the wake of a severe plant accident, advanced reactor designs are getting renewed attention."
- International Thorium Energy Organisation - www.IThEO.org
- International Thorium Energy Committee - iThEC
Примечания
- 1 2 Locatelli, Giorgio (1 октября 2013). Generation IV nuclear reactors: Current status and future prospects. Energy Policy. 61: 1503–1520. doi:10.1016/j.enpol.2013.06.101.
- ↑ Can Sodium Save Nuclear Power? Scientific American. Дата обращения: 7 июня 2021. Архивировано 29 июля 2021 года.
- ↑ Moir, Ralph (2005). Thorium-Fueled Underground Power Plant Based on Molten Salt Technology. Nuclear Technology. 151 (3): 334–340. doi:10.13182/NT05-A3655. Архивировано из оригинала 4 апреля 2013. Дата обращения: 22 марта 2012.
- 1 2 Generation IV Nuclear Reactors: WNA - World Nuclear Association. www.world-nuclear.org. Дата обращения: 7 июня 2021. Архивировано из оригинала 13 августа 2015 года.
- ↑ Китай объявил о вводе в строй первой в мире АЭС четвертого поколения "Шидаовань" // 7 декабря 2023 / Архивная копия от 22 декабря 2023 на Wayback Machine
- ↑ GIF Portal - Home - Public. www.gen-4.org. Дата обращения: 25 июля 2016. Архивировано 3 июня 2016 года.
- ↑ GIF Membership. gen-4.org. Дата обращения: 24 мая 2020. Архивировано 29 ноября 2020 года.
- ↑ GIF Portal - Australia joins the Generation IV International Forum (7 сентября 2016). Архивировано из оригинала 7 сентября 2016 года.
- ↑ Generation IV International Forum Updates Technology Roadmap and Builds Future Collaboration. Energy.gov. Дата обращения: 7 июня 2021. Архивировано 7 июня 2021 года.
- ↑ The Generation IV international forum holds their 36th meeting on Monday 18th Nov 2013 in Brussels (недоступная ссылка — история).
- ↑ Technology Roadmap Updatefor Generation IVNuclear Energy Systems (25 июня 2014). Архивировано из оригинала 25 июня 2014 года.
- ↑ Generation IV International Forum (8 июля 2014). Архивировано из оригинала 8 июля 2014 года.
- ↑ First HTR-PM vessel head in place - World Nuclear News. www.world-nuclear-news.org. Дата обращения: 7 июня 2021. Архивировано 6 мая 2021 года.
- ↑ South Africa to stop funding Pebble Bed nuclear reactor. Power Engineering International. 3 января 2010. Архивировано из оригинала 3 июня 2019. Дата обращения: 4 июня 2019.
- ↑ China Begins Construction Of First Generation IV HTR-PM Unit. NucNet. 7 января 2013. Архивировано 27 февраля 2019. Дата обращения: 4 июня 2019.
- ↑ Areva modular reactor selected for NGNP development. World Nuclear News. 15 февраля 2012. Архивировано 3 июля 2019. Дата обращения: 4 июня 2019.
- 1 2 3 4 5 US DOE Nuclear Energy Research Advisory Committee (2002). A Technology Roadmap for Generation IV Nuclear Energy Systems (PDF). GIF-002-00. Архивировано (PDF) 30 августа 2012. Дата обращения: 7 июня 2021.
{{cite journal}}: Cite journal требует|journal=(справка) - ↑ H. Boussier, S. Delpech, V. Ghetta et Al. : The Molten Salt Reactor (MSR) in Generation IV: Overview and Perspectives, GIF SYMPOSIUM PROCEEDINGS/2012 ANNUAL REPORT, NEA No. 7141, pp95
- ↑ Idaho National Laboratory detailing some current efforts at developing Gen. IV reactors. Дата обращения: 7 июня 2021. Архивировано из оригинала 9 ноября 2014 года.
- ↑ Europe: Moltex' Stable Salt Reactor (20 апреля 2015). Дата обращения: 7 июня 2021. Архивировано 7 июня 2021 года.
- ↑ Moltex Energy sees UK, Canada SMR licensing as springboard to Asia - Nuclear Energy Insider. analysis.nuclearenergyinsider.com. Дата обращения: 7 июня 2021. Архивировано 18 февраля 2020 года.
- ↑ Tennenbaum, Jonathan. Molten salt and traveling wave nuclear reactors. Asia Times (4 февраля 2020). Дата обращения: 7 июня 2021. Архивировано 14 июня 2021 года.
- 1 2 Technology Developments & Plant Efficiency for the Russian Nuclear Power Generation Market Wednesday (24 марта 2010). Дата обращения: 4 декабря 2013. Архивировано из оригинала 1 мая 2015 года.
- 1 2 The European Sustainable Nuclear Industrial Initiative (ESNII) will support three Generation IV reactor systems: a sodium-cooled fast reactor, or SFR, called Astrid that is proposed by France; a gas-cooled fast reactor, GFR, called Allegro supported by central and eastern Europe; and a lead-cooled fast reactor, LFR, technology pilot called Myrrha that is proposed by Belgium. Архивировано из оригинала 9 октября 2013 года.
- ↑ The V4G4 Centre of Excellence for performing joint research, development and innovation in the field of Generation-4 (G4) nuclear reactors have been established. www.alphagalileo.org. Дата обращения: 7 июня 2021. Архивировано 7 июня 2021 года.
- ↑ the European Gas cooled Fast Reactor. Архивировано из оригинала 13 декабря 2013 года.
- ↑ The GOFASTR research program. Дата обращения: 4 декабря 2013. Архивировано из оригинала 10 июня 2016 года.
- ↑ India's First Prototype Fast Breeder Reactor Has a New Deadline. Should We Trust It?. Архивировано 19 апреля 2021. Дата обращения: 7 июня 2021.
- ↑ David Baurac. Passively safe reactors rely on nature to keep them cool. Дата обращения: 7 июня 2021. Архивировано 7 июня 2021 года.
- ↑ Historical video about the Integral Fast Reactor (IFR) concept. Nuclear Engineering at Argonne. Дата обращения: 7 июня 2021. Архивировано 4 апреля 2023 года.
- ↑ UK and France Sign Landmark Civil Nuclear Cooperation Agreement. POWER Magazine (22 февраля 2012). Дата обращения: 7 июня 2021. Архивировано 7 июня 2021 года.
- ↑ Nucléaire : la France abandonne la quatrième génération de réacteurs. Дата обращения: 7 июня 2021. Архивировано 7 июня 2021 года.
- ↑ Hellemans, Alexander (12 января 2012). Reactor-Accelerator Hybrid Achieves Successful Test Run. Science Insider. Архивировано 19 февраля 2015. Дата обращения: 29 декабря 2014.
- ↑ Preparatory construction for Brest-300 reactor begins in Russia Архивная копия от 7 июня 2021 на Wayback Machine, Nuclear Engineering International. 22 May 2020
- ↑ Strategies to Address Global Warming. Дата обращения: 7 июня 2021. Архивировано 16 апреля 2021 года.
- ↑ 4th Generation Nuclear Power — OSS Foundation. www.ossfoundation.us. Дата обращения: 7 июня 2021. Архивировано 1 февраля 2021 года.
- ↑ Warner, Ethan S (2012). Life Cycle Greenhouse Gas Emissions of Nuclear Electricity Generation. Journal of Industrial Ecology. 16: S73 – S92. doi:10.1111/j.1530-9290.2012.00472.x.
- ↑ Tabuchi, Hiroko (17 июня 2011). Japan Strains to Fix a Reactor Damaged Before Quake. The New York Times. Архивировано 7 июня 2021. Дата обращения: 7 июня 2021.
- ↑ Benjamin K. Sovacool (August 2010). A Critical Evaluation of Nuclear Power and Renewable Electricity in Asia. Journal of Contemporary Asia. 40 (3).
- ↑ GIF R&D Outlook for Generation IV Nuclear Energy Systems (21 августа 2009). Дата обращения: 30 августа 2018. Архивировано 25 декабря 2016 года.
- ↑ Energy Department Announces New Investments in Advanced Nuclear Power Reactors… US Department of Energy. Дата обращения: 16 января 2016. Архивировано 15 июня 2022 года.
- ↑ Dual Fluid Reactor - IFK. festkoerper-kernphysik.de. Berlin, Germany: Institut für Festkörper-Kernphysik (16 июня 2013). Дата обращения: 28 августа 2017. Архивировано 12 ноября 2020 года.