Фильтр Саллена — Ки

Фильтр Са́ллена — Ки — один из типов активных электронных фильтров 2-го порядка.

Реализуется в виде электронной схемы с двумя резисторами, двумя конденсаторами и активным элементом (например, с операционным усилителем), в совокупности образующих фильтр с передаточной функцией второго порядка. Фильтры более высокого порядка могут быть реализованы включением нескольких фильтров последовательно, причём для реализации фильтра с нечётным порядком в цепочку фильтров включают по крайней мере один фильтр 1-го порядка.

Описываемая схема также известна как VCVS-фильтр (англ. voltage-controlled voltage source) источник напряжения, управляемый напряжением — ИНУН. Иногда её называют «фильтром с многопетлевой обратной связью».

Назван в честь исследователей из Массачусетского технологического института Роя Саллена (англ. Roy Pines Sallen) и Эдвина Ки (англ. Edwin L. Key), предложивших структуру такого фильтра в 1955 году.

Для упрощения формул фильтры, описанные в этой статье, кроме полосового фильтра, имеют коэффициент усиления в полосе пропускания равный единице (0 дБ). Реальные фильтры Саллена — Ки могут иметь произвольный коэффициент усиления, задаваемый резистивным делителем напряжения в отрицательной обратной связи усилительного компонента, например, операционного усилителя (ОУ), как показано в схеме полосового фильтра.

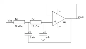
Фильтр нижних частот

Вариант фильтра нижних частот с единичным усилением в полосе пропускания.

Операционный усилитель в данной схеме включён по схеме повторителя напряжения.

В общем случае частота среза и добротность фильтра задаются следующими выражениями:

К примеру, представленная на рисунке схема с указанными номиналами компонентов имеет частоту среза 15,9 кГц и добротность 0,5.

Передаточная функция фильтра:

где  — оператор Лапласа.

При формальной замене получаем комплексную передаточную характеристику в виде:

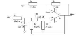
Фильтр верхних частот

Вариант фильтра верхних частот с частотой среза в 72 Гц и добротностью 0,5.

Соответствующие выражение для частоты среза:

и добротности:

,

где

.

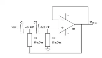
Полосовой фильтр

Вариант полосового фильтра.

Резонансная частота:

Делитель напряжений в обратной связи задаёт коэффициент передачи фильтра на резонансной частоте. ОУ включён по схеме неинвертирующего усилителя и его собственный коэффициент усиления выражается:

,

и усиление этого полосового фильтра на резонансной частоте:

.

Важно заметить, что коэффициент не должен превышать 3, в противном случае фильтр потеряет устойчивость и будет генерировать колебания.

Ограничения

Фильтры со структурой Саллена — Ки порядка более двух неприменимы из-за потери устойчивости[1]. Обойти данное ограничение позволяет последовательное соединение нескольких активных фильтров второго порядка.

Примечания

  1. Марше. Ж. Операционные усилители и их применение Пер. с франц., Л. «Энергия», 1974 с. 181.

Ссылки