Профиль спектральной линии

Профиль (контур) спектральной линии — распределение интенсивности излучения или поглощения в линии в зависимости от длины волны или частоты. Профиль часто характеризуется шириной на полувысоте и эквивалентной шириной, а его вид и ширина зависит от множества факторов, называемых механизмами уширения. Поскольку чаще всего механизмы уширения, отдельно взятые, создают либо гауссовский, либо лоренцевский профиль, то наблюдаемые профили линий представляют собой их свёртку — фойгтовский профиль, который достаточно хорошо описывает большинство спектральных линий. Однако в некоторых условиях, например, при высоком давлении, могут возникать профили линий сложной асимметричной формы.
К механизмам уширения относятся, например, естественное уширение, доплеровское уширение и некоторые другие эффекты. Кроме того, на наблюдаемый профиль линии влияет аппаратная функция используемых приборов: поскольку оптические приборы имеют конечное разрешение, даже достаточно узкая линия всё равно будет иметь некоторую ширину и профиль, называемый инструментальным — зачастую инструментальный профиль и определяет наблюдаемую ширину линии.
Описание
Профиль (контур) спектральной линии — распределение интенсивности излучения или поглощения в линии. Интенсивность излучения в спектре описывается функцией распределения энергии по длинам волн или частотам и зависит от множества факторов, называемых механизмами уширения[1][2]. Для отделения излучения или поглощения в линии от излучения в непрерывном спектре проводится экстраполяция соседних с линией областей спектра на область, где наблюдается линия, как если бы она отсутствовала. Частотное распределение интенсивности задаётся функцией спектральной плотности излучения , иногда называемой «интенсивностью на частоте », а полная интенсивность при этом является интегралом по всей спектральной области . Можно обозначить интенсивность наблюдаемого спектра на частоте как , а экстраполированного — как . Для эмиссионных линий разность этих величин называется интенсивностью излучения в линии на частоте . Для линий поглощения глубиной линии может называться как абсолютная разность[3], так и нормированная на [4]. Другой параметр — остаточная интенсивность — выражается как [5][6]. Если в линии поглощения интенсивность спектра доходит до нуля, то линия называется насыщенной[7].
Параметры
Ширина линии на полувысоте, иногда называемая полушириной — это разность между длинами волн или частотами, на которых интенсивность излучения или глубина линии составляет половину от максимальной. Этот параметр обозначается как (от англ. Full Width at Half Maximum). Область линии, находящаяся внутри ширины на полувысоте, называется центральной частью, а области, находящиеся по сторонам ― крыльями[2][5][6].
Для описания интенсивности линий поглощения используется понятие эквивалентной ширины : это размер области в длинах волн () или в частотах (), в котором непрерывный спектр излучает суммарно столько же энергии, сколько поглощается во всей линии. Формально она определяется через остаточную интенсивность как или — аналогичные рассуждения можно провести для спектра по длинам волн, а не частотам. Теоретически, интегрирование должно производиться от до , но на практике интегрируют на конечном интервале, включающем в себя основные части линии — как правило, ширина интервала составляет не более нескольких десятков нанометров[8][9]. Иными словами, это ширина прямоугольника с высотой, равной интенсивности непрерывного спектра, площадь которого равна площади над спектральной линией[5][6][10].
Поскольку количество фотонов, поглощаемых или излучаемых в линии, зависит только от количества атомов в соответствующем состоянии и плотности излучения, то, при прочих равных, чем больше ширина на полувысоте, тем меньше её глубина или интенсивность[11].
Вид профиля


Большинство механизмов уширения (см. ниже), отдельно взятые, приводят к формированию гауссовского или лоренцевского профиля спектральной линии. Если распределение интенсивности или глубины нормировано на единицу, то есть, , то гауссовский профиль описывается следующей формулой[2][12]:
где — частота линии, — разность частот, на которых интенсивность линии в e раз меньше максимальной. Величина — ширина на полувысоте для гауссовского профиля — связана с равенством [12].
Лоренцевский профиль описывается формулой[12]:
где — частота линии, — ширина на полувысоте для лоренцевского профиля, — сдвиг линии. При прочих равных условиях, лоренцевский профиль имеет более резкий максимум и более выраженные крылья, чем гауссовский[5][12][13].
Для линий поглощения данные формулы верны лишь в случае, если линии слабы. Для слабых линий глубина на определённой частоте , нормированная на интенсивность непрерывного спектра, примерно равна оптической толщине ; общая формула имеет вид . Если линии поглощения сильны, то формулы для профилей должны применяться к оптической толщине, а не к глубине линии[4][14][15].
Если независимо друг от друга действует несколько механизмов, то профиль, создаваемый ими, является свёрткой этих профилей. В частности, свёртка двух гауссовских профилей с ширинами на полувысоте и также является гауссовским профилем с шириной ; свёртка двух лоренцевских профилей с ширинами и является лоренцевским профилем с шириной . Свёртка гауссовского и лоренцевского профиля даёт фойгтовский профиль, который достаточно точно описывает большинство спектральных линий[16][17]. Если ширина гауссовского профиля сильно меньше, чем ширина лоренцевского, то фойгтовский профиль, получаемый при их свёртке, оказывается похож на лоренцевский; в обратном случае центральная часть профиля оказывается похожа на гауссовский профиль, а крылья убывают приблизительно как [12][18].
В некоторых случаях, например, при высоком давлении, могут возникать сложные, асимметричные профили спектральных линий[2]. Профили спектральных линий содержат большое количество информации об условиях в среде, где они возникли, поскольку разные механизмы уширения приводят к образованию различных профилей[1][5][12].
Механизмы уширения
Существует множество факторов, которые приводят к увеличению ширины линии и из-за которых спектральные линии не являются монохроматическими ― они называются механизмами уширения[1][2][5].
Естественная ширина
Естественная ширина спектральной линии, также называемая минимальной, обусловлена квантовыми эффектами[19]. В рамках классической механики такое явление объясняется радиационным затуханием, поэтому естественная ширина также называется радиационной[20]. Если среднее время жизни состояния, из которого переходит атом, равно , то в силу принципа неопределённости энергия этого состояния определена с точностью до , где — приведённая постоянная Планка, — постоянная Планка. Тогда неопределённость частоты излучения, соответствующей этой энергии, составляет . Поскольку энергия фотона в линии зависит от энергии и начального, и конечного состояния, то ширина на полувысоте выражается следующим образом[17]:
где индексы обозначают уровни и [17]. Естественная ширина обязательно присутствует у всех линий, но, как правило, она очень мала по сравнению с остальными эффектами при их наличии[21]. Естественное уширение спектральной линии приводит к формированию лоренцевского профиля[2], типичное значение естественной ширины линии составляет 10−3 Å[20], а особо малые естественные ширины имеют запрещённые линии[22].
Доплеровское уширение
Вклад в уширение линий может вносить эффект Доплера — в таком случае уширение называется доплеровским. Если источник излучения имеет ненулевую лучевую скорость относительно наблюдателя, то длина волны излучения, которое принимает наблюдатель, изменяется относительно той, которую излучает источник: в частности, наблюдается смещение линий в спектре. Если разные части источника движутся с разной лучевой скоростью, например, при его вращении, то смещение линий от различных частей источника оказывается разным, в спектре источника складываются линии с разным смещением и линии оказываются уширенными. Также, кроме движения отдельных частей источника, вклад в доплеровское уширение может вносить тепловое движение частиц, излучающих в линии[6][23].
Доплеровское смещение для небольших лучевых скоростей выражается формулой , где — смещение линии по частоте, — частота линии, — лучевая скорость, — скорость света. При максвелловском распределении атомов по скоростям средняя скорость атома при температуре и массе атома составляет , где — постоянная Больцмана. Средняя скорость соответствует смещению от центра линии, на котором интенсивность линии в e раз меньше, чем в центре, а этот параметр достаточно близок к ширине линии[13][23]. Доплеровское уширение, вызванное тепловым движением, приводит к формированию гауссовского профиля[2], при температурах порядка нескольких тысяч кельвинов ширина линий в оптическом диапазоне принимает значения 10−2—10−1 Å[5][24]. В атмосферной физике учёт естественной ширины спектральной линии не важен, но его совместный профиль с доплеровским уширением учитывается в астрофизике. Для влияние давления и скоростей молекул в атмосфере используется профиль Фойгта[25].
Эффекты давления
Механизмы уширения линий, которые обусловлены влиянием посторонних частиц, называются эффектами давления, так как при увеличении давления увеличивается и влияние этих частиц. Например, к эффектам давления относятся столкновения возбуждённых атомов с другими частицами, в результате которых атомы теряют свою энергию возбуждения. В результате среднее время жизни атома в возбуждённом состоянии уменьшается, и, в соответствии с принципом неопределённости, увеличивается размытость уровня по сравнению с естественной (см. выше)[5][26]. Ударное уширение приводит к формированию лоренцевского профиля[2].
Однако столкновения могут и делать линии более узкими: в случае, если эффекты давления ещё не слишком сильны, но длина свободного пробега атома оказывается меньше, чем длина волны излучаемого фотона, то за время излучения скорость атома может меняться, что уменьшает величину доплеровского уширения. Это явление известно как эффект Дикке[27].
Не меньшее влияние оказывает и прохождение частиц мимо излучающих атомов. При сближении частицы с атомом силовое поле вблизи последнего меняется, что приводит к смещению энергетических уровней в атоме. Из-за движения частиц смещение уровней постоянно меняется и различается между атомами в определённый момент времени, поэтому линии также оказываются уширенными. Наиболее сильно влияет эффект Штарка: прохождение заряженных частиц, таких как ионы и свободные электроны, вызывает переменное смещение энергетических уровней в атоме[28].
Эффект Зеемана и эффект Штарка
При воздействии магнитного поля энергетические уровни атомов расщепляются на несколько подуровней с близкими значениями энергии. С разных подуровней одного уровня возможны переходы на разные подуровни другого уровня, причём энергии таких переходов отличаются, и, следовательно, спектральная линия расщепляется на три или больше спектральных линии, каждая из которых соответствует определённому переходу между подуровнями. Это явление известно как эффект Зеемана. При эффекте Зеемана профили расщеплённых частей линии зачастую сливаются между собой, что вызывает наблюдаемое уширение линии, а не расщепление[5][29][30].
Эффект Штарка, возникающий в постоянном электрическом поле, также приводит к расщеплению энергетических уровней, и, как следствие — к расщеплению спектральных линий, как и эффект Зеемана[31].
Приложения
Аппроксимация кривой

Некоторые спектроскопические данные (например, зависимость интенсивности от длины волны света) можно аппроксимировать суммой отдельных контуров. В частности, когда применим закон Бера[32][33]:
то измеренная интенсивность на длине волны представляет собой линейную комбинацию интенсивностей, обусловленных отдельными компонентами с разными индексами , при концентрации , — коэффициент ослабления, зависящий от длины волны. В таких случаях экспериментальные данные посредством аппроксимации можно разложить на сумму отдельных кривых. Этот процесс также можно использовать для Фурье-образа, с последующим применением обратного преобразования, что называют деконволюцией. В то же время, деконволюция кривой и аппроксимация кривой — это совершенно не связанные между собой разные математические процедуры[32][33].
Подгонку кривой можно производить двумя разными способами. В первом способе считается, что формы и параметры линий и отдельных компонент кривых получены экспериментально. В этом случае экспериментальную кривую можно разложить, используя линейный метод наименьших квадратов просто для определения концентраций компонент. Этот процесс используется в аналитической химии для определения состава смеси компонент с известными спектрами молярной поглощающей способности. Например, если высота двух линий равна и , то и [34].
Во втором способе параметры формы линии неизвестны. Интенсивность каждой компоненты является функцией по крайней мере трёх параметров: положения спектральной линии, высоты (амплитуды) и ширины на полувысоте. Кроме того, одна или обе функции описывающих контур спектральной линии и функции для фонового сигнала могут быть известны неточно. Если два или более параметра аппроксимирующей кривой неизвестны, то необходимо использовать метод наименьших квадратов для нелинейных функций[35][36]. Надёжность аппроксимации данных в этом случае зависит от возможности разделения компонент, их контуров и относительной высоты, а также от отношения сигнал/шум для данных[32][37]. Когда кривые гауссовского профиля используются для разложения набора спектров на кривые , и параметры являются одинаковыми для всех линий спектра . Это позволяет рассчитать высоту каждой гауссовской кривой в каждом спектре (параметры ) с помощью (быстрой) процедуры аппроксимации методом наименьших квадратов, в то время как и параметры ( параметров) могут быть получены с помощью нелинейной аппроксимации методом наименьших квадратов для экспериментальных данных по всему спектру одновременно, что резко снижает корреляцию между оптимизированными параметрами[38].
Дифференциальная спектроскопия

Спектроскопические данные можно численно продифференцировать[39].
Когда набор данных состоит из равноудалённых друг от друга значений (одинаковый шаг по длине волны), то для сглаживания данных можно использовать фильтр Савицкого — Голея в виде свертки[40]. Выбор наилучшей функции свёртки зависит в первую очередь от отношения сигнал/шум[41]. Первая производная (наклон, ) всех одиночных контуров равна нулю в позиции максимума. Это также верно для третьей производной; нечётные производные могут использоваться для определения положения максимума пика[42].
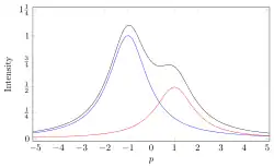
Вторые производные, , для функций Гаусса и Лоренца имеют уменьшенную ширину на полувысоте. Это можно использовать для улучшения спектрального разрешения. На диаграмме показана вторая производная чёрной кривой на диаграммы выше. В то время как меньший компонент даёт плечо в спектре, он появляется как отдельный пик во 2-й производной[комм. 1]. Четвёртые производные, , также можно использовать, когда отношение сигнал/шум в спектре достаточно велико[43].
Деконволюция
Деконволюцию можно использовать для улучшения спектрального разрешения. В случае ЯМР спектров процесс относительно прост, потому что контуры линий — лоренцианы, и свёртка лоренциана с другим лоренцианом также является лоренцианом. Преобразование Фурье лоренциана экспоненциально. Во временной области (после преобразования Фурье) свёртка становится умножением. Следовательно, свёртка суммы двух лоренцианов становится умножением двух экспонент во временной области. Поскольку Фурье спектроскопия ЯМР выполняется во временной области, деление данных на экспоненту эквивалентно деконволюции в частотной области. Подходящий выбор экспоненты приводит к уменьшению ширины линии в частотной области. Этот метод практически устарел благодаря достижениям в технологии ЯМР[44]. Аналогичный процесс применялся для повышения разрешения других типов спектров с тем недостатком, что для спектра нужно выполнить преобразование Фурье, а затем обратное преобразование после применения функции деконволюции во временной области[33].
Инструментальный профиль
Кроме механизмов уширения (см. выше), на профиль линии влияет аппаратная функция приборов и их спектральное разрешение. Оптические инструменты имеют конечное разрешение, в частности, из-за дифракции, поэтому даже достаточно узкая линия всё равно будет иметь некоторую ширину и профиль, называемый инструментальным — зачастую инструментальный профиль и определяет наблюдаемую ширину линии[1][45][46].
Аппаратная функция может иметь различную форму — её могут описывать, например, треугольной функцией, экспоненциальной функцией или функцией Гаусса, а также многими другими. Она может быть рассчитана теоретически по известным параметрам измерительного прибора, однако чаще её восстанавливают по экспериментальным данным[46].
История
Лорд Рэлей в 1889 году предложил первую теорию для объяснения уширения спектральных линий разряженных газов. Он предположил, что эффект Доплера и случайное распределение атомов или молекул по скоростям приводит к гауссовскому контуру спектральной линии[47].
Майкельсон в 1895 году предположил, что контур спектральной линии определяется не только эффектом Доплера, но и ударным уширением[48]:
ограничение числа регулярных колебаний из-за более или менее резких изменений величины фазы или плоскости колебаний, вызванных столкновениями
Оригинальный текст (англ.)the limitation of the number of regular vibrations by more or less abrupt changes of phase amplitude or plane of vibration caused by collisions
Он рассмотрел излучение атома прерываемое соударениями с другими частицами и ввёл понятие спектральной плотности излучения . Для монохроматического излучения с определённой частоты ограничение по времени из-за соударения приводит к конечности импульса во времени, что транслируется в частотную область Фурье-спектра[47]. Такое резкое ограничение синусоидального сигнала с помощью прямоугольного окна приводит к следующей форме спектральной линии[49]:
где — площадь под графиком, — центральная частота, — длительность окна, определённая как отношение среднего пробега молекул к времени между соударениями[49].
Лоренц, начиная с 1892 года, развивал теорию строения материи с учётом электромагнетизма Максвелла и рассмотрел задачу о затухающем из-за различных причин (в частности, соударений) осцилляторе и пришёл к профилю, названному лоренцевским (или лоренцианом). Майкельсоновский профиль также можно связать с лоренцевским посредством замены в числителе на и усреднения по экспоненциальному распределению времени соударения вида [49]:
Лоренц не получил выражение для лоренциана в виде спектра и нашёл, что в рамках кинетической теории уширение спектральных линий не согласуются с экспериментом[50].
Для объяснения ширины лоренцевской линии оказалось, что нужно учесть слабое влияние возмущений от пролетающих вблизи от излучающей молекулы других молекул, которые не испытывают жёстких соударений, но могут вызывать скачки фазы излучаемой волны благодаря силам Ван-дер-Ваальса. Эти так называемые оптические столкновения часты и нарушают когерентность монохроматической волны. Виктор Вайскопф в начале 1930-х годах учёл влияние достаточно сильных соударений, которые меняли фазу волны на радиан и более. Учёт более слабых изменений фазы был выполнен Е. Линдхольмом, который также нашёл дополнительный сдвиг контура спектральной линии в адиабатическом приближении для слабых столкновений, не меняющих энергии в молекулах[50]. Теория Линдхольма, построенная им в 1945 году, объясняла форму спектральной линии вблизи центральной частоты и приводила к лоренцевскому контуру, а также сдвигу, пропорциональному давлению. Удары — сильные столкновения, которые сопровождаются сильным энергетическим взаимодействием — определяют форму крыльев спектральной линии[51]. Красное и фиолетовое крылья получаются асимметричными — этот вывод только качественно согласуется с экспериментом[52].
Отсутствие сдвига центральной линии, наблюдаемого в столкновениях одинаковых молекул, объясняется в неадиабатической теории столкновений Филипа Андерсона 1949 года, разработанной для инфракрасной и микроволновой областей спектра[53]. Его теория рассматривала переходы, вызванные почти мгновенными ударами излучающего атома другими частицами, которые двигаются согласно классической теории рассеяния[54]. Теория Андерсона приводит к профилю линии, определяемому суммой по всем возможным дипольным переходам, каждому из которых соответствует лоренцевский контур с определённой интенсивностью и шириной линии[54][55], соответствующий отдельным независимым линиям[56]. Рассмотрение дополнительно слабых столкновений в рамках теории возмущений позволили Мишелю Беранже в 1958 году учесть взаимное влияние соседних уровней на переходы. Оптические соударения встречаются значительно чаще, чем сильные удары и оказывают сильное влияние на форму крыльев спектральных линий[56]. Трактовка траекторий частиц в рамках квантовой механики приводит к асимметричной лоренцевской форме спектральных линий[57]. Полная двухчастичная теория, где учитывается взаимодействие между сталкивающимися частицами, построена в 1963 году Уго Фано[58].
Примечания
Комментарии
- ↑ Максимумы пиков компонент в спектре соответствуют минимумам 2-й производной и максимумам 4-й производной.
Источники
- 1 2 3 4 Анциферов П. С. Спектральная линия. Большая российская энциклопедия. Дата обращения: 2 августа 2021. Архивировано 27 февраля 2021 года.
- 1 2 3 4 5 6 7 8 Контур спектральной линии. Большая российская энциклопедия. Дата обращения: 3 августа 2021. Архивировано 7 марта 2021 года.
- ↑ Кононович, Мороз, 2004, с. 191—192.
- 1 2 Tatum J. Stellar Atmospheres. 11.2: A Review of Some Terms (англ.). Physics LibreTexts (25 января 2017). Дата обращения: 10 августа 2021. Архивировано 10 августа 2021 года.
- 1 2 3 4 5 6 7 8 9 Черепащук А. М.. Спектральные линии. Астронет. Дата обращения: 2 августа 2021. Архивировано 2 августа 2021 года.
- 1 2 3 4 Karttunen et al., 2007, pp. 99—100.
- ↑ Spectral Line Profile. Astronomy. Swinburne University of Technology. Дата обращения: 4 августа 2021. Архивировано 2 августа 2021 года.
- ↑ Соболев, 1985, с. 131.
- ↑ Tatum J. Stellar Atmospheres. 9.1: Introduction, Radiance, and Equivalent Width (англ.). Physics LibreTexts (25 января 2017). Дата обращения: 1 сентября 2021. Архивировано 1 сентября 2021 года.
- ↑ Equivalent Width. Astronomy. Swinburne University of Technology. Дата обращения: 2 августа 2021. Архивировано 26 февраля 2021 года.
- ↑ Соболев, 1985, с. 87—88.
- 1 2 3 4 5 6 Юков Е. А. Контур спектральной линии // Физическая энциклопедия : [в 5 т.] / Гл. ред. А. М. Прохоров. — М.: Советская энциклопедия, 1990. — Т. 2: Добротность — Магнитооптика. — 704 с. — 100 000 экз. — ISBN 5-85270-061-4.
- 1 2 Tatum J. Stellar Atmospheres. 10.2: Thermal Broadening (англ.). Physics LibreTexts (25 января 2017). Дата обращения: 10 августа 2021. Архивировано 10 августа 2021 года.
- ↑ Tatum J. Stellar Atmospheres. 11.4: Curve of Growth for Gaussian Profiles (англ.). Physics LibreTexts (25 января 2017). Дата обращения: 10 августа 2021. Архивировано 10 августа 2021 года.
- ↑ Tatum J. Stellar Atmospheres. 11.5: Curve of Growth for Lorentzian Profiles (англ.). Physics LibreTexts (25 января 2017). Дата обращения: 10 августа 2021. Архивировано 10 августа 2021 года.
- ↑ Tatum J. Stellar Atmospheres. 10.4: Combination of Profiles (англ.). Physics LibreTexts (25 января 2017). Дата обращения: 10 августа 2021. Архивировано 10 августа 2021 года.
- 1 2 3 Karttunen et al., 2007, p. 99.
- ↑ Huang X., Yung Y. L.. A Common Misunderstanding about the Voigt Line Profile (англ.) // Journal of the Atmospheric Sciences. — Boston: American Meteorological Society, 2004. — 1 July (vol. 61, iss. 13). — P. 1630–1632. — ISSN 1520-0469 0022-4928, 1520-0469. — doi:10.1175/1520-0469(2004)061<1630:ACMATV>2.0.CO;2. Архивировано 10 августа 2021 года.
- ↑ Анциферов П. С. Уширение спектральных линий. Большая российская энциклопедия. Дата обращения: 4 августа 2021. Архивировано 1 марта 2021 года.
- 1 2 Соболев, 1985, с. 88.
- ↑ Line broadening (англ.). Encyclopedia Britannica. Дата обращения: 4 августа 2021. Архивировано 4 августа 2021 года.
- ↑ Юков Е. А. Естественная ширина спектральной линии // Физическая энциклопедия : [в 5 т.] / Гл. ред. А. М. Прохоров. — М.: Советская энциклопедия, 1990. — Т. 2: Добротность — Магнитооптика. — 704 с. — 100 000 экз. — ISBN 5-85270-061-4.
- 1 2 Кононович, Мороз, 2004, с. 188—192.
- ↑ Соболев, 1985, с. 88—90.
- ↑ Гуди, 1966, с. 131.
- ↑ Соболев, 1985, с. 91—94.
- ↑ Corey G. C., McCourt F. R. Dicke narrowing and collisional broadening of spectral lines in dilute molecular gases (англ.) // The Journal of Chemical Physics. — Washington: AIP Publishing, 1984. — 1 September (vol. 81, iss. 5). — P. 2318–2329. — ISSN 0021-9606. — doi:10.1063/1.447930. Архивировано 16 августа 2021 года.
- ↑ Соболев, 1985, с. 91—98.
- ↑ Karttunen et al., 2007, pp. 100—101.
- ↑ Вайнштейн Л. А., Томозов Л. Н. Зеемана эффект. Астронет. Дата обращения: 5 августа 2021. Архивировано 2 августа 2021 года.
- ↑ Stark effect (англ.). Encyclopedia Britannica. Дата обращения: 7 августа 2021. Архивировано 25 марта 2018 года.
- 1 2 3 Maddams W. F. The scope and limitations of curve fitting (англ.) // Applied Spectroscopy. — Frederick, MD: Society for Applied Spectroscopy, 1980. — 1 May (vol. 34). — P. 245–267. — ISSN 0003-7028. — doi:10.1366/0003702804730312. Архивировано 12 июня 2025 года.
- 1 2 3 Blass W. E. Deconvolution of absorption spectra. — New York: Academic Press, 1981. — 186 p. — ISBN 978-0-12-104650-7.
- ↑ Skoog D. A. Fundamentals of analytical chemistry. — London: Brooks/Cole, 2004. — P. 796. — 1179 p. — ISBN 978-0-534-41797-0, 978-0-03-035523-3.
- ↑ Sundius T. Computer fitting of Voigt profiles to Raman lines (англ.) // Journal of Raman Spectroscopy. — Hoboken, N.J.: John Wiley & Sons, 1973. — 1 November (vol. 1). — P. 471–488. — ISSN 0377-0486. — doi:10.1002/jrs.1250010506. Архивировано 16 августа 2021 года.
- ↑ Gans, 1992, pp. 181—189.
- ↑ Gans P., Gill J. B. Comments on the critical evaluation of curve fitting in infrared spectrometry (англ.) // Analytical Chemistry. — Amsterdam: Elsevier, 1980. — 1 February (vol. 52, iss. 2). — P. 351–352. — ISSN 0003-2700. — doi:10.1021/ac50052a035. Архивировано 16 августа 2021 года.
- ↑ Aragoni M. C., Arca M., Crisponi G., Nurchi V. M. Simultaneous decomposition of several spectra into the constituent Gaussian peaks (англ.) // Analytica Chimica Acta. — Amsterdam: Elsevier, 1995. — 30 November (vol. 316, iss. 2). — P. 195–204. — ISSN 0003-2670. — doi:10.1016/0003-2670(95)00354-3. Архивировано 12 августа 2021 года.
- ↑ Bridge T. P., Fell A. F., Wardman R. H. Perspectives in derivative spectroscopy Part 1-Theoretical principles (англ.) // Journal of the Society of Dyers and Colourists. — Hoboken, N.J.: John Wiley & Sons, 1987. — Vol. 103, iss. 1. — P. 17–27. — ISSN 1478-4408. — doi:10.1111/j.1478-4408.1987.tb01081.x. Архивировано 12 августа 2021 года.
- ↑ Savitzky A., Golay M. J. E. Smoothing and differentiation of data by simplified least squares procedures // Analytical Chemistry. — Amsterdam: Elsevier, 1964. — Т. 36. — С. 1627–1639. — ISSN 0003-2670. Архивировано 3 февраля 2019 года.
- ↑ Rzhevskii A. M., Mardilovich P. P. Generalized Gans-Gill method for smoothing and differentiation of composite profiles in practice // Applied Spectroscopy. — 1994-01-01. — Т. 48. — С. 13–20. — ISSN 0003-7028. — doi:10.1366/0003702944027714. Архивировано 16 августа 2021 года.
- ↑ Gans, 1992, p. 158.
- ↑ Antonov L. Fourth derivative spectroscopy — a critical view (англ.) // Analytica Chimica Acta. — Amsterdam: Elsevier, 1997-08-29. — Vol. 349, iss. 1-3. — P. 295–301. — ISSN 0003-2670. — doi:10.1016/S0003-2670(97)00210-9. Архивировано 12 августа 2021 года.
- ↑ Banwell C. N. Fundamentals of molecular spectroscopy. — London; New York: McGraw-Hill, 1994. — P. 40. — 326 p. — ISBN 978-0-07-707976-5.
- ↑ Юков Е. А. Спектральная линия // Физическая энциклопедия : [в 5 т.] / Гл. ред. А. М. Прохоров. — М.: Большая российская энциклопедия, 1994. — Т. 4: Пойнтинга — Робертсона — Стримеры. — 704 с. — 40 000 экз. — ISBN 5-85270-087-8.
- 1 2 Дмитриевский О. Д. Аппаратная функция // Физическая энциклопедия : [в 5 т.] / Гл. ред. А. М. Прохоров. — М.: Советская энциклопедия, 1988. — Т. 1: Ааронова — Бома эффект — Длинные линии. — 707 с. — 100 000 экз.
- 1 2 Rayer, 2020, p. 6.
- ↑ Peach G. Theory of the pressure broadening and shift of spectral lines (англ.) // Advances in Physics. — London: Taylor & Francis, 1981. — Vol. 30. — Iss. 3. — P. 367–474. — doi:10.1080/00018738100101467. — . Архивировано из оригинала 14 января 2013 года.
- 1 2 3 Rayer, 2020, p. 7.
- 1 2 Rayer, 2020, p. 8.
- ↑ Гуди, 1966, с. 142.
- ↑ Гуди, 1966, с. 149.
- ↑ Гуди, 1966, с. 140—141.
- 1 2 Rayer, 2020, p. 96.
- ↑ Rayer, 2020, p. 114.
- 1 2 Rayer, 2020, p. 129.
- ↑ Rayer, 2020, p. 173.
- ↑ Rayer, 2020, p. 188.
Литература
- Гуди Р. М. Атмосферная радиация. — М.: Мир, 1966. — 522 с.
- Кононович Э. В., Мороз В. И. Общий курс астрономии. — 2-е, исправленное. — М.: УРСС, 2004. — 544 с. — ISBN 5-354-00866-2.
- Соболев В. В. Курс теоретической астрофизики. — 3-е, переработанное. — М.: Наука, 1985. — 504 с.
- Творогов С. Д., Родимова О. Б. Столкновительный контур спектральных линий. — Томск: ИОА СО РАН, 2013. — 196 с. — ISBN 978-94458-140-2.
- Hartmann Jean-Michel, Boulet Christian, Robert Daniel. Collisional effects on molecular spectra : laboratory experiments and models, consequences for applications (англ.). — Amsterdam; Oxford; Cambridge, MA: Elsevier, 2021. — ISBN 9780128223642.
- Gans P. Data fitting in the chemical sciences : by the method of least squares (англ.). — Chichester; New York: Wiley, 1992. — 282 p. — ISBN 978-0-471-93412-7.
- Griem Hans. Principles of plasma spectroscopy (англ.). — Cambridge; New York: Cambridge University Press, 1997. — ISBN 9780521619417.
- Karttunen H., Kroger P., Oja H., Poutanen M., Donner K. J. Fundamental Astronomy (англ.). — 5th Edition. — Berlin; Heidelberg; New York: Springer, 2007. — 510 p. — ISBN 978-3-540-34143-7.
- Rayer Peter. Pressure broadening of spectral lines : the theory of line shape in atmospheric physics (англ.). — Cambridge; New York: Cambridge University Press, 2020. — ISBN 9781108768825.