Функция, имеющая первообразную
Функция, имеющая первообразную — функция, которая может быть получена в результате дифференцирования некоторой функции. Обычно термин употребляется по отношению к вещественнозначным функциям одного вещественного переменного, определённых на промежутке. Именно о таких функциях пойдёт речь далее в статье.
Определение
Пусть , где — нетривиальный промежуток (то есть не пустое множество и не точка). Функция называется первообразной , если . Если такая функция существует, то говорят, что имеет первообразную.
Примеры
Любая непрерывная функция имеет первообразную. Это следует из свойств интеграла Римана с верхним переменным пределом. Используя его можно легко восстановить первообразную. Однако не все функции, имеющие первообразную, непрерывны. Именно такие функции представляют интерес.
Пример 1. Ограниченная функция с одним разрывом
.svg.png)
_-_cos(1_over_x).svg.png)
Самым известным примером разрывно-дифференцируемой функции является следующая:
Производную этой функции во всех точках кроме нуля можно посчитать по обычным правилам дифференцирования. Производную же в нуле придётся считать по определению:
Её производная получается:
Можно легко проверить, что в нуле у этой функции не существует предела. Действительно, составим две стремящиеся к нулю последовательности и так, чтобы они обнуляли синус, но , а . Тогда:
Таким образом, предел в не существует и функция в нём разрывается.
Теперь докажем ограниченность. Пусть . Тогда:
Таким образом на функция ограничена. Найдём предел при стремлении аргумента к бесконечности.
Предел в бесконечности конечен, а значит, функция ограничена в некоторой окрестности бесконечности ( возьмём больше ). На отрезках и функция непрерывна, а функция, непрерывная на отрезке, ограничена на нём. Объединение всех этих множеств составляет всю числовую прямую и мы доказали, что функция ограничена на каждом из них в отдельности, а так как их конечное число, то она будет ограничена и на всей числовой прямой (максимум из мажорант на каждом множестве даст мажоранту на всей прямой).
Пример 2. Функция с одним разрывом, неограниченная в его окрестности
.svg.png)
-(2*cos(1_over_x%5E2))_over_x.svg.png)
Модифицируем предыдущий пример, чтобы получить неограниченную функцию.
Аналогично считается её производная.
Разрывность в нуле докажем иначе. Берём стремящуюся к нулю последовательность так, чтобы она обнуляла синус, но . Тогда:
Это автоматически доказывает также неограниченность функции в окрестности нуля.
Интересен также факт, что в точке у функции существенный разрыв, а не бесконечный. Для проверки этого достаточно взять последовательность такую, чтобы она обнуляла косинус, а синус превращала в единицу. Нетрудно посчитать, что предел функции в таком случае . Две последовательности дали разный предел, а значит, предела не существует.
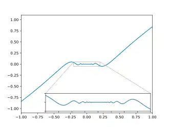
Пример 3. Функция со счётным множеством точек разрыва


Построить функцию с двумя, тремя, четырьмя, пятью, любым конечным количеством точек разрыва нетрудно: достаточно просто сложить нужное количество функций с одной точкой разрыва. Первообразной для них тогда будет сумма их первообразных. Например, функция с тремя точками разрыва:
- , где — функция примера 1.
Логично предположить, что для получения функции со счётным множеством точек разрыва нужно сложить ряд из таких функций. Однако здесь возникает трудность: ряд может не сходиться. Для получения требуемой функции нужно каким-то образом обеспечить сходимость этого ряда. Мало того, не факт, что после этого сумма этого ряда будет производной суммы ряда из первообразных. Всё это требует дополнительного анализа.
Возьмём некоторую последовательность и некоторый положительный сходящийся числовой ряд . Тогда ряд
равномерно сходится по признаку Вейерштраcса (функция , как мы помним, ограничена). Ряд из первообразных
сходится поточечно. Можно применить теорему о почленном дифференцировании ряда.
Непрерывность во всех точках, кроме точек последовательности , следует из свойств равномерно сходящихся рядов. Разрывность же в целых неотрицательных следует из следующего соображения. Для каждого такого числа можно выкинуть слагаемое, разрывное в нём. Оставшиеся слагаемые непрерывны и их сумма также непрерывна. Сумма же разрывной и непрерывной в точке функции разрывна.[3]
На графике изображена такая функция для последовательности рациональных чисел и геометрической прогрессии в качестве ряда.
Свойства
- Для любой функции, имеющей первообразную, выполняется свойство промежуточного значения: пусть в область определения входят точки и . Тогда
- Все точки разрыва (точки, в которых функция определена, но не непрерывна) являются существенными.[5]
- Односторонний предел в точке области определения не может быть бесконечным. Если точка является точкой разрыва, то хотя бы один из односторонних пределов не существует.
- Двусторонние, левые, правые множества неопределённости для любой точки области определения являются отрезком расширенной числовой прямой. Отрезки могут быть любыми, кроме одноточечных, содержащих только бесконечности. Правые и левые множества неопределённости могут не совпадать.
- Если область определения функции интервал или полуинтервал, то у неё есть предельная точка, не входящая в область определения. Предел в такой точке уже может быть бесконечным. Множество неопределённости такой точки также отрезок расширенной числовой прямой, но на этот раз одноточечные отрезки с одной лишь бесконечностью допустимы.
- Значение в любой точке области определения всегда есть частичный предел с обеих сторон (если точка концевая, то с одной стороны).[6]
- Функции, имеющие первообразную, относятся к первому классу Бэра.[7]
- Множество точек разрыва функции, имеющей первообразную, является -множеством первой категории Бэра. Более того, любое -множество первой категории Бэра является множеством точек разрыва некоторой функции, имеющей первообразную.[8]
Интегрирование
Неопределённый интеграл
Неопределённый интеграл от функции это по определению множество всех её первообразных. Поэтому любая функция, имеющая первообразную, имеет и неопределённый интеграл.
Все первообразные функции отличаются на константу и любая функция, отличающаяся от некоторой первообразной на константу, также есть первообразная. Поэтому неопределённый интеграл есть множество, полученное прибавлением к некоторой первообразной всех возможных констант, то есть
Для выполнения этого свойства играет большую роль то, что определена на промежутке. Если в определении позволить области определения быть не промежутком, а объединением непересекающихся нетривиальных промежутков, то первообразные уже не будут обязаны отличаться на константу. На каждом из промежутков области определения разность между первообразными есть константа, однако на разных промежутках эти константы могут быть разными. То есть, пусть определена на , где непересекающиеся нетривиальные промежутки, причём никакие два из них нельзя объединить в промежуток. Тогда
Константы здесь пробегают все возможные значения.
Примечания
- ↑ Bruckner, 1978, с. 45.
- ↑ Bruckner, 1978, с. 73.
- ↑ Bruckner, 1978, с. 47.
- ↑ Bruckner, 1978, с. 3.
- ↑ Bruckner, 1978, с. 4.
- ↑ Bruckner, 1978, с. 9.
- ↑ Bruckner, 1978, с. 12.
- ↑ Bruckner, 1978, с. 46.
Литература
- Bruckner A. M. Differentiation of Real Functions (англ.). — Springer-Verlag Berlin Heidelberg, 1978. — 251 p. — (Lecture Notes in Mathematics). — ISBN 978-3-540-35776-6.