Обходные пути биосинтеза андрогенов у человека
Обходные пути биосинтеза андрогенов (англ. backdoor pathway of androgen biosynthesis) — название метаболических путей, в которых синтезируются мужские половые гормоны (андрогены) из стероидов, содержащих 21 атом углерода (C21), путём их 5α-восстановления без участия тестостерона и андростендиона в качестве промежуточных метаболических продуктов[1]. Первый из обходных путей был описан в 2003 году у животных как цепочка реакций, начинавшаяся с 17α-гидроксипрогестерона и завершавшаяся 5α-дигидротестостероном. В 2004 году эта цепочка реакций была подтверждена и у людей[1]. Кроме этого, у людей было обнаружено несколько других путей, которые также в обход стадий синтеза тестостерона и андростендиона приводят к синтезу 11-оксоандрогенов[2][3][4] — агонистов рецепторов андрогенов, равных по силе воздействия тестостерону или 5α-дигидротестостерону[5]. Эти метаболические пути присутствуют не только у человека, но и у других млекопитающих[6][7], и были изучены у мышей, крыс и кенгуру[1][6][8].
Обходные пути являются альтернативой обычному пути, включающему тестостерон и андростендион в качестве конечных или промежуточных элементов[1]. Они также важны для здоровья человека, как и обычный путь. Нарушения в обходных путях могут приводить к неоднозначности определения пола (вирилизации наружных половых органов) у новорожденных девочек и недостаточному развитию половых органов у новорожденных мальчиков[9]. У взрослых людей нарушения работы обходных путей могут приводить к избытку андрогенов и к таким болезням, как поликистоз яичников[10] или рак предстательной железы[5].
Обходные пути биосинтеза андрогенов регулируются рядом ферментов, таких как SRD5A1/SRD5A2, AKR1C2/AKR1C4 и CYP17A1. Мутации в генах, кодирующих эти ферменты, могут привести к нарушению функционирования обходных путей, что влечёт различные клинические последствия[1]. Исследования обходных путей биосинтеза андрогенов — активная область современной науки, и их понимание может иметь практическое значение для разработки методов лечения и контроля состояний, связанных с недостаточной или избыточной выработкой андрогенов[11][12].
Функция

Механизм воздействия андрогенов на организм основан на связывании молекул этих гормонов с андрогеновыми рецепторами, расположенными в цитозоле клеток. После связывания, рецепторы перемещаются в ядро клетки и контролируют процесс транскрипции генов путём взаимодействия с андроген-чувствительными элементами[13]. Этот механизм играет ключевую роль в формировании половой дифференциации эмбриона и достижении половой зрелости, а также регулирует многие функции организма, не обязательно связанные с полом, например минерализацию костей или рост волос[14][15].
Различные андрогены оказывают различное влияние на андрогеновые рецепторы, так как они имеют разную степень связывания и активации рецепторов. Под клинически значимыми андрогенами понимаются те андрогены, которые оказывают сильное влияние на развитие и функционирование мужских половых признаков, в отличие от клинически незначимых андрогенов, которые имеют низкую биологическую активность или быстро метаболизируются в другие стероиды. Клинически незначимые андрогены не оказывают существенного влияния на развитие и функционирование мужских или женских половых признаков, но они могут быть продуктами метаболизма более активных андрогенов, таких как тестостерон, или их прекурсорами[16] (предшественниками в метаболическом пути).
Обходные пути биосинтеза андрогенов — важные метаболические процессы[12], которые участвуют в формировании клинически значимых андрогенов из C21 стероидов (прегнанов, таких как прогестерон и 17α-гидроксипрогестерон (17OHP)) посредством их 5α-восстановления, то есть посредством восстановительной химической реакции, приводящей к изменению функциональной группы, находящейся в позиции 5α стероидного (стеранового) ядра молекулы. Эти пути идут в обход стадий синтеза тестостерона и андростендиона — стадий, которые присутствуют в обычном пути биосинтеза андрогенов[11][17][18]. C21-стероиды обозначаются так потому, что их молекулы имеют 21 атом углерода[19], то есть химические формулы начинаются с «C21», например C21H30O2 — формула прогестерона[20][21].
В 2004 году 5α-восстановление 17OHP было описано в медицинской литературе[1] как длинный метаболический путь, который в итоге приводит к выработке 5α-дигидротестостерона (DHT) в конечных тканях. За два первых десятилетия XXI века было обнаружено ещё несколько путей, которые также в обход стадий синтеза тестостерона и андростендиона приводили к выработке 11-оксоандрогенов[22], являющихся полноценными андрогенами и воздействующих на андрогеновые рецепторы аналогично тестостерону или DHT.
Эти метаболические пути присутствуют не только у человека, но и у других млекопитающих[6][7], и были изучены у мышей, крыс и кенгуру[1][6][8]. Вид кенгуру Евгении (лат. Notamacropus eugenii, англ. Tammar wallaby) является предметом изучения процессов половой дифференциации и полового развития в контексте биосинтеза андрогенов[23] благодаря тому, что половая дифференциация у этого вида происходит только после рождения: яички начинают формироваться через два дня, а яичники только на восьмой день после рождения. Это позволяет изучать не только влияние гормонов на организм с начала процесса половой дифференциации, но и пути биосинтеза этих гормонов, когда кенгуру уже родился, а не находится в плаценте как у других млекопитающих, что затрудняет наблюдение и воздействие[24][25][26].
Открытие обходного пути биосинтеза DHT у кенгуру Евгении в 2003 году[27] расширило понимание процессов выработки андрогенов у людей и внесло вклад в разработку методов лечения и контроля состояний, связанных с недостаточной или избыточной выработкой андрогенов. Примерами таких состояний являются вирилизация наружных половых органов у новорождённых девочек[9] или, напротив, недостаточное развитие половых органов у мальчиков. Также отмечаются такие проявления как акне, аменорея, проблемы с вынашиванием беременности, облысение по мужскому типу и хирсутизм (избыточный рост волос по мужскому типу на лице женщин), поликистоз яичников[6][10] и рак предстательной железы[5]. Все перечисленные состояния связаны с нарушениями биосинтеза и метаболизма андрогенных соединений в организме[28][29].
Биохимия
Обходной путь биосинтеза дигидротестостерона

Первым и основным этапом обходного пути биосинтеза андрогенов является 5α-восстановленние прогестерона или 17α-гидроксипрогестерона (17OHP), а затем следует цепочка преобразований, приводящая к 5α-дигидротестостерону (DHT) альтернативным путём, минуя типичные[17] промежуточные соединения — андростендион и тестостерон[1][31].
Этот путь активируется во время нормального внутриутробного развития и приводит к ранней мужской половой дифференциации[32][33][34]. Впервые он был описан у сумчатых, а затем подтверждён у людей[35]. Как обычный, так и обходной пути биосинтеза DHT необходимы для нормального развития мужских половых органов у человека,[6] поэтому дефекты обходного пути от 17OHP или прогестерона к DHT приводят к недостаточному развитию половых органов у эмбрионов мужского пола, поскольку плацентарный прогестерон является предшественником для биосинтеза DHT через обходной путь[11].
При дефиците 21-гидроксилазы[31] или дефиците оксидоредуктазы цитохрома Р450[36], этот путь может быть активирован независимо от возраста и пола даже при незначительном повышении уровня циркулирующего 17OHP[37].
В то время как реакция 5α-восстановления (восстановительная химическая реакция в позиции 5α ядра молекулы стероида) является последней трансформацией в обычном пути биосинтеза андрогенов, эта реакция в обходных путях к DHT является первой. Эти обходные пути начинаются с 5α-восстановления либо 17OHP, либо прогестерона, которые в конечном итоге превращаются в DHT[11].
Путь, начинающийся от 17α-гидроксипрогестерона
Первым этапом этого пути является 5α-восстановление 17OHP до 5α-прегнан-17α-ол-3,20-диона (17OHDHP), который также известен как 17α-гидроксидигидропрогестерон. Эту реакцию катализирует фермент SRD5A1[8][36].
17OHDHP затем преобразуется в 5α-прегнан-3α,17α-диол-20-он (5α-Pdiol) посредством 3α-восстановления изоферментом 3α-гидроксистероид дегидрогеназы (AKR1C2 и AKR1C4)[11][35] или ферментом HSD17B6, который также обладает 3α-восстановительной активностью[38][39]. 5α-Pdiol также известен как 17α-гидроксиаллопрегнанолон или 17OH-аллопрегнанолон[1].
5α-Pdiol затем преобразуется в 5α-андростан-3α-ол-17-он, также известный как андростерон (AST), за счёт 17,20-лиазной активности фермента CYP17A1, который отщепляет боковую цепь (связь C17–C20) от стероидного (стеранового) ядра молекулы, превращая стероид С21 (прегнан) в стероид С19 (андростан или андроген)[1].
На следующем этапе, AST 17β-восстанавливается до 5α-андростан-3α,17β-диола (3α-diol) с помощью фермента HSD17B3 или AKR1C3[40].
Последним этапом является 3α-окисление 3α-diol в конечных тканях до DHT, ферментом, обладающим активностью 3α-гидроксистероидоксидазы, таким как AKR1C2[41], HSD17B6, HSD17B10, RDH16, RDH5 и DHRS9[36]. Это окисление не требуется в обычном пути биосинтеза DHT[1].
Всю цепочку стероидов на этом пути можно изобразить следующим образом: 17OHP → 17OHDHP → 5α-Pdiol → AST → 3α-diol → DHT[1].
Путь, начинающийся от прогестерона
Путь от прогестерона к DHT подобен описанному выше пути от 17OHP к DHT, но исходным субстратом для 5α-редуктазы здесь является прогестерон, а не 17OHP. Плацентарный прогестерон у плода мужского пола является исходным материалом для обходного пути, который действует во многих негонадных тканях[11].
Первым шагом на этом пути является 5α-восстановление прогестерона до 5α-дигидропрогестерона (5α-DHP) с помощью фермента SRD5A1[1].
Затем 5α-DHP превращается в аллопрегнанолон (AlloP5) посредством 3α-восстановления с помощью AKR1C2 или AKR1C4[1].
Затем AlloP5 превращается в 5α-Pdiol под действием 17α-гидроксилазной активности CYP17A1[1].
Затем этот путь протекает также, как и путь, который начинается с 17OHP, и его можно изобразить следующим образом: прогестерон → 5α-DHP → AlloP5 → 5α-Pdiol → AST → 3α-diol → DHT[1].
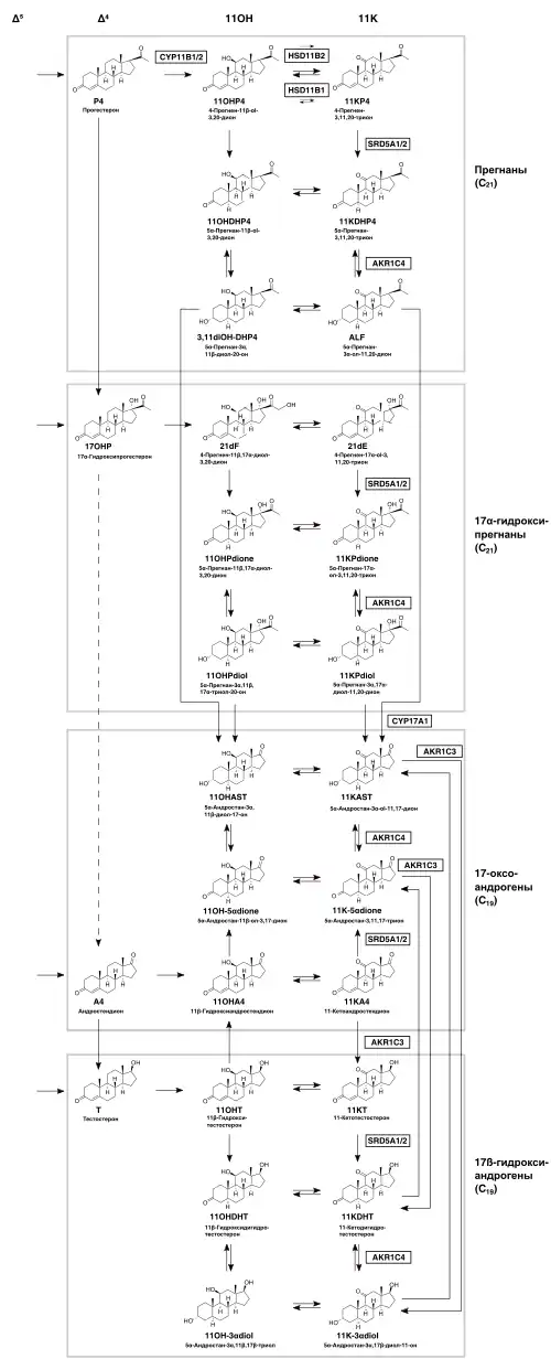
11-оксоандрогены
Номенклатура
Префикс «11-оксо» применительно к стероиду означает присутствие в его молекуле атома кислорода в виде оксо (=O) функциональной группы, присоединённой к атому углерода в позиции 11 ядра стероида. В некоторых источниках, описывающих классы и группы стероидов, можно встретить префикс «11-кето», например, «11-кетостероид»[42][43]. В химии префикс «кето» широко используется для обозначения карбонильной группы (С=О) кетонов, в молекулах которых она связана с двумя углеводородными радикалами (R1–CO–R2), при этом углерод считается включённым в карбонильную группу (например, метилэтилкетон). Однако согласно рекомендациям Объединённой комиссии по биохимической номенклатуре 1989 года при наименовании стероидов, особенно для классификации и группировки стероидных соединений, префиксу «кето» следует предпочитать префикс «оксо», например, «11-оксостероиды» вместо «11-кетостероиды». Таким образом, при формировании названий стероидов во избежание дублирования атомы углерода С=О-группы отражаются в названии только как часть углеродного скелета ядра без повторного их упоминания в качества составляющей карбонильной группы[44].
Обходные пути биосинтеза 11-оксоандрогенов

Есть два известных 11-оксоандрогена: 11-кетотестостерон (11KT) и 11-кетодигидротестостерон (11KDHT), которые обладают такой же способностью к связыванию и активации рецепторов андрогенов, как тестостерон и DHT соответственно[45]. В некоторых работах[46][47][48] предполагается, что, хотя 11-гидроксиандрогены, такие как 11-гидрокситестостерон (11OHT) и 11-гидроксидигидротестостерон (11OHDT) могут не обладать значительной андрогенной активностью, они все же могут быть важными предшественниками андрогенных молекул 11KT и 11KDHT[45][49][50]. Относительная важность андрогенов в их влиянии на организм зависит от их активности, от их концентрации в крови и в тканях и от их стабильности. Было установлено, что стероиды 11-гидроксиандростендион (11OHA4) и 11-кетоандростендион (11KA4) обладают минимальной андрогенной активностью[51][52], но остаются важными молекулами в этом контексте, поскольку они действуют как предшественники биологически-активных андрогенов[5].
Обходные пути к 11-оксоандрогенам и 11-гидроксиандрогенам могут быть в целом представлены двумя точками входа Δ4 стероидов (17OHP и прогестерон), которые могут претерпевать общую последовательность из трёх преобразований:
Роль в здоровье человека
Врождённая гиперплазия коры надпочечников
При врождённой гиперплазии коры надпочечников (ВГКН) из-за дефицита 21-гидроксилазы[31] или дефицита цитохром P450 оксидоредуктазы (POR)[36][55], связанный с этим повышенный уровень 17OHP приводит к усилению биосинтеза DHT через обходной путь, который начинается с 5α-восстановления 17OHP. Этот путь может быть активирован независимо от возраста и пола[56], и у эмбриона женского пола с ВКНГД может приводить к вирилизации[9] наружных половых органов[36][57][58], то есть к неоднозначному виду гениталий у новорожденных девочек, что приводит к затруднению определения пола при рождении таких девочек[59]. Кроме повышенных уровней 17OHP, могут быть повышены и уровни прогестерона, что приводит к тем же последствиям. Кроме того, и 17OHP, и прогестерон, также могут служить субстратами для 11-оксоандрогенов и 11-гидроксиандрогенов при ВКГНД[4], усугубляя указанные симптомы.
Маскулинизация женских наружных половых органов у плода из-за приёма матерью экзогенных гормонов с андрогенным эффектом, как правило, менее заметна, чем при ВГКН и, в отличие от ВГКН, не вызывает прогрессирующую вирилизацию[60].
11-оксоандрогены и 11-гидроксиандрогены
Ещё с 1990-х годов известно, что уровни в крови C21 11-гидроксистероидов (11-гидроксипрогестерон (11OHP4) и 21-деоксикортизол (21dF)) повышены как при классической, так и при неклассической ВГКН[61][62], а профили ЖХ-МС/МС, включающие эти стероиды, были предложены для клинического применения[63]. У пациентов с классической ВГКН, получавших терапию глюкокортикоидами, уровни C19 11-оксостероидов и 11-гидроксистероидов в сыворотке крови были повышены в 3‐4 раза по сравнению с контрольной группой, состоявшей из здоровых людей[64]. В том же исследовании уровни C19 11-оксоандрогенов положительно коррелировали с обычными андрогенами (такими, как тестостерон) у женщин, но отрицательно у мужчин. Уровни 11KT были в 4 раза выше по сравнению с тестостероном у женщин с этим заболеванием. У взрослых женщин с ВГКН соотношение количества DHT, биосинтезированного обходным путём, к количеству, биосинтезированному обычным путём, увеличивается по мере того, как ухудшается контроль избытка андрогенов с помощью терапии глюкокортикоидами[65]. У женщин с синдромом поликистозных яичников уровень 11KT также повышен[66]. У пациентов с ВГКН с плохим контролем заболевания уровень 11-оксоандрогенов остаются повышенными дольше, чем 17OHP, что служит лучшим биомаркером эффективности контроля заболевания[67][68]. У мужчин с ВГКН повышенный уровень 11-оксоандрогенов может указывать на наличие опухолей яичек[68][69].
Как обычный, так и обходной путь биосинтеза DHT, необходимы для нормального развития мужских половых органов человека на этапе эмибрионального развития[32][55]. Дефицит каталитической активности ферментов в обходном пути к DHT от 17OHP или от прогестерона[8][35] приводит к недостаточному развитию мужских половых органов у плода мужского пола[70][71], поскольку плацентарный прогестерон является предшественником DHT в обходном пути[11].
Роль некоторых ферментов
AKR1C2/AKR1C4
Что касается роли ферментов AKR1C2 и AKR1C4, то их роль в обходном пути биосинтеза андгогенов удалось установить по результатам исследования[35] пяти пациентов с кариотипом 46,XY (мужчины) из двух семей. Это исследование показало, что атипичный внешний вид гениталий у этих мужчин был связан с мутациями в генах, кодирующих ферменты AKR1C2 и/или AKR1C4. Эти ферменты действуют исключительно в обходном пути к DHT, но не в обычном пути биосинтеза DHT через тестостерон. Мутации в AKR1C3 и генах, вовлечённых в обычный путь биосинтеза DHT, были исключены как причины атипичного внешнего вида. При этом участницы с кариотипом 46,XX (женщины), родственники больных пациентов-мужчин, имеющие те же мутации, были фенотипически нормальными и фертильными. Хотя и AKR1C2, и AKR1C4 необходимы для синтеза DHT в обходном пути, исследование показало, что мутаций только в AKR1C2 достаточно для нарушения функционирования этого пути[35]. Мутации в генах AKR1C2/AKR1C4, ведущие к нарушениям полового развития (НПР), редки, и до сих пор были отмечены только в этих двух семьях. Тем не менее, в данном исследовании удалось установить роль AKR1C2/AKR1C4 как критически важных ферментов в альтернативных путях биосинтеза андрогенов[72].
CYP17A1
Изолированный синдром дефицита 17,20-лиазы (ILD), обусловленный мутациями в CYP17A1, цитохрома b5 и POR, также может нарушать обходной путь биосинтеза DHT, поскольку активность 17,20-лиазы CYP17A1 необходима как для обычного, так и для обходного пути биосинтеза DHT[73]. Мальчики (46,XY) с ILD обычно распознаются при рождении из-за выраженной недостаточной маскулинизации, в то время как девочки (46,XX) обычно остаются без распознания данного синдрома вплоть до полового созревания, когда у них проявляется первичная аменорея, связанная с недостаточностью половых желез[74].
11-Оксоандрогены и нарушения полового развития
11-Оксоандрогены могут играть важную роль в НПР[36][75][76]. Биосинтез 11-оксоандрогенов у плода может совпадать с ключевыми этапами продукции кортизола — на 8‐9-й, 13‐24-й неделях беременности, а также с 31-й недели и далее. На этих стадиях, нарушение активности CYP17A1 и CYP21A2 приводит к увеличению АКТГ из-за дефицита кортизола и накоплению субстратов для CYP11B1 в путях образования 11-оксоандрогенов, и может вызывать аномальное развитие плода женского пола[73][75].
Рак предстательной железы
Обходной путь биосинтеза андрогенов также играет роль при раке предстательной железы. Андрогенная депривация — это подход в терапии рака предстательной железы, который может быть реализован путём кастрации для устранения тестостерона, синтезируемого яичками, однако затем метастатические опухоли могут развиться в кастрационно-резистентный рак предстательной железы (КРРПЖ). Хотя кастрация приводит к снижению уровня тестостерона в сыворотке крови на 90‐95 %, уровень дигидротестостерона в предстательной железе снижается только на 50 %, что подтверждает предположение о том, что простата вырабатывает необходимые ферменты для выработки DHT без участия тестостерона из яичек[77][78].
История
В 1987 году Б. Экштейн и соавторы[79] инкубировали тестикулярные микросомы крысы в присутствии радиоактивно меченных стероидов и продемонстрировали, что 5α-андростан-3α,17β-диол преимущественно продуцируется из 17α-гидроксипрогестерона (17OHP)[1].
В 2000 году Г. Шоу и соавторы[33] продемонстрировали, что циркулирующий 3α-diol определяет развитие предстательной железы у молодых кенгуру путём превращения в DHT в конечных тканях. Молодняк кенгуру не демонстрирует полового диморфизма в циркулирующих уровнях Т и DHT во время развития простаты, что позволяет предположить, что за это ответственен другой механизм андрогенизации. Хотя аффинность связывания 3α-диола с андрогенными рецепторами на пять порядков ниже, чем у DHT, было известно, что 3α-diol может окисляться обратно до DHT под действием ряда дегидрогеназ[80].
В 2003 году Дж. Уилсон и соавторы[27] инкубировали семенники молодых сумчатых (кенгуру) с радиоактивно меченым прогестероном, чтобы показать, что экспрессия 5α-редуктазы в этой ткани обеспечивает новый путь от 17OHP до 3α-диола без тестостерона в качестве промежуточного продукта: 17OHP → 17OHDHP → 5α -Pdiol → AST → 3α-diol[27].
В 2004 году М. Махендру и соавторы[34] продемонстрировали, что в семенниках мышей действует новый путь выработки 3α-диола: прогестерон → 5α-DHP → AlloP5 → 5α-Pdiol → AST → 3α-diol, что дополняло данные по пути выработки этого гормона у кенгуру[34].
Позже в том же году Р. Охус ввёл термин обходной путь (backdoor pathway[1]) и определил его как путь к DHT, который: (1) обходит обычные промежуточные соединения —андростендион (А4) и Т; (2) включает 5α-восстановление С21-стероидов (прегнанов) с последующей их конверсией в С19-стероиды (андростаны); и (3) включает 3α-окисление 3α-диола до DHT. Обходной путь объяснил, как андрогены синтезируются при определённых нормальных и патологических состояниях у людей, когда обычный путь биосинтеза DHT не может полностью объяснить наблюдаемые последствия. Путь, который определил Р. Охус, добавляет DHT в качестве конечного метаболита пути, который ранее определил Дж. Уилсон, а именно: 17OHP → 17OHDHP → 5α-Pdiol → AST → 3α-diol → DHT[1].
Клиническая значимость этих результатов была впервые продемонстрирована в 2012 году, когда К. Камрат и соавторы[31] показали, что метаболиты, выводимые с мочой, возникают в связи с активностью обходного пути биосинтеза андрогенов от 17OHP к DHT у пациентов с дефицитом 21-гидроксилазы[31].
Л. Барнард и соавторы[2] в 2017 году продемонстрировали метаболические пути от стероидов C21 до 11KDHT, которые обходят A4 и тестостерон. Обходной путь 11KDHT аналогичен обходному пути к DHT. Эти пути к 11-оксоандрогенам также были описаны как обходные пути из-за указанного сходства, и были дополнительно охарактеризованы в последующих исследованиях[3][4].
Примечания
- 1 2 3 4 5 6 7 8 9 10 11 12 13 14 15 16 17 18 19 Auchus, Richard J. (November 2004). The backdoor pathway to dihydrotestosterone. Trends in Endocrinology and Metabolism. 15 (9): 432–8. doi:10.1016/j.tem.2004.09.004. PMID 15519890. S2CID 10631647.
- 1 2 Barnard, Lise (2017). Adrenal C11-oxy C21 steroids contribute to the C11-oxy C19 steroid pool via the backdoor pathway in the biosynthesis and metabolism of 21-deoxycortisol and 21-deoxycortisone. The Journal of Steroid Biochemistry and Molecular Biology. 174: 86–95. doi:10.1016/j.jsbmb.2017.07.034. PMID 28774496. S2CID 24071400. Архивировано 15 апреля 2023. Дата обращения: 29 июня 2023.
- 1 2 van Rooyen, Desmaré (2018). The in vitro metabolism of 11β-hydroxyprogesterone and 11-ketoprogesterone to 11-ketodihydrotestosterone in the backdoor pathway. The Journal of Steroid Biochemistry and Molecular Biology. 178: 203–212. doi:10.1016/j.jsbmb.2017.12.014. PMID 29277707. S2CID 3700135.
- 1 2 3 Van Rooyen, Desmaré (2020). CYP17A1 exhibits 17αhydroxylase/17,20-lyase activity towards 11β-hydroxyprogesterone and 11-ketoprogesterone metabolites in the C11-oxy backdoor pathway. The Journal of Steroid Biochemistry and Molecular Biology. 199: 105614. doi:10.1016/j.jsbmb.2020.105614. PMID 32007561. S2CID 210955834.
[...] steroidogenic research has focused on the metabolism of the C11-oxy C21 steroids in backdoor pathway yielding potent androgens (Fig. 1). Increased activation of the pathway and elevated enzyme expression levels are more frequently reported in the human fetus and ovaries and in clinical conditions which include 21OHD and adrenocortical tumours. [...] The detection of C11-oxy steroids in clinical conditions associated with increased backdoor pathway activity led us to investigate the catalytic activity of CYP17A1 towards the C11-oxy C21 steroids potentially contributing to the androgen pool.
- 1 2 3 4 Snaterse G, Hofland J, Lapauw B (January 2023). The role of 11-oxygenated androgens in prostate cancer. Endocr Oncol. 3 (1): e220072. doi:10.1530/EO-22-0072. PMC 10305623. PMID 37434644.
- 1 2 3 4 5 6 Renfree MB, Shaw G (September 2023). The alternate pathway of androgen metabolism and window of sensitivity. J Endocrinol. 258 (3). doi:10.1530/JOE-22-0296. PMID 37343228.
- 1 2 Draskau MK, Svingen T (2022). Azole Fungicides and Their Endocrine Disrupting Properties: Perspectives on Sex Hormone-Dependent Reproductive Development. Front Toxicol. 4: 883254. doi:10.3389/ftox.2022.883254. PMC 9097791. PMID 35573275.
{{cite journal}}: Википедия:Обслуживание CS1 (не помеченный открытым DOI) (ссылка) - 1 2 3 4 Fukami, Maki (2013). Backdoor pathway for dihydrotestosterone biosynthesis: implications for normal and abnormal human sex development. Developmental Dynamics. 242 (4): 320–9. doi:10.1002/dvdy.23892. PMID 23073980. S2CID 44702659.
- 1 2 3 Акрамов Наиль Рамилович, Закиров Айдар Камилевич. Способ реконструкции женских половых органов при вирилизации у девочек // Казанский медицинский журнал. — 2014. — № 3. Архивировано 19 ноября 2023 года.
- 1 2 Kempegowda P, Melson E, Manolopoulos KN, Arlt W, O'Reilly MW (2020). Implicating androgen excess in propagating metabolic disease in polycystic ovary syndrome. Ther Adv Endocrinol Metab. 11: 2042018820934319. doi:10.1177/2042018820934319. PMC 7315669. PMID 32637065.
- 1 2 3 4 5 6 7 8 O'Shaughnessy, Peter J. (2019). Alternative (backdoor) androgen production and masculinization in the human fetus. PLOS Biology. 17 (2): e3000002. doi:10.1371/journal.pbio.3000002. PMC 6375548. PMID 30763313.
- 1 2 Naamneh Elzenaty R, du Toit T, Flück CE (July 2022). Basics of androgen synthesis and action. Best Pract Res Clin Endocrinol Metab. 36 (4): 101665. doi:10.1016/j.beem.2022.101665. PMID 35595638.
- ↑ Van-Duyne G, Blair IA, Sprenger C, Moiseenkova-Bell V, Plymate S, Penning TM (2023). The androgen receptor. Vitamins and Hormones. 1p23: 439–481. doi:10.1016/bs.vh.2023.01.001. ISBN 9780443134555. PMID 37717994.
- ↑ Alemany M (October 2022). The Roles of Androgens in Humans: Biology, Metabolic Regulation and Health. International Journal of Molecular Sciences. 23 (19): 11952. doi:10.3390/ijms231911952. PMC 9569951. PMID 36233256.
- ↑ Ceruti JM, Leirós GJ, Balañá ME (April 2018). Androgens and androgen receptor action in skin and hair follicles. Molecular and Cellular Endocrinology. 465: 122–133. doi:10.1016/j.mce.2017.09.009. hdl:11336/88192. PMID 28912032. S2CID 3951518.
- ↑ Cussen L, McDonnell T, Bennett G, Thompson CJ, Sherlock M, O'Reilly MW (August 2022). Approach to androgen excess in women: Clinical and biochemical insights. Clin Endocrinol (Oxf). 97 (2): 174–186. doi:10.1111/cen.14710. PMC 9541126. PMID 35349173.
- 1 2 Kinter, K. J. Biochemistry, Dihydrotestosterone / K. J. Kinter, A. A. Anekar. — StatPearls, 2021. Архивная копия от 21 апреля 2023 на Wayback Machine
- ↑ Гончаров Николай Петрович, Кация Г.В. Дегидроэпиандростерон: биосинтез, метаболизм, биологическое действие и клиническое применение (аналитический обзор) // Андрология и генитальная хирургия. — 2015. — № 1. — doi:10.17650/2070-9781-2015-1-13-22. Архивировано 16 ноября 2023 года.
- ↑ IUPAC-IUB Joint Commission on Biochemical Nomenclature (JCBN). The nomenclature of steroids. Recommendations 1989. Eur J Biochem. 186 (3): 429–58. 1989. doi:10.1111/j.1432-1033.1989.tb15228.x. PMID 2606099.
- ↑ Progesterone. National Library of Medicine. Дата обращения: 23 ноября 2023. Архивировано 21 декабря 2023 года.
- ↑ Andrew ER, Jurga K, Radomski JM, Reynhardt EC (July 1992). Proton relaxation NMR study of polycrystalline progesterone. Solid State Nucl Magn Reson. 1 (3): 121–5. doi:10.1016/0926-2040(92)90012-x. PMID 1365723.
progesterone (4-pregnene-3,20-dione, C21H30O2)
- ↑ Barnard, L. (2017). Adrenal C11-oxy C(21) steroids contribute to the C11-oxy C(19) steroid pool via the backdoor pathway in the biosynthesis and metabolism of 21-deoxycortisol and 21-deoxycortisone. The Journal of Steroid Biochemistry and Molecular Biology. 174: 86–95. doi:10.1016/j.jsbmb.2017.07.034. PMID 28774496. S2CID 24071400.
The downstream metabolism of 21dF and 21dE by the enzymes in the backdoor pathway, SRD5A and AKR1C2, was investigated and the resulting novel C11‐oxy C21 steroids, 5α‐pregnan-3α, 11β, 17-triol-20-one (11OHPdiol) and 5α-pregnan-3α, 17-diol-11, 20-dione (11KPdiol), were shown to be suitable substrates for the lyase activity of CYP17A1, resulting in the production of C11-oxy C19 steroid metabolites 11β‐hydroxyandrosterone (11OHAST) and 11‐ketoandrosterone (11KAST) [...] The interconversion of 21dF and 21dE by 11βHSD yielded two C11-oxy C21 steroids which our in vitro assays showed are metabolised by steroidogenic enzymes in the backdoor pathway to yield C11-oxy C19 androgens. [...] the backdoor pathway may include the 5α-reduction of 21dF and 21dE in these patients and, as a consequence, the production of potent androgens, 11OHDHT and 11KDHT.
- ↑ Biason-Lauber A, Miller WL, Pandey AV, Flück CE (May 2013). Of marsupials and men: "Backdoor" dihydrotestosterone synthesis in male sexual differentiation. Mol Cell Endocrinol. 371 (1–2): 124–32. doi:10.1016/j.mce.2013.01.017. PMID 23376007.
- ↑ Leihy MW, Shaw G, Wilson JD, Renfree MB (July 2004). Penile development is initiated in the tammar wallaby pouch young during the period when 5alpha-androstane-3alpha,17beta-diol is secreted by the testes. Endocrinology. 145 (7): 3346–52. doi:10.1210/en.2004-0150. PMID 15059957.
- ↑ Glickman SE, Short RV, Renfree MB (November 2005). Sexual differentiation in three unconventional mammals: spotted hyenas, elephants and tammar wallabies. Horm Behav. 48 (4): 403–17. doi:10.1016/j.yhbeh.2005.07.013. PMID 16197946.
- ↑ Chen Y, Renfree MB (January 2020). Hormonal and Molecular Regulation of Phallus Differentiation in a Marsupial Tammar Wallaby. Genes (Basel). 11 (1). doi:10.3390/genes11010106. PMC 7017150. PMID 31963388.
{{cite journal}}: Википедия:Обслуживание CS1 (не помеченный открытым DOI) (ссылка) - 1 2 3 Wilson, Jean D. (2003). 5alpha-androstane-3alpha,17beta-diol is formed in tammar wallaby pouch young testes by a pathway involving 5alpha-pregnane-3alpha,17alpha-diol-20-one as a key intermediate. Endocrinology. 144 (2): 575–80. doi:10.1210/en.2002-220721. PMID 12538619. S2CID 84765868.
- ↑ Saito K, Matsuzaki T, Iwasa T, Miyado M, Saito H, Hasegawa T, Homma K, Inoue E, Miyashiro Y, Kubota T, Irahara M, Ogata T, Fukami M (April 2016). Steroidogenic pathways involved in androgen biosynthesis in eumenorrheic women and patients with polycystic ovary syndrome. J Steroid Biochem Mol Biol. 158: 31–37. doi:10.1016/j.jsbmb.2016.02.010. PMID 26877255.
- ↑ Preeti Dabadghao. Polycystic ovary syndrome in adolescents (англ.) // Best Practice & Research Clinical Endocrinology & Metabolism. — 2019-06. — Vol. 33, iss. 3. — P. 101272. — doi:10.1016/j.beem.2019.04.006. Архивировано 5 марта 2023 года.
- ↑ Miller, WL (April 2019). The "backdoor pathway" of androgen synthesis in human male sexual development. PLOS Biology. 17 (4): e3000198. doi:10.1371/journal.pbio.3000198. PMC 6464227. PMID 30943210.
- 1 2 3 4 5 Kamrath, Clemens (2012). Increased activation of the alternative "backdoor" pathway in patients with 21-hydroxylase deficiency: evidence from urinary steroid hormone analysis. The Journal of Clinical Endocrinology and Metabolism. 97 (3): E367—375. doi:10.1210/jc.2011-1997. ISSN 1945-7197. PMID 22170725. S2CID 3162065. Архивировано 30 июня 2023. Дата обращения: 29 июня 2023.
- 1 2 Miller, Walter L. (2019). The "backdoor pathway" of androgen synthesis in human male sexual development. PLOS Biology. 17 (4): e3000198. doi:10.1371/journal.pbio.3000198. PMC 6464227. PMID 30943210.
- 1 2 Shaw, G. (2000). Prostate formation in a marsupial is mediated by the testicular androgen 5 alpha-androstane-3 alpha,17 beta-diol. Proceedings of the National Academy of Sciences of the United States of America. 97 (22): 12256–12259. Bibcode:2000PNAS...9712256S. doi:10.1073/pnas.220412297. ISSN 0027-8424. PMC 17328. PMID 11035809.
- 1 2 3 Mahendroo, Mala (2004). Steroid 5alpha-reductase 1 promotes 5alpha-androstane-3alpha,17beta-diol synthesis in immature mouse testes by two pathways. Molecular and Cellular Endocrinology. 222 (1–2): 113–120. doi:10.1016/j.mce.2004.04.009. ISSN 0303-7207. PMID 15249131. S2CID 54297812. Архивировано 15 апреля 2023. Дата обращения: 29 июня 2023.
- 1 2 3 4 5 Flück, Christa E.; Meyer-Böni, Monika; Pandey, Amit V.; Kempná, Petra; Miller, Walter L.; Schoenle, Eugen J.; Biason-Lauber, Anna (August 2011). Why boys will be boys: two pathways of fetal testicular androgen biosynthesis are needed for male sexual differentiation. American Journal of Human Genetics. 89 (2): 201–18. doi:10.1016/j.ajhg.2011.06.009. PMC 3155178. PMID 21802064.
- 1 2 3 4 5 6 Reisch, Nicole (2019). Alternative pathway androgen biosynthesis and human fetal female virilization. Proceedings of the National Academy of Sciences of the United States of America. 116 (44): 22294–22299. Bibcode:2019PNAS..11622294R. doi:10.1073/pnas.1906623116. ISSN 1091-6490. PMC 6825302. PMID 31611378.
- ↑ Sumińska, Marta (2020). Non-Classic Disorder of Adrenal Steroidogenesis and Clinical Dilemmas in 21-Hydroxylase Deficiency Combined with Backdoor Androgen Pathway. Mini-Review and Case Report. Int J Mol Sci. 21 (13): 4622. doi:10.3390/ijms21134622. PMC 7369945. PMID 32610579.
- ↑ Biswas, Michael G. (1997). Expression cloning and characterization of oxidative 17beta- and 3alpha-hydroxysteroid dehydrogenases from rat and human prostate. J Biol Chem. 272 (25): 15959–66. doi:10.1074/jbc.272.25.15959. PMID 9188497.
- ↑ Muthusamy, Selvaraj (2011). Estrogen receptor β and 17β-hydroxysteroid dehydrogenase type 6, a growth regulatory pathway that is lost in prostate cancer. Proc Natl Acad Sci U S A. 108 (50): 20090–4. Bibcode:2011PNAS..10820090M. doi:10.1073/pnas.1117772108. PMC 3250130. PMID 22114194.
- ↑ Storbeck, Karl-Heinz. Canonical and Noncanonical Androgen Metabolism and Activity // Prostate Cancer. — 2019. — Vol. 1210. — P. 239–277. — ISBN 978-3-030-32655-5. — doi:10.1007/978-3-030-32656-2_11.
- ↑ Rižner, Tea Lanišnik (2003). Role of human type 3 3alpha-hydroxysteroid dehydrogenase (AKR1C2) in androgen metabolism of prostate cancer cells. Chem Biol Interact. 143–144: 401–9. doi:10.1016/s0009-2797(02)00179-5. PMID 12604227.
- ↑ Rebuffat AG, Tam S, Nawrocki AR, Baker ME, Frey BM, Frey FJ, Odermatt A (February 2004). The 11-ketosteroid 11-ketodexamethasone is a glucocorticoid receptor agonist. Mol Cell Endocrinol. 214 (1–2): 27–37. doi:10.1016/j.mce.2003.11.027. PMID 15062542.
- ↑ Funder JW, Krozowski Z, Myles K, Sato A, Sheppard KE, Young M (1997). Mineralocorticoid receptors, salt, and hypertension. Recent Prog Horm Res. 52: 247–60, discussion 261–2. PMID 9238855.
- ↑ IUPAC-IUB Joint Commission on Biochemical Nomenclature (JCBN). The nomenclature of steroids. Recommendations 1989. Eur J Biochem. 186 (3): 429–58. 1989. doi:10.1111/j.1432-1033.1989.tb15228.x. PMID 2606099.
The prefix oxo- should also be used in connection with generic terms, e.g., 17-oxo steroids. The term '17-keto steroids', often used in the medical literature, is incorrect because C-17 is specified twice, as the term keto denotes C=O
- 1 2 3 Masiutin, Maxim (2023). Alternative androgen pathways. WikiJournal of Medicine. 10: X. doi:10.15347/WJM/2023.003. S2CID 257943362.
{{cite journal}}: Википедия:Обслуживание CS1 (не помеченный открытым DOI) (ссылка) - ↑ Snaterse, Gido (19 января 2022). Androgen receptor mutations modulate activation by 11-oxygenated androgens and glucocorticoids. Prostate Cancer and Prostatic Diseases. 26 (2): 293–301. doi:10.1038/s41391-022-00491-z. ISSN 1476-5608. PMID 35046557. S2CID 246040148. Архивировано 15 апреля 2023. Дата обращения: 29 июня 2023.
- ↑ Handelsman, David J. (April 2022). Bioactivity of 11 keto and hydroxy androgens in yeast and mammalian host cells. The Journal of Steroid Biochemistry and Molecular Biology. 218: 106049. doi:10.1016/j.jsbmb.2021.106049. ISSN 1879-1220. PMID 34990809. S2CID 245635429. Архивировано 15 апреля 2023. Дата обращения: 29 июня 2023.
- ↑ Masiutin, Maxim (21 октября 2022). Unpublished results communicated by Karl-Heinz Storbeck in review. [Wikijournal of Medicine|Wikijournal of Medicine]. 10 (1). doi:10.15347/WJM/2023.003. S2CID 257943362. Архивировано 15 апреля 2023. Дата обращения: 29 июня 2023.
{{cite journal}}: Википедия:Обслуживание CS1 (не помеченный открытым DOI) (ссылка) - ↑ Snaterse, Gido; Mies, Rosinda; van Weerden, Wytske M.; French, Pim J.; Jonker, Johan W.; Houtsmuller, Adriaan B.; van Royen, Martin E.; Visser, Jenny A.; Hofland, Johannes (19 января 2022). Androgen receptor mutations modulate activation by 11-oxygenated androgens and glucocorticoids. Prostate Cancer and Prostatic Diseases. doi:10.1038/s41391-022-00491-z. ISSN 1476-5608. PMID 35046557. S2CID 246040148.
- ↑ Handelsman, David J.; Cooper, Elliot R.; Heather, Alison K. (April 2022). Bioactivity of 11 keto and hydroxy androgens in yeast and mammalian host cells. The Journal of Steroid Biochemistry and Molecular Biology. 218: 106049. doi:10.1016/j.jsbmb.2021.106049. ISSN 1879-1220. PMID 34990809. S2CID 245635429.
- ↑ Rege, Juilee (2013). Liquid chromatography-tandem mass spectrometry analysis of human adrenal vein 19-carbon steroids before and after ACTH stimulation. J Clin Endocrinol Metab. 98 (3): 1182–8. doi:10.1210/jc.2012-2912. PMC 3590473. PMID 23386646.
- ↑ Campana, Carmela (2016). Development of a novel cell based androgen screening model. J Steroid Biochem Mol Biol. 156: 17–22. doi:10.1016/j.jsbmb.2015.11.005. PMC 4748855. PMID 26581480.
- ↑ Шифман Борис Михайлович, Платонова Надежда Михайловна, Молашенко Наталья Валерьевна, Трошина Екатерина Анатольевна, Романова Наталья Юрьевна, Колесникова Галина Сергеевна. Опухоли надпочечника с сочетанной секрецией альдостерона и кортизола - непростая сумма знакомых слагаемых (обзор литературы) // Проблемы эндокринологии. — 2019. — № 2. Архивировано 29 июня 2023 года.
- ↑ Turcu AF, Rege J, Auchus RJ, Rainey WE (May 2020). 11-Oxygenated androgens in health and disease. Nat Rev Endocrinol. 16 (5): 284–296. doi:10.1038/s41574-020-0336-x. PMC 7881526. PMID 32203405.
- 1 2 Lee, Hyun Gyung (2022). Classic and backdoor pathways of androgen biosynthesis in human sexual development. Ann Pediatr Endocrinol Metab. 27 (2): 83–89. doi:10.6065/apem.2244124.062. PMC 9260366. PMID 35793998.
- ↑ Turcu, Adina F. (2015). Adrenal Steroidogenesis and Congenital Adrenal Hyperplasia. Endocrinology and Metabolism Clinics of North America. 44 (2). Elsevier BV: 275–296. doi:10.1016/j.ecl.2015.02.002. ISSN 0889-8529. PMC 4506691. PMID 26038201.
- ↑ Turcu, A. F. (2015). Profiles of 21-Carbon Steroids in 21-hydroxylase Deficiency. The Journal of Clinical Endocrinology and Metabolism. 100 (6): 2283–2290. doi:10.1210/jc.2015-1023. PMC 4454804. PMID 25850025.
- ↑ Nguyen, Lee S. (2019). Influence of hormones on the immunotolerogenic molecule HLA-G: a cross-sectional study in patients with congenital adrenal hyperplasia. Eur J Endocrinol. 181 (5): 481–488. doi:10.1530/EJE-19-0379. PMID 31505456. S2CID 202555340.
- ↑ Комкова Галина Николаевна, Басова Алла Викторовна. Проблемы определения пола у новорожденных: социальный, медицинский и юридический аспекты // Российский вестник перинатологии и педиатрии. — 2019. — № 3.
- ↑ Schardein JL (1980). «Congenital abnormalities and hormones during pregnancy: a clinical review». Teratology. 22 (3): 251-70. doi:10.1002/tera.1420220302. PMID 7015547
- ↑ Fiet, J. (March 1989). Increased plasma 21-deoxycorticosterone (21-DB) levels in late-onset adrenal 21-hydroxylase deficiency suggest a mild defect of the mineralocorticoid pathway. The Journal of Clinical Endocrinology and Metabolism. 68 (3): 542–547. doi:10.1210/jcem-68-3-542. ISSN 0021-972X. PMID 2537337. Архивировано 15 апреля 2023. Дата обращения: 29 июня 2023.
- ↑ Fiet, J. (2 декабря 1989). [21-deoxycortisol. A new marker of virilizing adrenal hyperplasia caused by 21-hydroxylase deficiency]. Presse Medicale (Paris, France: 1983). 18 (40): 1965–1969. ISSN 0755-4982. PMID 2531882. Архивировано 15 апреля 2023. Дата обращения: 29 июня 2023.
- ↑ Fiet, Jean (1 марта 2017). A Liquid Chromatography/Tandem Mass Spectometry Profile of 16 Serum Steroids, Including 21-Deoxycortisol and 21-Deoxycorticosterone, for Management of Congenital Adrenal Hyperplasia. Journal of the Endocrine Society. 1 (3): 186–201. doi:10.1210/js.2016-1048. ISSN 2472-1972. PMC 5686660. PMID 29264476.
- ↑ Turcu, Adina F. (2016). Adrenal-derived 11-oxygenated 19-carbon steroids are the dominant androgens in classic 21-hydroxylase deficiency. Eur J Endocrinol. 174 (5): 601–9. doi:10.1530/EJE-15-1181. PMC 4874183. PMID 26865584.
- ↑ Auchus, Richard J. (2014). Abiraterone acetate to lower androgens in women with classic 21-hydroxylase deficiency. J Clin Endocrinol Metab. 99 (8): 2763–70. doi:10.1210/jc.2014-1258. PMC 4121028. PMID 24780050.
- ↑ Никитина И.Л., Скородок Ю.Л. Синдром поликистозных яичников — взрослая болезнь в детском возрасте: как диагностировать и лечить? // Лечащий врач. — 2019. — № 3. Архивировано 16 ноября 2023 года.
- ↑ Turcu, Adina F. (2021). 24-Hour Profiles of 11-Oxygenated C19 Steroids and Δ5-Steroid Sulfates during Oral and Continuous Subcutaneous Glucocorticoids in 21-Hydroxylase Deficiency. Front Endocrinol (Lausanne). 12: 751191. doi:10.3389/fendo.2021.751191. PMC 8636728. PMID 34867794.
- 1 2 Turcu, Adina F (2017). 11-Oxygenated Androgens Are Biomarkers of Adrenal Volume and Testicular Adrenal Rest Tumors in 21-Hydroxylase Deficiency. The Journal of Clinical Endocrinology and Metabolism. 102 (8): 2701–2710. doi:10.1210/jc.2016-3989. PMC 5546849. PMID 28472487.
- ↑ Schröder, Mariska A M. (2022). Production of 11-Oxygenated Androgens by Testicular Adrenal Rest Tumors. J Clin Endocrinol Metab. 107 (1): e272 – e280. doi:10.1210/clinem/dgab598. PMC 8684463. PMID 34390337.
- ↑ Flück, Christa E. (2014). Steroidogenesis of the testis -- new genes and pathways. Ann Endocrinol (Paris). 75 (2): 40–7. doi:10.1016/j.ando.2014.03.002. PMID 24793988.
- ↑ Zachmann, M. (1996). Prismatic cases: 17,20-desmolase (17,20-lyase) deficiency. J Clin Endocrinol Metab. 81 (2): 457–9. doi:10.1210/jcem.81.2.8636249. PMID 8636249.
- ↑ Boettcher, Claudia (2022). Rare forms of genetic steroidogenic defects affecting the gonads and adrenals. Best Pract Res Clin Endocrinol Metab. 36 (1): 101593. doi:10.1016/j.beem.2021.101593. PMID 34711511. S2CID 242536877.
- 1 2 Комаров Евгений Константинович, Михнина Елена Андреевна, Осиновская Наталья Сергеевна. Гормональные и метаболические особенности андрогенных фенотипов синдрома поликистозных яичников и врождённой гиперплазии коры надпочечников при различных полиморфных вариантах гена CYP17А1 // Журнал акушерства и женских болезней. — 2020. — № 1. — doi:10.17816/JOWD69127-36. Архивировано 16 ноября 2023 года.
- ↑ Claudia Boettcher, Christa E. Flück. Rare forms of genetic steroidogenic defects affecting the gonads and adrenals (англ.) // Best Practice & Research Clinical Endocrinology & Metabolism. — 2022-01. — Vol. 36, iss. 1. — P. 101593. — doi:10.1016/j.beem.2021.101593. Архивировано 3 декабря 2023 года.
- 1 2 Du Toit, Therina (2021). Turning the spotlight on the C11-oxy androgens in human fetal development. J Steroid Biochem Mol Biol. 212: 105946. doi:10.1016/j.jsbmb.2021.105946. PMID 34171490. S2CID 235603586.
- ↑ Finkielstain, Gabriela P. (2021). Disorders of Sex Development of Adrenal Origin. Front Endocrinol (Lausanne). 12: 770782. doi:10.3389/fendo.2021.770782. PMC 8720965. PMID 34987475.
- ↑ Краснов Г.С., Дмитриев А.А., Волченко Н.Н., Данилова Т.В., Садритдинова А.Ф., Снежкина А.В., Мельникова Н.В., Федорова М.С., Лакунина В.А., Белова А.А., Алексеев Б.Я., Каприн А.Д., Кудрявцева А.В. Основные молекулярные мишени для терапии рака предстательной железы // Сибирский онкологический журнал. — 2014. — № 6. Архивировано 25 июля 2023 года.
- ↑ Luu-The, Van; Bélanger, Alain; Labrie, Fernand (2008). Androgen biosynthetic pathways in the human prostate. Best Practice & Research. Clinical Endocrinology & Metabolism. 22 (2). Elsevier BV: 207–221. doi:10.1016/j.beem.2008.01.008. ISSN 1521-690X. PMID 18471780.
- ↑ Eckstein, B. (1987). Metabolic pathways for androstanediol formation in immature rat testis microsomes. Biochimica et Biophysica Acta (BBA) - General Subjects. 924 (1): 1–6. doi:10.1016/0304-4165(87)90063-8. ISSN 0006-3002. PMID 3828389. Архивировано 15 апреля 2023. Дата обращения: 29 июня 2023.
- ↑ Penning, Trevor M. (1997). Molecular Endocrinology of Hydroxysteroid Dehydrogenases. Endocrine Reviews (англ.). 18 (3): 281–305. doi:10.1210/edrv.18.3.0302. ISSN 0163-769X. PMID 9183566. S2CID 29607473. Архивировано 15 апреля 2023. Дата обращения: 29 июня 2023.
Литература
- Гончаров Николай Петрович. Андрогены (лекция) // Проблемы эндокринологии. — 1996-08-15. — Т. 42, вып. 4. — С. 28–31. — ISSN 2308-1430. — doi:10.14341/probl12071.
- Гончаров Николай Петрович, Кация Г.В. Дегидроэпиандростерон: биосинтез, метаболизм, биологическое действие и клиническое применение (аналитический обзор) // Андрология и генитальная хирургия. — 2015. — № 1. — doi:10.17650/2070-9781-2015-1-13-22.
- Маевская Ю.Н., Красикова В.А. Гиперандрогения. Полиморфизм гена cyp21. Неклассическая форма врождённой дисфункции коры надпочечников // Вестник Российского государственного медицинского университета. — 2014. — № 2. — doi:10.25587/SVFU.2019.2(15).31315.
- Яроцкий Н.Е., Семенюк Л.Н. Генетические факторы развития гиперандрогении у женщин // Клінічна ендокринологія та ендокринна хірургія. — 2016. — № 4 (56).
- Барашева Ольга Васильевна, Плотникова Елена Валерьевна, Шабалов Николай Павлович. Синдром гиперандрогении и его особенности в подростковом возрасте // Педиатр. — 2012. — № 3.
- Калинченко Светлана Юрьевна, Тюзиков Игорь Адамович, Тишова Юлия Александровна, Ворслов Леонид Олегович. Роль тестостерона в женском организме. Общая и возрастная эндокринология тестостерона у женщин // Доктор.Ру. — 2015. — № 14 (115).