Приматы
| Приматы | ||||||||||||
|---|---|---|---|---|---|---|---|---|---|---|---|---|
![]() 1-й ряд: кошачий лемур, мадагаскарская руконожка; 2-й ряд: серый тонкий лори, филиппинский долгопят; 3-й ряд: обыкновенный капуцин, золотистоголовая львиная игрунка; 4-й ряд: краснолицая коата, гамадрил; 5-й ряд: человек разумный, белорукий гиббон | ||||||||||||
| Научная классификация | ||||||||||||
|
Домен: Царство: Подцарство: Без ранга: Без ранга: Тип: Подтип: Инфратип: Надкласс: Клада: Клада: Класс: Подкласс: Клада: Инфракласс: Магнотряд: Надотряд: Грандотряд: Миротряд: Отряд: Приматы |
||||||||||||
| Международное научное название | ||||||||||||
| Primates Linnaeus, 1758 | ||||||||||||
| Подотряды и семейства | ||||||||||||
|
Мокроносые приматы (Strepsirrhini)
Сухоносые приматы (Haplorrhini)
|
||||||||||||
| Ареал | ||||||||||||
![]()
Ареал приматов, за исключением человека |
||||||||||||
| ||||||||||||
Прима́ты (лат. Primates, от primas, род. п. primatis: один из первых, высших) — отряд плацентарных млекопитающих, включающий, в частности, обезьян и полуобезьян. База данных Американского общества маммалогов (ASM Mammal Diversity Database, v. 2.0) признаёт 19 семейств, 84 рода и 518 ныне живущих видов приматов, а также 4 вида, вымерших после 1500 года. Приматы — четвёртый по количеству видов отряд млекопитающих (после грызунов, рукокрылых и насекомоядных)[1].
Предки приматов жили на деревьях в тропических лесах. С деревьями связан образ жизни и большинства современных приматов. Соответственно, они приспособлены к трёхмерной среде обитания.
За исключением человека, который населяет все континенты, кроме Антарктиды, большинство приматов обитают в тропических или субтропических районах Северной и Южной Америки, Африки и Азии[2]. Масса тела приматов варьирует от 30 г у лемура Microcebus berthae до более чем 200 кг у восточной равнинной гориллы. В соответствии с палеонтологическими данными, наиболее древние приматы (представители рода Purgatorius) известны с раннего палеоцена, 66—56,8 млн лет назад[3]. Метод молекулярных часов указывает на то, что приматы могли отделиться от предковых форм в середине мелового периода около 85 млн лет назад[4].
Ранее отряд приматов разделяли на два подотряда — полуобезьян и обезьян. Полуобезьяны характеризовались признаками, характерными для древних приматов. В этот подотряд включали лемуров, лориобразных, галаго и долгопятов. Обезьяны были представлены всеми остальными («высшими») приматами, в том числе человекообразными и людьми. В последнее время приматов классифицируют на подотряды мокроносых (Strepsirrhini) и сухоносых (Haplorhini), причём к последнему относят долгопятов и собственно обезьян (обезьянообразных). Обезьянообразных делят на широконосых, или обезьян Нового Света (обитающих в Южной и Центральной Америке), и узконосых, или обезьян Старого Света (живущих в Африке и Юго-Восточной Азии). К обезьянам Нового Света относят, в частности, капуцинов, ревунов и саймири. Узконосые представлены мартышкообразными (например, бабуины и макаки), гиббонами и большими человекообразными обезьянами. Человек — единственный представитель узконосых обезьян, распространившийся за пределами Африки, Южной и Восточной Азии, хотя ископаемые остатки указывают, что в Европе ранее обитали и многие другие виды. Постоянно описывают новые виды приматов, более 25 видов были описаны в первое десятилетие XXI века, одиннадцать — начиная с 2010 года.
Большинство приматов ведут древесный образ жизни, но некоторые, в том числе большие человекообразные обезьяны и бабуины, перешли к наземному. Однако приматы, ведущие наземный образ жизни, сохраняют приспособления для лазания по деревьям. Способы передвижения включают прыжки с дерева на дерево, хождение на двух или четырёх конечностях, хождение на задних конечностях с опорой на пальцы передних конечностей, а также брахиацию — перемещение, при котором животное передвигается по ветвям деревьев, раскачиваясь на передних конечностях.
Для приматов характерен более крупный, чем у других млекопитающих, мозг. Из всех чувств наибольшее значение имеет стереоскопическое зрение, а также обоняние. Эти особенности сильнее выражены у обезьян и слабее — у лори и лемуров. Для некоторых приматов характерно цветовое зрение. У большинства большой палец противопоставлен другим; у некоторых есть цепкий хвост. Для многих видов характерен половой диморфизм, который проявляется в массе тела, размере клыков, окраске.
Приматы развиваются и достигают зрелости медленнее, чем другие млекопитающие сходного размера, но долго живут. В зависимости от вида, взрослые особи могут жить одиночно, парами или группами до сотен особей.
Внешний вид
Для приматов характерны пятипалые очень подвижные верхние конечности (руки), противопоставление большого пальца остальным (у большинства), ногти. Тело большинства приматов покрыто волосами, а у лемуровых и некоторых широконосых обезьян есть ещё и подшёрсток, из-за чего их волосяной покров можно назвать настоящим мехом.
Отличительные особенности
Приматы в основном ведут древесный образ жизни и в связи с этим имеют много приспособлений к такой среде обитания[5]. Отличительные особенности приматов:
- удержание ключицы в плечевом поясе[5];
- строение плечевого сустава, в котором возможны движения во всех направлениях[5];
- противопоставление большого пальца остальным на передних и задних конечностях[5];
- наличие ногтей на пальцах передних и задних конечностей[6];
- плоские ногти на больших пальцах задних конечностей у всех видов[6];
- чувствительные подушечки на концах пальцев[5];
- глазное яблоко окружено костью[7];
- тенденция к более плоскому лицу, повышение значения зрительного анализатора за счёт уменьшения значения обонятельного чувства[7];
- сложная стереоскопическая зрительная система, высокая чёткость зрения и цветное зрение[5];
- мозг с хорошо развитым мозжечком[7];
- крупный относительно размеров тела головной мозг, особенно у человекообразных обезьян[5];
- хорошо развитая кора больших полушарий с извилинами[5];
- меньшее число зубов, чем у примитивных млекопитающих[5];
- три типа зубов[7];
- хорошо развитая слепая кишка[7];
- две молочные железы[5];
- одноплодная беременность[5];
- семенники располагаются в мошонке[7];
- длительная беременность[5];
- склонность к вертикальному положению тела и бипедализм[5].
Не все приматы имеют перечисленные анатомические особенности, не все эти особенности характерны исключительно для приматов. Например, многие другие млекопитающие имеют ключицы, три типа зубов и висячий пенис. В то же время коаты имеют сильно уменьшенные пальцы, лемуры вари имеют шесть молочных желез, а некоторые мокроносые обычно имеют длинную морду и чуткое обоняние[7].
Часто поведение приматов социальное, со сложной иерархией[8]. Приматы Нового Света образуют моногамные пары, при этом самцы проявляют намного большую заботу о потомстве, чем самцы приматов Старого Света[9].
Питание

Приматы используют разнообразные источники пищи. Можно предположить, что образ питания современных приматов (включая человека) связан с образом питания их эволюционных предков, добывавших большую часть пищи в кронах тропического леса[10]. Большинство приматов употребляют в пищу фрукты, богатые легкоусвояемыми углеводами и жирами, которые служат источником энергии[11]. Необходимые микроэлементы, витамины и минералы, а также аминокислоты, требуемые для строительства тканей, приматы получают, поедая насекомых и листья растений. Представители подотряда мокроносых приматов (Strepsirrhini) синтезируют витамин C, как и большинство других млекопитающих, но сухоносые приматы (подотряд Haplorrhini) утратили эту способность, и им приходится получать витамин C из пищи[12].
Многие приматы имеют анатомические особенности, позволяющие им эффективно добывать определённый вид пищи, например фрукты, листья, камедь или насекомых[11]. Листоеды, такие как ревуны, колобусы и лепилемуры, обладают удлинённым пищеварительным трактом, который позволяет им усваивать питательные вещества из листьев, с трудом поддающихся перевариванию[11]. Мармозетки, питающиеся камедью, обладают крепкими резцами, позволяющими им вскрывать кору деревьев и добывать камедь, и когти, позволяющие держаться за деревья во время питания[11]. Ай-ай сочетает зубы, напоминающие зубы грызунов, с длинным, тонким средним пальцем и занимает ту же экологическую нишу, что и дятел. Простукивая деревья, ай-ай находит личинок насекомых, прогрызает дыры в древесине, вставляет в отверстие свой удлинённый средний палец и вытаскивает личинку наружу[13]. Lophocebus albigena обладает утолщённой зубной эмалью, что позволяет этому примату из семейства мартышковых открывать твёрдые фрукты и семена, которые прочие приматы открыть не в состоянии[11].
Некоторые приматы имеют узкий спектр пищи. Так, например, гелада — единственный примат, который питается в основном травой[14], а долгопяты — единственные полностью хищные приматы (их диета состоит из насекомых, ракообразных и мелких позвоночных, в том числе ядовитых змей)[15]. Капуцины, наоборот, имеют очень широкий диапазон пищи, который включает фрукты, листья, цветы, бутоны, нектар, семена, насекомых и других беспозвоночных, птичьи яйца и мелких позвоночных (в том числе птиц, ящериц, белок и летучих мышей)[16]. Обыкновенный шимпанзе кроме прочего охотится на других приматов, таких как Procolobus badius[17][18].
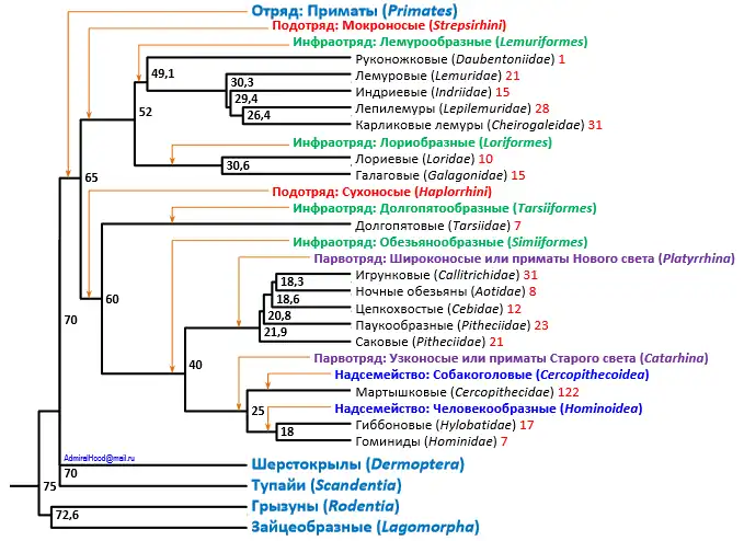
Классификация
Отряд приматов выделил ещё в 1758 году Линней, который отнёс к нему людей (Homo), обезьян (Simia), полуобезьян (Lemur) и летучих мышей (Vespertilio)[19]. За определяющие признаки приматов Линней принял наличие двух млечных желёз и пятипалой конечности. В том же веке Жорж Бюффон разделил приматов на два отряда — четверорукие (Quadrumana) и двурукий (Bimanus), отделив человека от остальных приматов. Только спустя 100 лет Томас Хаксли положил конец этому разделению, доказав, что задняя конечность обезьяны является ногой. С XVIII века состав таксона изменился, но ещё в XX веке медленного лори относили к ленивцам, а рукокрылые были исключены из числа ближайших родственников приматов в начале XXI века.
В последнее время классификация отряда приматов претерпела значительные изменения. Ранее выделяли подотряды полуобезьян (Prosimii) и человекоподобных приматов (Anthropoidea). К полуобезьянам относили всех представителей современного подотряда мокроносые (Strepsirhini), долгопятовых, а также иногда тупай (ныне рассматриваемых как особый отряд). Антропоиды стали инфраотрядом обезьянообразные в подотряде сухоносых обезьян. Кроме того, ранее выделяли семейство понгид, которое теперь считается подсемейством понгины в семействе гоминиды.
- Подотряд Мокроносые приматы (Strepsirhini)
- инфраотряд лемурообразные (Lemuriformes)
- лемуровые, или лемуриды (Lemuridae): собственно лемуры
- карликовые лемуры (Cheirogaleidae): карликовые и мышиные лемуры
- лепилемуры (Lepilemuridae)
- индриевые (Indriidae): индри, авагисы и сифаки
- руконожковые (Daubentoniidae): ай-ай (единственный вид)
- инфраотряд лориобразные (Loriformes)

- Подотряд Сухоносые приматы (Haplorhini)
- инфраотряд долгопятообразные (Tarsiiformes)
- долгопятовые (Tarsiidae)
- инфраотряд обезьянообразные (высшие обезьяны, Simiiformes)
- парвотряд широконосые обезьяны, или обезьяны Нового Света (Platyrrhini)
- игрунковые (Callitrichidae)
- цепкохвостые (Cebidae)
- ночные обезьяны (Aotidae)
- саковые (Pitheciidae)
- паукообразные (Atelidae)
- парвотряд узконосые обезьяны, или приматы Старого Света (Catarrhini)
- надсемейство собакоголовые (Cercopithecoidea)
- мартышковые, или низшие узконосые обезьяны (Cercopithecidae): макаки, павианы, мартышки и др.
- надсемейство человекообразные обезьяны, или гоминоиды (Hominoidea)
- гиббоновые, или малые человекообразные обезьяны (Hylobatidae): настоящие гиббоны, номаскусы, хулоки и сиаманги
- гоминиды (Hominidae): орангутаны, гориллы, шимпанзе и человек
- надсемейство собакоголовые (Cercopithecoidea)
- парвотряд широконосые обезьяны, или обезьяны Нового Света (Platyrrhini)
Хронограмма

Происхождение и ближайшие родственники
По представлению, сформировавшемуся на основании молекулярных исследований 1999 года, оказалось, что ближайшие родственники приматов не тупайи, а шерстокрылы. Приматы, шерстокрылы и тупайеобразные (вместе с грызунами и зайцеобразными) относятся к одной из четырёх ветвей плацентарных — надотряду Euarchontoglires, а рукокрылые — к надотряду Laurasiatheria. Ранее приматов, шерстокрылов и тупайеобразных группировали вместе с рукокрылыми в надотряд Archonta.
| Euarchontoglires |
| ||||||||||||||||||||||||
Приматы произошли от общего с шерстокрылами предка в верхнемеловое время. Оценки времени появления приматов разнятся от консервативных 65—75 млн л. н. до 79—116 млн л. н. (по молекулярным часам)[20][21]. Разделение Haplorhini и Strepsirrhini, по молекулярным данным, произошло около 87 млн лет назад[22].
| Докембрий | Фанерозой | Эон | |||||||||||
|---|---|---|---|---|---|---|---|---|---|---|---|---|---|
| Палеозой | Мезозой | Кайнозой | Эра | ||||||||||
| Кембрий | Ордо вик |
Сил ур |
Девон | Карбон | Пермь | Триас | Юра | Мел | Палео ген |
Нео ген |
П-д | ||
| 4567 | 538,8 | 486,85 | 443,1 | 419,62 | 358,86 | 298,9 | 251,902 | 201,4 | 143,1 | 66,0 | 23,04 | млн лет ← | |
| 2,58 | |||||||||||||
Эти древнейшие приматы, по всей вероятности, расселились из Азии в другие места Старого Света и Северной Америки, где дали начало лемурам и долгопятам. Исходные формы обезьян Нового и Старого Света, вероятно, произошли от примитивных долгопятообразных (некоторые авторы предками обезьянообразных считают древних лемурообразных). Обезьяны Нового Света возникли независимо от обезьян Старого Света. Предки их проникли из Северной Америки в Южную, здесь развивались и специализировались, приспосабливаясь к условиям исключительно древесной жизни. Человек по многим анатомическим и биологическим чертам относится к высшим приматам, где составляет отдельное семейство больших человекообразных обезьян (Hominidae), где род люди (Homo), включающий один современный вид — человек разумный (H. sapiens), сближается с родом шимпанзе (Pan), горилл (Gorilla) и орангутангов (Pongo). По очень многим анатомо-физиологическим признакам с человеком весьма сходны не только человекообразные, но и низшие приматы. Они даже подвержены многим свойственным человеку заболеваниям (например, дизентерии, туберкулёзу, полиомиелиту, дифтериту, кори, ангине), в общем протекающим так же, как и у человека. Иногда человекообразные приматы погибают от аппендицита. Всё это говорит о морфологическом и биохимическом сходстве крови и тканей человека и других приматов.
См. также
Примечания
- ↑ Higher Taxonomy (англ.). ASM Mammal Diversity Database (12 марта 2025). Дата обращения: 6 апреля 2025.
- ↑ Primate. Encyclopædia Britannica Online. Encyclopædia Britannica, Inc. 2008. Архивировано из оригинала 2 мая 2015. Дата обращения: 21 июля 2008.
- ↑ Wilson Mantilla Gregory P., Chester Stephen G. B., Clemens William A., Moore Jason R., Sprain Courtney J., Hovatter Brody T., Mitchell William S., Mans Wade W., Mundil Roland, Renne Paul R. Earliest Palaeocene purgatoriids and the initial radiation of stem primates (англ.) // Royal Society Open Science. — 2021. — February (vol. 8, no. 2). — ISSN 2054-5703. — doi:10.1098/rsos.210050.
- ↑ Helen J Chatterjee, Simon Y.W. Ho, Ian Barnes & Colin Groves. Estimating the phylogeny and divergence times of primates using a supermatrix approach (англ.) // BioMed Central : journal. — 2009. — Vol. 9. — P. 259. — doi:10.1186/1471-2148-9-259. — PMID 19860891. — PMC 2774700.
- 1 2 3 4 5 6 7 8 9 10 11 12 13 Pough, F. W., Janis, C. M. & Heiser, J. B. Characteristics of Primates // Vertebrate Life (неопр.). — 7th. — Pearson, 2005. — С. 630. — ISBN 0-13-127836-3.
- 1 2 Soligo, C., Müller, A.E. Nails and claws in primate evolution (англ.) // Journal of Human Evolution. — Elsevier, 1999. — Vol. 36, no. 1. — P. 97—114. — doi:10.1006/jhev.1998.0263. — PMID 9924135.
- 1 2 3 4 5 6 7 Macdonald, David (2006). Primates. The Encyclopedia of Mammals. The Brown Reference Group plc. pp. 290–307. ISBN 0-681-45659-0.
- ↑ White, T. & Kazlev, A. Archonta: Primates. Palaeos (8 января 2006). Дата обращения: 3 июня 2008. Архивировано 12 мая 2008 года.
- ↑ Pough, F. W., Janis, C. M. & Heiser, J. B. Primate Societies // Vertebrate Life (неопр.). — 7th. — Pearson, 2005. — С. 621—623. — ISBN 0-13-127836-3.
- ↑ Milton, K. Diet and Primate Evolution (англ.) // Scientific American. — Springer Nature, 1993. — Vol. 269, no. 2. — P. 86—93. — PMID 8351513. Архивировано 14 января 2015 года.
- 1 2 3 4 5 Strier, K. Primate Behavioral Ecology (неопр.). — 3rd. — Allyn & Bacon, 2007. — С. 7, 64, 71, 77, 182—185, 273—280, 284, 287—298. — ISBN 0-205-44432-6.
- ↑ Pollock, J. I. & Mullin, R. J. Vitamin C biosynthesis in prosimians: Evidence for the anthropoid affinity of Tarsius (англ.) // American Journal of Physical Anthropology : journal. — 1986. — Vol. 73, no. 1. — P. 65—70. — doi:10.1002/ajpa.1330730106. — PMID 3113259. Архивировано 28 июня 2012 года.
- ↑ Milliken, G. W., Ward, J. P. & Erickson, C. J. Independent digit control in foraging by the aye-aye (Daubentonia madagascariensis) (англ.) // Folia Primatologica : journal. — 1991. — Vol. 56, no. 4. — P. 219—224. — doi:10.1159/000156551. — PMID 1937286.
- ↑ Hiller, C. Theropithecus gelada. Animal Diversity Web (2000). Дата обращения: 8 августа 2008. Архивировано из оригинала 24 июня 2008 года.
- ↑ Wright, P., Simmons, E. & Gursky, S. Introduction // Tarsiers Past, Present and Future (неопр.) / Wright, P., Simmons, E. & Gursky, S.. — Rutgers University Press, 2003. — С. 1. — ISBN 0-8135-3236-1.
- ↑ Sussman, R. W. Primate Ecology and Social Structure, Volume 2: New World Monkeys (англ.). — Revised First. — Needham Heights, MA: Pearson Custom Publishing & Prentice Hall, 2003. — P. 77—80, 132—133, 141—143. — ISBN 0-536-74364-9.
- ↑ Bshary, R. Interactions between Red Colobus Monkeys and Chimpanzees // Monkeys of the Taï Forest : an African primate community (англ.) / McGraw, W., Zuberbuhler, K. & Noe, R.. — Cambridge University Press, 2007. — P. 155—170. — ISBN 0-521-81633-5.
- ↑ Stanford, C. Chimpanzee and red colobus: the ecology of predator and prey (англ.). — Harvard University Press, 1998. — P. 130—138, 233. — ISBN 0-674-00722-0.
- ↑ Linnaeus C. Sistema naturae per regna tria Naturae, secundum classes, ordines, genera, species, cum characteribus differentiis, synonimis locis. Tomus I. Impensis direct. (лат.). — Holmia: Laurentii Salvii, 1758. — С. 20–32.
- ↑ Flying lemurs are the closest relatives of primates Архивная копия от 16 июля 2011 на Wayback Machine, November 1, 2007
- ↑ Evolution and biogeography of primates: a new model based on molecular phylogenetics, vicariance and plate tectonics Архивная копия от 6 декабря 2011 на Wayback Machine, 12 February 2010
- ↑ A Molecular Phylogeny of Living Primates Архивная копия от 29 сентября 2016 на Wayback Machine, 2011
Литература
- Биологический энциклопедический словарь / под редакцией М. С. Гилярова и др., — М., Советская Энциклопедия, 1989.
- Бутовская М. Л., Файнберг Л. А. Этология приматов (учебное пособие). — М.: Издательство МГУ, 1992.
- Н. Н. Ладыгина-Котс. Дитя шимпанзе и дитя человека в их инстинктах, эмоциях, играх, привычках и выразительных движениях. С 145 таблицами. — М.: Государственный Дарвиновский музей, 1935. — 596 с., в 2002 году книга была переведена на английский язык: Nadezhda Nikolaevna Ladygina-Kohts. Infant Chimpanzee and Human Child: A Classic 1935 Comparative Study of Ape Emotions and Intellegence / translated by Boris Vekker, edited by Frans B. M. de Waal. — Oxford: Oxford University Press, 2002. — 452 с. — ISBN 0-19-513565-2.

