Неорганические вещества
Неоргани́ческие вещества́ (неоргани́ческие соедине́ния) — простые вещества и химические соединения, не являющиеся органическими, то есть не содержащие в своей основе углерод, а также некоторые углеродсодержащие соединения (карбиды, цианиды, карбонаты, оксиды углерода, CO и СO2 и некоторые другие вещества), которые традиционно относят к неорганическим.
Неорганические вещества не имеют характерного для органических веществ углеродного скелета.
Классы неорганических веществ

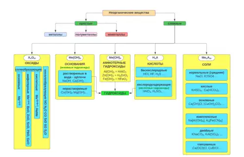
Все неорганические соединения делятся на две большие группы:
- Простые вещества — состоят из атомов одного элемента;
- Сложные вещества — состоят из атомов двух или более элементов.
Простые вещества по физическим свойствам делятся на:
По химическим свойствам:
- вещества, проявляющие основные свойства (Na, K, Li и др.);
- вещества, проявляющие амфотерные свойства (Al, Be, Zn и др.);
- вещества, проявляющие кислотные свойства (X2, N2, О2 и др.).
Сложные вещества по химическим свойствам делятся на
- производные озона (Н2О3);
- озониды (KO3, RbO3 и др.);
- пероксиды (Na2O2, H2O2 и др.);
- надпероксиды (KO2, RbO2 и др.);
- осно́вные оксиды (CaO, Na2O и др.);
- кислотные оксиды (CO2, SO3 и др.);
- амфотерные оксиды (ZnO, Al2O3 и др.);
- двойные оксиды (Sn3O4, U3O8 и др.);
- несолеобразующие оксиды (CO, NO и др.);
- основания (NaOH, Ca(OH)2 и др.);
- кислородсодержащие кислоты (H2SO4, HNO3 и др.);
- амфотерные гидроксиды (Zn(OH)2, Al(OH)3 и др.);
- средние соли (Na2SO4, Ca3(PO4)2 и др.);
- кислые соли (NaHSO3, CaHPO4 и др.);
- осно́вные соли ((CuOH)2CO3 и др.);
- двойные соли (CaMg(CO3)2, KAl(SO4)2 и др.)
- комплексные соли (K3[Fe(CN)6], KFeIII[FeII(CN)6], [Ag(NH3)2]OH и др.);
- смешанные соли (Ca5(PO4)3(F), Ca(Cl)ClO и др. )
- солеподобные вещества (Карбиды, гидриды и др.)
- интерметаллиды (MnRe и др.)
Бескислородные кислоты (галогенводороды, HCN и др.)
Генетическая связь между классами веществ
Генетическая связь — это связь между классами соединений, отражающая возможность превращения вещества одного класса в вещество другого класса[1].
Генетический ряд — это цепочка превращений веществ, которые имеют в составе один и тот же химический элемент[1].
Общий вид генетического ряда для металлов
Генетический ряд калия:
Общий вид генетического ряда для неметаллов
Генетический ряд азота:
См. также
Примечания
Литература
- Анорганический // Энциклопедический словарь Брокгауза и Ефрона : в 86 т. (82 т. и 4 доп.). — СПб., 1890—1907.
- Лидин Р. А., Молочко В. А., Андреева Л. Л., Цветкова А. А. Основы номенклатуры неорганических веществ. — 1983.
- Грушко Я. М. Вредные неорганические соединения в промышленных выбросах в атмосферу. — Л., 1988.
- Грушко Я. М. Вредные химические вещества. Неорганические соединения элементов I—IV групп. — Л., 1988.
- Грушко Я. М. Неорганические соединения V—VIII групп. — Л., 1989.
- Филов В. А. Вредные химические вещества. Неорганические соединения элементов V—VIII групп. — 1989.