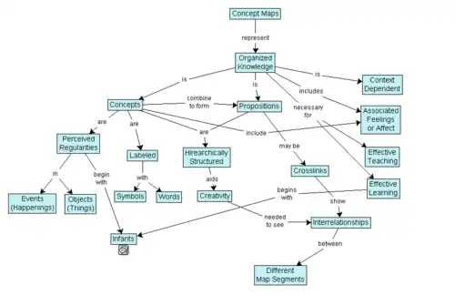
Концептуальная карта

Концептуальная карта (понятийная карта, диаграмма концептов) — диаграмма, которая отображает связи между концептами (понятиями) некоторой предметной области.[1] Это графический инструмент, который используется инженерами по знаниям, педагогическими дизайнерами, техническими писателями и другими, чтобы структурировать знания в выбранной области.
Идеи и информация обычно отображаются на концептуальной карте в прямоугольниках или окружностях, которые соединены между собой стрелками с подписями в виде древовидной нисходящей иерархии. Связи между понятиями могут быть подписаны такими ключевыми словами как вызывает, требует, вносит вклад и другими, которые определяют отношение между идеями или концептами.[2]
Способ визуализации этих связей между различными концептами, носит название картирование концепций (англ. concept mapping). Концептуальные карты используется для задания онтологий компьютерных систем, например, для моделирования взаимосвязей между объектами в определенной области или на языке UML.
Описание
Концептуальная карта — это способ представления информации о понятиях, изображениях и словах в том же смысле, в котором схема разбора предложения отображает его грамматическую и синтаксическую структуру, дорожная карта показывает расположение объектов, дорог и городов, а электрическая схема отображает связи между элементами электрического устройства. На концептуальной карте каждое понятие связано с другими, и по этим связям можно восстановить их взаимосвязь с основным концептом карты. Концепт карты — один из способов развития логического мышления и способностей к обучению, помогающий учащимся осознать место отдельного понятия в контексте некоторой области и установить взаимосвязи между ними.[3]
Хорошая концептуальная карта существует в рамках контекста, заданного определенным “ключевым вопросом”, в то время как диаграмма связей обычно имеет только связи, исходящие от центрального объекта диаграммы. Некоторые исследования[какие?] предполагают, что мозг хранит информацию в виде пар из “ситуаций” и “реакций”, которые активируются во время работы декларативной памяти, которая в свою очередь представляет из себя “предположения” и “кусочки информации”.[4][5] Поскольку концептуальные карты созданы так, чтобы соответствовать структуре декларативной памяти, то они упрощают освоение новых понятий и делают обучение более эффективным для тех, кто их использует или составляет.
Отличие от других визуализаций
- Тематические карты. Концептуальные карты довольно похожи на тематические карты — и те и другие отображают концепты или темы в виде графов. В отличие от различных схем и способов визуализации идей, процессов и организаций, концептуальные карты, по задумке их создателя Джозефа Новака, отличаются лежащей в их основе философией: «концептуальные карты задают сами концепты или теории, созданные из концептов, которые являются центральными элементами в познании действительности».[6]
- Диаграммы связей (интеллект-карты). Концептуальные карты и тематические карты отличаются от интеллект-карт тем, что они не ограничиваются только древовидной структурой графа. Другое различие между концептуальными картами и диаграммой связей в том, насколько спонтанно и быстро они создаются. Диаграмма связей отражает мысли по поводу одной темы и помогает при мозговом штурме. Концептуальная карта может быть картой, системой представлений, реальной (абстрактной) системы или группы понятий. На концептуальные карты накладывается меньше ограничений: они могут состоять из нескольких кластеров, в отличие от диаграмм связей, ограниченных единственностью центрального объекта.
История
Понятие концептуальной карты было введено Джозефом Новаком) и его исследовательской группой в Корнеллском университете в 1970-х годах как способ объяснения новой информации учащимся.[7] Впоследствии карты стали использоваться для повышения эффективности обучения как способ отображения экспертного знания и в командной работе при обучении, в государственном управлении, в бизнесе. Карты происходят от течения в философии, называемом конструктивизмом. В частности, конструктивизм предполагает, что учащиеся активно “строят” знание.
Работа Новака основывалась на когнитивных теориях Дэвида Осубеля (David Ausubel), который подчеркивал важность изучения базовых понятий, перед изучением понятия, который на них основывается: “Самый главный фактор, влияющий на обучение, — это то, что учащийся уже знает. Осознайте это и преподавайте соответствующе.”[8] Новак обучал детей шестилетнего возраста создавать концептуальные карты на примере ответа на вопрос “Что такое вода?” “Что вызывает смену сезонов года?”. В своей книге Learning How to Learn (Учись учиться) Новак пишет, что “эффективное обучение включает в себя осознание новых понятий и теорий в контексте существующих когнитивных структур”.
Много попыток было сделано, чтобы осмыслить процесс создания концептуальных карт. Рэй Макалис (Ray McAleese) в серии статей предполагал, что процесс создания карт — это процесс “разгрузки”. В своей статье в 1998, Макалис развил идеи из работы Джона Сова (John Sowa)[9] и статьи Джона Свиллера (John Sweller) и Пола Чандлера (Paul Chandler).[10] Основная мысль его работы была в том, что осознанный процесс получения знаний с использованием вершин и связей позволяет человеку осознать, что он уже знает и как модифицировать его существующие знания с учетом новой информации.[11] Мария Бирбили (Maria Birbili) использует схожую идею, чтобы помочь маленьким детям осознать свои знания.[12] В этой работе Макалис также развил идею концептуальных карт в идею “арены знаний”, виртуального пространства, в котором учащиеся могут узнавать, что они уже знают и чего ещё не знают.
Использование

Концептуальные карты используются, чтобы помочь созданию новых идей, и как полагают[кто?], помогают развивать креативность.[2] Также они иногда используются при мозговом штурме. Хотя вид карты очень часто сильно зависит способа мышления того, кто её создал, концептуальные карты могут использоваться для объяснения сложных идей.
Формализованные карты концептов используются в проектировании программного обеспечения, где распространено использование языка UML диаграмм, ER-моделей и т. п.
Концептуальные карты могут также рассматриваться в качестве первого этапа построения онтологии, и могут быть использованы для представления формальной аргументации подобно картам аргументов.
Концептуальные карты очень распространены в образовании и бизнесе. Например:
- Ведение заметок и резюмирование большого объёма информации.
- Создание новых знаний. Например, структурирование неявного знания или объединение знаний разных людей в единое целое.
- Сохранение знаний. Например, визуализация своего опыта сотрудниками перед увольнением или уходом на пенсию.
- В командной работе или при передачи экспертных знаний.
- Помощь в создании общего видения и взаимопонимания в команде или организации.
- Педагогический дизайн. Концептуальные карты используются в качестве “продвинутых организаторов” Дэвида Осубеля (David Ausubel), чтобы отобразить изначальные контекстные рамки для последующей информации и обучения.
- Обучение сотрудников: Концептуальные карты используются в качестве “продвинутых организаторов” Дэвида Осубеля (David Ausubel), чтобы обозначить контекст обучения и связь с работой обучающихся и целями обучения в рамках стратегии их организации.
- Объяснение сложных идей и аргументов другим людям.
- Изучение составляющих сложных понятий, их аргументации и связанной с ними терминологии
- Детализация структуры понятия, последовательности понятий или последовательных аргументов с целью выявления ошибок и пробелов в аргументации оппонента в споре.
- Усиление метакогнитивных процессов (обучение обучению).
- Улучшение навыков владения языком.
- Оценка понимания учащегося изучаемых объектов, понятий и связей между ними.
- Расширение лексикона.
См. также
Примечания
- ↑ Peter J. Hager, Nancy C. Corbin. Designing & Delivering: Scientific, Technical, and Managerial Presentations, 1997, . 163.
- 1 2 Joseph D. Novak & Alberto J. Cañas (2006). "The Theory Underlying Concept Maps and How To Construct and Use Them" Архивная копия от 25 сентября 2011 на Wayback Machine, Institute for Human and Machine Cognition. Accessed 24 Nov 2008.
- ↑ CONCEPT MAPPING FUELS Архивировано 21 июля 2011 года.. Accessed 24 Nov 2008.
- ↑ Anderson, J. R., & Lebiere, C. (1998). The atomic components of thought. Mahwah, NJ: Erlbaum.
- ↑ Anderson, J. R., Byrne, M. D., Douglass, S., Lebiere, C., & Qin, Y. (2004). An Integrated Theory of the Mind. Psychological Review, 111(4), 1036–1050.
- ↑ Novak, J.D. & Gowin, D.B. (1996). Learning How To Learn, Cambridge University Press: New York, p. 7.
- ↑ Joseph D. Novak. Institute for Human and Machine Cognition (IHMC). Дата обращения: 6 апреля 2008. Архивировано 21 августа 2009 года.
- ↑ Ausubel, D. (1968) Educational Psychology: A Cognitive View. Holt, Rinehart & Winston, New York.
- ↑ Sowa, J.F., 1983. Conceptual structures: information processing in mind and machine, Addison-Wesley.
- ↑ Sweller, J. & Chandler, P., 1991. Evidence for Cognitive Load Theory. Cognition and Instruction, 8(4), p.351-362.
- ↑ McAleese, R. (1998) The Knowledge Arena as an Extension to the Concept Map: Reflection in Action, Interactive Learning Environments, 6(3), p.251–272.
- ↑ Birbili, M. (2006) "Mapping Knowledge: Concept Maps in Early Childhood Education" Архивная копия от 14 сентября 2010 на Wayback Machine, Early Childhood Research & Practice, 8(2), Fall 2006
Литература
- Novak, J.D. Learning, Creating, and Using Knowledge: Concept Maps as Facilitative Tools in Schools and Corporations (англ.). — 2nd. — Routledge, 2009. — ISBN 9780415991858.
- Novak, J.D.; Gowin, D.B. Learning How to Learn (неопр.). — Cambridge: Cambridge University Press, 1984. — ISBN 9780521319263.
- Загорулько Г. Б., Загорулько Ю. А. Искусственный интеллект. Инженерия знаний. — М.: Юрайт, 2018. — 93 с. — ISBN 9785041101442.
Ссылки
- Пример карты концептов 1957 года созданной Уолтом Диснеем. (ссылка недействительна)