Диаграмма цвет — цвет
В астрономии диаграммы цвет — цвет являются вариантами сопоставления видимых звёздных величин звёзд на различных длинах волн. Обычно наблюдения проводятся в узких полосах вокруг определённой длины волны, при этом наблюдаемые объекты излучают различное количество энергии в каждой из полос. Разность звёздных величин в двух разных полосах называется показателем цвета. На диаграммах цвет — цвет определяемый двумя полосами цвет отмечается на горизонтальной оси координат, а определяемый другой парой полос цвет отмечается на вертикальной оси. Зачастую в двух парах полос одна полоса является общей.
Теория

Хотя звёзды не являются в точности абсолютно чёрными телами, но в первом приближении спектры излучения звёзд напоминают кривые излучения абсолютно чёрного тела. В целом форма кривой спектра абсолютно чёрного тела определяется температурой, при этом длина волны максимума излучения обратно пропорциональна температуре (закон смещения Вина). Следовательно, наблюдаемый спектр звезды даёт информацию о её эффективной температуре. Получение полного спектра звёзд средствами спектрометрии более сложно, чем получение участков спектра в определённых полосах методами фотометрии. При сопоставлении звёздных величин объекта для нескольких показателей цвета можно определить эффективную температуру, поскольку разность звёздных величин для каждого показателя цвета однозначно связана с температурой. Таким образом, диаграммы цвет — цвет можно использовать для общего представления звёздного населения по аналогии с диаграммой Герцшпрунга — Рассела. Звёзды разных спектральных классов будут располагаться в различных частях диаграммы.
На диаграмме звёзды выстраиваются в виде некоторых линий. Если бы звёзды являлись идеальными абсолютно чёрными телами, то на диаграммах располагались бы на прямых линиях. Отличия от прямых линий возникают вследствие наличия линий поглощения и излучения в спектре. Отличия могут быть более или менее выраженными в зависимости от используемых при наблюдении фильтров: при использовании узкополосных фильтров с центральной длиной волны, лежащей вне области линий, участок спектра будет выглядеть аналогично чернотельному; но даже если фильтр центрирован на содержащую линии область, при достаточной ширине полосы пропускания спектр может быть близким к спектру излучения абсолютно чёрного тела.
В большинстве случаев расположение звёзд на диаграмме может быть представлено формулой из работы F.J. Ballesteros,[2] полученной для абсолютно чёрного тела:
где A, B, C и D являются звёздными величинами, измеренными в фильтрах с центральными частотами , , и , k является константой, зависящей от центральной длины волны и ширины полосы пропускания фильтров:
Заметим, что наклон прямой линии зависит только от эффективной длины волны.
Хотя данную формулу нельзя применять непосредственно для калибровки данных, но при наличии откалиброванных данных для двух определённых фильтров можно использовать формулу для калибровки данных в других фильтрах. Для измерения эффективной длины волны центральной области некоторого фильтра также можно применить данную формулу при наличии информации о других двух фильтрах.
Применение
Фотометрическая калибровка

Диаграмма цвет — цвет для звёзд может применяться для калибровки или для проверки значений цветов и звёздных величин по данным оптических или инфракрасных наблюдений. Подобные алгоритмы используют методы исследований распределения цвета звёзд в Галактике и опираются на утверждение о независимости наблюдаемого цвета звёзд от расстояния до них. Метод регрессии положения звёзд (англ. Stellar locus regression, SLR)[3] разработан для исключения необходимости наблюдений стандартных звёзд в рамках фотометрических калибровок, за исключением весьма редких (раз в год или реже) измерений цвета. Метод SLR применяется в ряде научных проектов. Обзор NEWFIRM (NOAO Deep Wide-Field Survey) использовал данный метод для получения более точных цветов по сравнению с традиционными методами калибровки; при наблюдениях на Южном Полярном телескопе SLR применяется при измерении красного смещения скоплений галактик.[4] Ряд других обзоров использует диаграммы цвет — цвет в основном в качестве инструмента для проверки калибровок, например, обзор SDSS.[5]
Отклоняющиеся по цвету объекты
При анализе данных крупных астрономических обзоров, таких как SDSS и 2MASS, диаграммы цвет — цвет используются для поиска объектов, отклоняющихся от населения главной последовательности. Таким образом были обнаружены очень холодные субкарлики.[6][7] Неразрешаемые двойные звёзды, с точки зрения фотометрии выглядящие как точечные источники, можно обнаружить на диаграмме в виде отклоняющихся объектов в случае, когда один из компонентов не находится на главной последовательности.[8] Стадии эволюции звёзд вдоль асимптотической ветви гигантов от углеродных звёзд до планетарных туманностей отражены на разных областях диаграмм цвет — цвет.[9] Квазары также отклоняются от общих линий на диаграмме.[8]
Звездообразование

Диаграммы цвет — цвет часто применяются в инфракрасной астрономии для изучения областей звездообразования. Звёзды образуются в межзвёздных облаках, содержащих пыль. При сжатии звезды формируется околозвёздный диск, пыль в котором впоследствии разогревается звездой. Нагретая пыль сама излучает как абсолютно чёрное тело, но гораздо более холодное, чем звезда. В результате у звезды наблюдается избыток инфракрасного излучения. Даже при отсутствии околозвёздной пыли области звездообразования обладают высокой светимостью в инфракрасном диапазоне по сравнению со звёздами на главной последовательности.[10] Каждый из таких эффектов отличается от покраснения света в результате рассеяния пылью в межзвёздной среде.

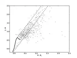
На диаграмму цвет — цвет можно нанести теоретическую кривую для звёзд главной последовательности, как показано на примере чёрной линией. Поскольку имеются сведения о рассеянии межзвёздной пылью, то на диаграмму можно нанести полосы, в которых располагаются звёзды, излучение которых испытывает межзвёздное покраснение. Данные полосы изображены пунктирными линиями. Обычно на диаграммах по горизонтальной оси отложен цвет (H-K), по вертикальной оси отложен цвет (J-H). Звезды, располагающиеся правее от главной последовательности и полос покраснения, существенно ярче в полосе K, чем звёзды главной последовательности. В эту же категорию попадают звёзды главной последовательности, излучение которых испытало сильное покраснение. Среди полос J, H и K полоса K является наиболее длинноволновой, поэтому аномально яркие в полосе K объекты проявляют наличие инфракрасного избытка. Вероятно, подобные объекты являются протозвёздами, при этом инфракрасный избыток может быть связан с наличием отражательной туманности.[11] В подобных случаях диаграммы можно использовать для изучения звездообразования.[12]
Примечания
- ↑ Рисунок создавался по данным E. Böhm-Vitense. Figure 4.9 // Introduction to Stellar Astrophysics: Basic stellar observations and data (англ.). — Cambridge University Press, 1989. — P. 26. — ISBN 0-521-34869-2.
- ↑ Ballesteros, F.J. (2012). "New insights into black bodies ". EPL 97 (2012) 34008. http://arxiv.org/pdf/1201.1809.pdf Архивная копия от 5 ноября 2020 на Wayback Machine.
- ↑ F. W. High et al. Stellar Locus Regression: Accurate Color Calibration and the Real-Time Determination of Galaxy Cluster Photometric Redshifts (англ.) // The Astronomical Journal : journal. — IOP Publishing, 2009. — Vol. 138, no. 1. — P. 110—129. — doi:10.1088/0004-6256/138/1/110. — . — arXiv:0903.5302.
- ↑ F. W. High et al. Optical Redshift and Richness Estimates for Galaxy Clusters Selected with the Sunyaev-Zel'dovich Effect from 2008 South Pole Telescope Observations (англ.) // The Astrophysical Journal : journal. — IOP Publishing, 2010. — Vol. 723, no. 2. — P. 1736—1747. — doi:10.1088/0004-637X/723/2/1736. — . — arXiv:1003.0005.
- ↑ Z. Ivezic et al. Sloan Digital Sky Survey Standard Star Catalog for Stripe 82: The Dawn of Industrial 1% Optical Photometry (англ.) // The Astronomical Journal : journal. — IOP Publishing, 2007. — Vol. 134, no. 3. — P. 973—998. — doi:10.1086/519976. — . — arXiv:astro-ph/0703157.
- ↑ Burgasser, A. J.; Cruz, K.L.; Kirkpatrick, J.D. Optical Spectroscopy of 2MASS Color-selected Ultracool Subdwarfs (англ.) // The Astrophysical Journal : journal. — IOP Publishing, 2007. — Vol. 657, no. 1. — P. 494—510. — doi:10.1086/510148. — . — arXiv:astro-ph/0610096.
- ↑ Gizis, J.E. et al. New Neighbors from 2MASS: Activity and Kinematics at the Bottom of the Main Sequence (англ.) // Astronomical Journal : journal. — 2000. — Vol. 120, no. 2. — P. 1085—1099. — doi:10.1086/301456. — . — arXiv:astro-ph/0004361. (недоступная ссылка)
- 1 2 Covey, K.R. et al. Stellar SEDs from 0.3 to 2.5 micron: Tracing the Stellar Locus and Searching for Color Outliers in the SDSS and 2MASS (англ.) // Astronomical Journal : journal. — 2007. — Vol. 134, no. 6. — P. 2398—2417. — doi:10.1086/522052. — . — arXiv:0707.4473.
- ↑ Ortiz, R. et al. Evolution from AGB to planetary nebula in the MSX survey (англ.) // Astronomy and Astrophysics : journal. — 2005. — Vol. 431, no. 2. — P. 565—574. — doi:10.1051/0004-6361:20040401. — . — arXiv:astro-ph/0411769.
- ↑ C. Struck-Marcell; B.M. Tinsley. Star formation rates and infrared radiation (англ.) // The Astrophysical Journal : journal. — IOP Publishing, 1978. — Vol. 221. — P. 562—566. — doi:10.1086/156057. — .
- ↑ Lada, C.J. et al. Infrared L-Band Observations of the Trapezium Cluster: A Census of Circumstellar Disks and Candidate Protostars (англ.) // The Astronomical Journal : journal. — IOP Publishing, 2000. — Vol. 120, no. 6. — P. 3162—3176. — doi:10.1086/316848. — . — arXiv:astro-ph/0008280.
- ↑ Charles Lada; Fred Adams. Interpreting infrared color-color diagrams – Circumstellar disks around low- and intermediate-mass young stellar objects (англ.) // The Astrophysical Journal : journal. — IOP Publishing, 1992. — Vol. 393. — P. 278—288. — doi:10.1086/171505. — .